
梁楠认为,此类政策的出台主要是由于当前楼市修复进程缓慢,加之多地疫情有所反复,导致房地产交易市场走弱,各城因城施策适度调整楼市政策,通过直系亲属的助力来分担购房者的经济压力,从需求端修复居民购买力,助力居民购房情绪的提振,为全国公积金政策的调整提供一个调整范例,具有一定的创新性。预计后续一些楼市景气度不高的城市有望跟进此类政策,促进市场预期修复。
此外,中原地产*席市场分析师张大伟也表示,这种公积金贷款政策的调整,有利于激活一部分市场需求。
今年开年以来,随着5年期LPR连续下调、保障房贷款不纳入集中度管理、预售监管资金新办法的施行,稳地产信号持续释放。5月15日,央行、银保监会调整差别化住房按揭政策,省级市场自主确定按揭加点下限,“因城施策”购房促需求进入实质性执行阶段。
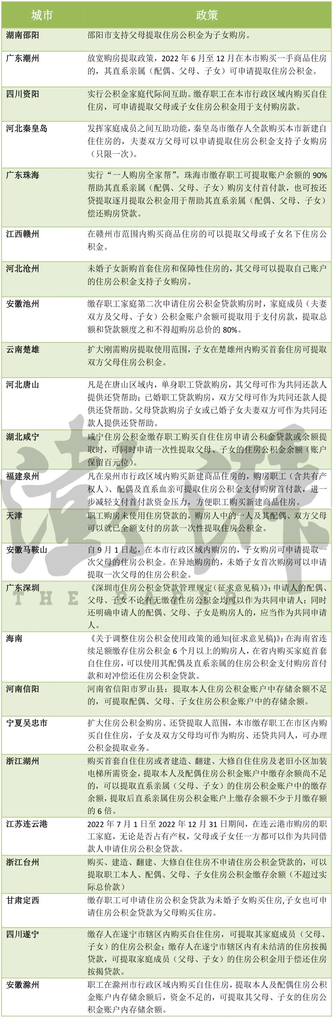
根据中指研究院监测,今年以来,全国已有超240个省市优化调整政策超650次,涉及公积金贷款额度、*套房认定标准、预售政策、人才购房补贴等方面。
上周,重庆、东莞、福安等地相关优化政策新鲜出炉,其中,重庆职工家庭购买第二套住房申请住房公积金贷款,*低*付款比例由40%调整为30%,多孩家庭降低*25%,个人住房公积金贷款额度由40万元提升*50万元,家庭*高贷款额度由80万元提升*120万元,多孩家庭个人及家庭*高贷款额度可分别提升*60万元、120万元;东莞对在城区及松山湖高新技术开发区等限购区域购买*套非普通住房的居民家庭,*低*付款比例由40%调整为30%;南昌市南昌县拟对在该县购买新建商品房每户发放5000元-10000元消费券。
各地政策密集出台,但房企销售及投资情况似乎并未完全修复。8月15日,国家统计局发布2022年1-7月全国房地产开发投资和销售数据。数据显示,房企投资和销售数据均处于持续下滑态势,其中,商品房销售面积78178万平方米,同比下降23.1%;商品房销售额75763亿元,下降28.8%;全国房地产开发投资79462亿元,同比下降6.4%。另据克而瑞百强房企销售数据,8月百强房企单月累计实现销售金额6048亿元,同比下降32.7%,环比微降0.3%;1-8月百强房企累计实现销售金额4.68万亿元,同比下降47.6%。
国家统计局新闻发言人、国民经济综合统计司司长付凌晖表示,随着房地产市场长效机制不断完善,因城施策效果逐步显现,房地产市场有望逐步企稳,当前整体处于筑底阶段。
国盛证券研报指出,房地产市场目前仍处于弱复苏阶段,9月-12月因基数问题,叠加传统供货高峰的到来,未来数月同比跌幅或将维持小幅改善趋势。但显著复苏提振购房者信心仍需政策加码,特别是*一、二线城市的限购限贷依然有充足的放松空间。
