服务热线:400-8327-668
广告
买房这种大事还是专业的好

已执行!黄埔新房备案价再放松,*高可涨10%!

  • 编辑:一号小编
  • 发布时间:
  • 广东 广州
近日,黄埔限价再松动的消息传得沸沸扬扬。

有消息称:黄埔新房备案价调整范围从之前上下的6%,调整*上浮不超过10%,下浮不超过20%。

抱着疑问,楼市君顺便问了一圈业内好友,发现网传不仅属实,且9月黄埔已执行该政策,但存在一定附加条件......

网传:黄埔备案价上下调整空间扩大
9月新办预售证开发商称已执行

看起来调整很复杂,其实很好理解。

近期公示备案价的科城山庄为例,其新加推的C26、C30栋核定均价在50224元/平。

按照网传调整来看,该项目*优户型,可以调整*5.5万/平左右;而低矮或者天地楼层,*多可下调*4万/平,只要保证整栋楼核定均价不变即可。

已执行!黄埔新房备案价再放松,*高可涨10%!


粗看下,感觉有些站不住脚,但结合近期多盘联手宣布涨价来看,也不是没有可能。

为了验证传言的真实性,楼市君便开始向各方打听。

关于这一次网传政策,黄埔开发商向楼市君表示略有耳闻,但只有新办预售证的楼栋才可以享受该政策。

已执行!黄埔新房备案价再放松,*高可涨10%!
聊天截图

还有刚刚办理预售证的黄埔开发商向楼市君直言,的确已执行,并补全了相关限制。

聊天截图

之后还询问了几位项目高管,大都表示已经收到风了

在整合了信息后,理出了此次黄埔限价调整细则的*内容:

1、在备案价均价保持不变基础上,可以上浮10%,下浮20%,确定*高价及*低价进行备案;

2、*高备案价不得超过区域*高限价;

3、房屋成功出售后的实际成交价,不得低于备案价均价10%,否则无法进行网签。

粗看下来,备案价的确有一定程度的放松;但你仔细琢磨就能发现,其实“房住不炒”的*逻辑没变,只是优化了政策,将定价空间还给了市场。

对开发商而言,此举让他们有了更多的定价权,可以根据优劣灵活设置价格,避免价格错配的情况产生,也有利于项目自身去化。

而对购房者来说,如此调整之下,楼盘具体的涨跌表现,能看出楼盘真正的底层价值是否牢固,作为选筹标准之一。

毕竟,在目前的市场环境下,不是说限价调整,房价就会大变动的,还得看购房者买不买账。

广州市场利好政策频现
备案价调整亦是大势所趋

事实上,从近期市场表现来看,黄埔限价调整并不会显得突兀。

*先,*直观的表现,就是房贷利率的持续下降,以及放款速度的加快。

目前,已有9家主流银行*套利率降*4.3%,购房成本大大减少;并且,银行贷款放款速度大大提升,甚*承诺审批半天、一周放款。

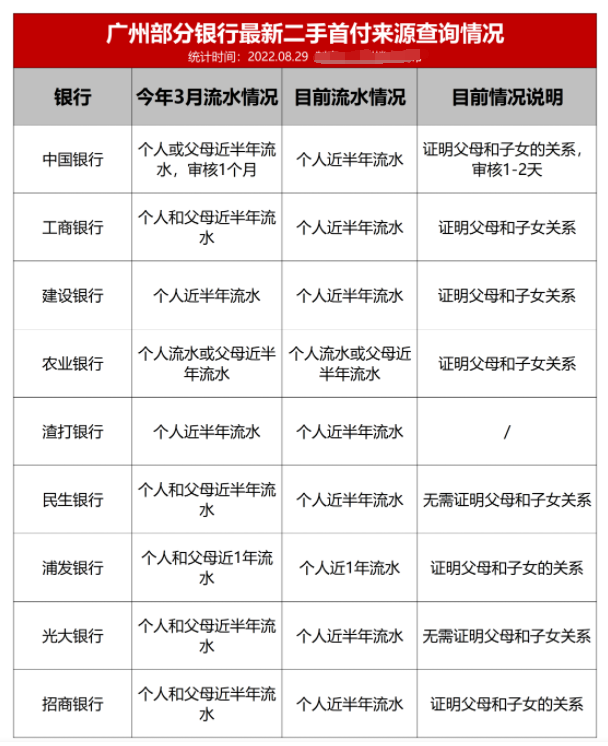
其次,广州各大银行之前严查的*付来源核查也开始逐渐放松。

据悉,包括工行、民生、光大、招行*付核查有所放松,均只需要提供个人半年流水记录,光大、民生银行无需提供父母与子女的关系证明。

已执行!黄埔新房备案价再放松,*高可涨10%!


*后,在地方政策层面也有一定的表现。

比如,继人才落户松绑后,8月中广州人才绿卡申请条件进一步宽松,这对于买房者来说无疑也是一个利好消息。

再比如,此前部分南沙开发商、高新企业被约谈,参与商讨人才政策的事宜。

已执行!黄埔新房备案价再放松,*高可涨10%!
聊天截图

铺垫到现在,黄埔再对备案价做出调整,似乎已顺理成章。


  • 来源:广州房产之家


  • 对买房有疑问?直接找房产咨询师,量身定制你的个人买房解决方案!

    免费咨询电话:400-8327-668

    亲,你尚未登录!请先登录再后评论。登录

    推荐文章

    免责声明:本网站所有内容,包括不限于,对楼盘周围环境、交通、教育资源、商业配套、公共设施等的介绍仅做参考,不做任何购买意见和承诺。读者请以项目的官方资料为准,内容所有涉及的面积均为建筑面积。部分内容图片来源于网络,如有侵权,请联系客服删除。

    服务热线

    400-832-7668

    (周一至周日全天)

    亮点好房

    亮点好房

    广州房产之家

    微信公众号:广州房产之家