楼市新政暖风频吹,都吹了近一个月,大家期待的“大招”,似乎真的要来了。
这不,北上广深救市会议8月召开,正在观望的人要准备开始刷卡了!
且近日,广州住建局更是回应:“认房不认贷”相关政策正在研究中。

看来,新政真的要来了!
如果广州执行认房不认贷,影响有多大?
广州也认房不认贷?
目前“认房认贷”的城市,主要集中在北京、上海、广州、深圳等城市。
所谓“认房认贷”,意思是:如果买家有过购房贷款记录,那么再买房时,即使名下无房,或房贷已还清,也会被认定是第二套。
目前广州的房贷政策,对于广州无房者,即使房贷已结清,在购房时首付依然占40%,若是买豪宅,则涨为70%。
如果是房贷没结清的话,不管买什么样的房子,首付都占70%。

举个例子:
假如房贷已经结清,想置换一套500万左右的144平以上房子,首付将会从7成降低至3成,房子总价从350万降到150万,直接节省200万。
而对于房贷,又有专家的言论上热搜了。

起因是:“整体而言中国并不存在房贷压力大的问题,居民存款远远超出房贷”。
而要说被这句话伤的最深的,竟然不是北上广深的购房者,而是杭州、郑州、南京……
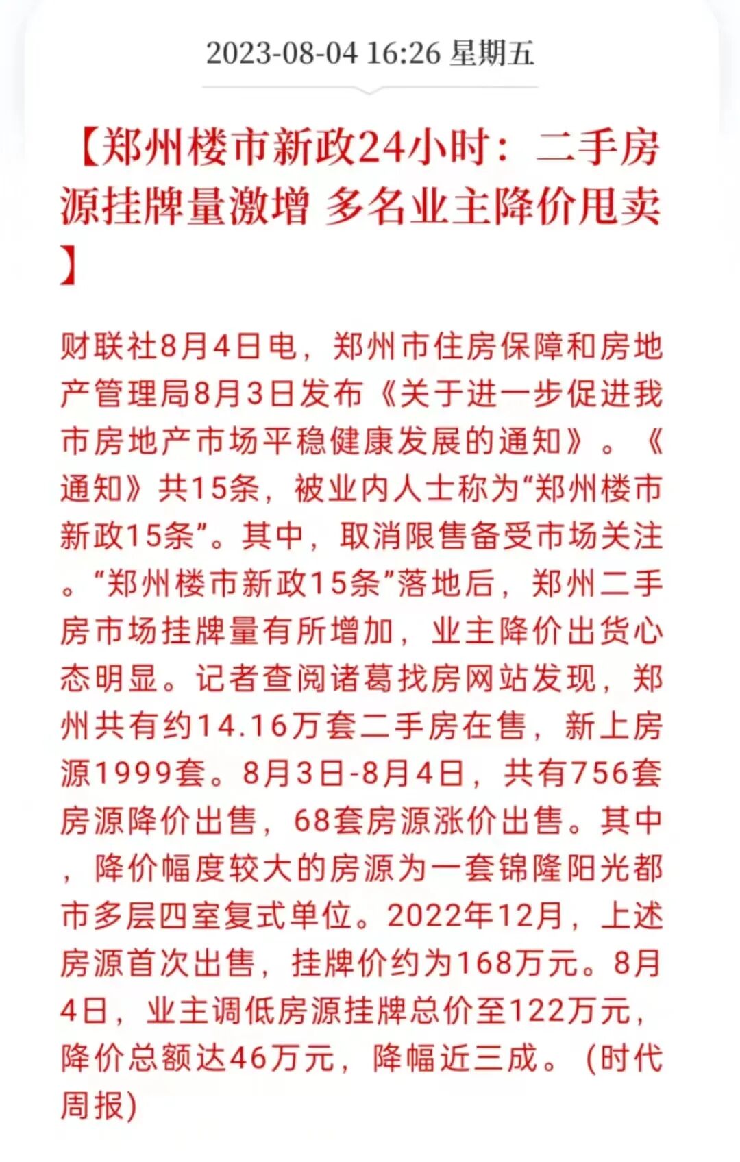
这不,8月4日,郑州取消限售、明确认房不认贷、降存量房贷......

其政策放宽后的热闹场面,也让人好奇:如果广州也明确认房不认贷,会面临什么?
首先,从存款数据和负债水平来看。
根据央行公布的数据,截至2022年末,我国住户存款余额为121.18万亿,而到今年3月末,我国住户部门贷款余额为77.48万亿元,存款确实比贷款多。
如果细看下来,我国很多城市居民的负债水平,根据各市统计局的数据,全国32个重点城市的住户杠杆率。(计算方式:居民贷款余额/名义GDP)
从数据上来看,我国住户杠杆率最高的城市TOP3,杭州、郑州、南京分列住户杠杆率的前三甲,没有一个是一线城市。
而珠海位列第四,广州和深圳排到了第五和第六。
而住户杠杆率最低的城市,则是长三角和东南地区的一众二三线城市,比如说泉州、无锡、南通……
住户杠杆率的高低,不仅说明了不同城市购房者所背负的压力,更体现出一座城市楼市泡沫的大小。
这就是为什么,广州人都盼着“认房不认贷”政策落实。
一方面,现阶段的广州房价,依然能站得住。
根据国家统计局数据,今年2-5月份,广州新房价格环比连涨4个月,只有6月新房价格微跌0.1%。

二手方面,广州2-4月份二手房价格三连涨,到了5、6月则连续下跌,但跌幅是四大一线城市最小的。

而成交方面,今年广州上半年,新房成交量也终于止跌回升。
从最新的数据可以看出来,7月广州一手房网签5188套,连续四个月下跌,相比于今年3月份的高峰,几乎腰斩。
同时,广州6月新房价格环比下跌0.1%,同比下跌0.8%,也就是说,广州的新房价格比去年还要低。
7月的一手住宅的成交数据不尽人意,对比上个月相差不多,但对比去年同期下跌不少。
从以上成交数据可以看出来,整个七月,广州的回暖势头稍微弱了点。
如果从区域来看,广州7月份一手房网签面积只有海珠、番禺在增长,其余都在下跌。
二手房方面:7月广州二手房住宅成交量为8096套,同样是四连跌,距离1.2万套的荣枯线越来越远,而网签价格环比下跌8.6%。
值得注意的是,今年上半年,广州二手房价格全线下跌,其中外围区的增城跌幅最大。
另一方面,市场对广州后市的信心。
成交量价,反映的是当前市场;那么,土拍的热度,则反映的是后市的信心。
今年上半年,广州土拍共成交16宗宅地,成交32宗,成交总建面为357.44万㎡,成交金额为538.16亿元;整体溢价率9.3%,高于去年同期的1.2%。
对比下,全面放开的郑州,上半年土拍成交比去年同期直接腰斩,平均楼面价从三年前的5702元/㎡下降至5070元/㎡。
这就意味着,开发商对未来的广州市场还是看好,并敢于真金白银押注的。
但面对量价双杀,广州市场的信心稍显不足,当下急需救市措施。
尽管新政策还未发布,但住建部已经指明了三个方向:降首付,降低二手房交易费用,取消认房又认贷。
如果广州执行认房不认贷,影响有多大?
