8月进入尾声,广州楼市好消息不断。
继本月LPR下调15个基点、国常会支持一城一策信贷政策后,连之前严查的个人*付来源审查,也开始悄咪咪放松了...
话说,之前被这个条件卡住的人,还不趁着金九银十到来之际,赶紧冲一波?
多银行*付来源把控放松
9家银行表示仅需提供个人流水
金九即将到来,不少购房者开始躁动起来,纷纷踏上看房之路。
其中,房贷是不少人关注的话题。
有粉丝看房后,迫不及待告诉:“现在银行*付来源好像放松了些,只要求查我半年的个人流水即可!”

与粉丝聊天截图
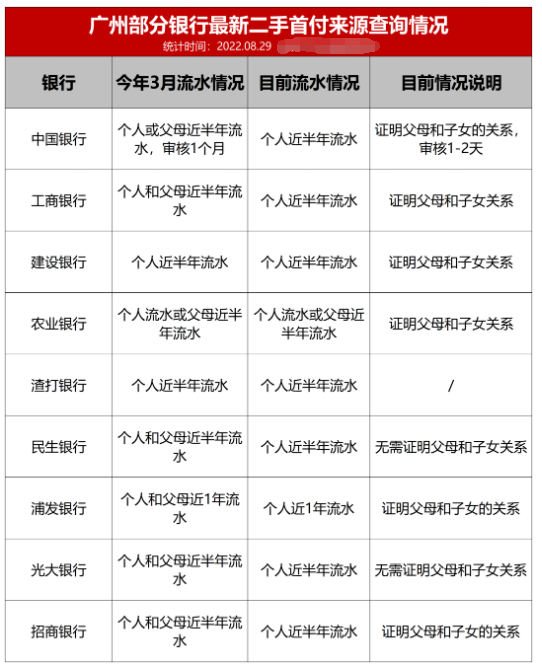
对此,致电广州主流银行,发现共有9家银行表示仅需查个人流水(*付款需要父母“帮衬”的)。
相比于3月份需提供个人和父母近半年流水,目前工行、民生、光大、招行*付核查有所放松,均只需要提供个人半年流水记录,光大、民生银行无需提供父母与子女的关系证明。

浦发银行的某支行经理透露,9月1日起,*付来源有父母资金支持的,不用查父母流水,只需证明父母与子女关系即可。
中行的*付来源审核条件虽与此前相差无几,但审核时间大大缩短。
据中行工作人员透露,目前仅需1-2天即可审核完毕,与之前1个月的审核时间相比可以说是缩短不少。
去年,买家不仅需提供个人及直系亲属流水,若是其他人转入的资金,需要证明是否为正常收入或合理借/还款。
但如今多家银行表示仅需提供个人半年*付流水,这对于购房者来说无疑是大大的利好。
*付核查有所放松,再加上房贷利率下调、部分银行免查工资流水...此时是不是购房的好时机?我们不妨从几组数据中找到答案:
根据央行本月发布的*新LPR,目前广州*套利率*低已降*4.3%,足足省出一辆奥迪!
以100万贷款金额、等额本息、30年月供的方式计算。
1)5.4%的情况下:月供为5615元,利息总额为1021511元。
2)4.3%的情况下:月供为4948元,利息总额为781537元。
这样算下来,一个月约省了600多元,利息总额减少22万,对于有置业计划的刚需买家,可以考虑跑步上车了。
从市场层面上看,经过去年以来的多重调控,广州房价回稳趋势明显。
根据7月70城房价数据,广州新房房价环比上涨0.3%,二手房房价环比上涨0.1%。
与此同时,随着7、8月传统楼市淡季结束,天河、海珠、荔湾、海珠等多个区域12个代表性楼盘正在加推涨价!

金九银十即将到来,你会考虑入手吗?
