7月政策利好频出:落实降首付和降利率、税费减免、“认房不认贷”等措施出台。
8月政策预期向好,多盘酝酿准备放大招。
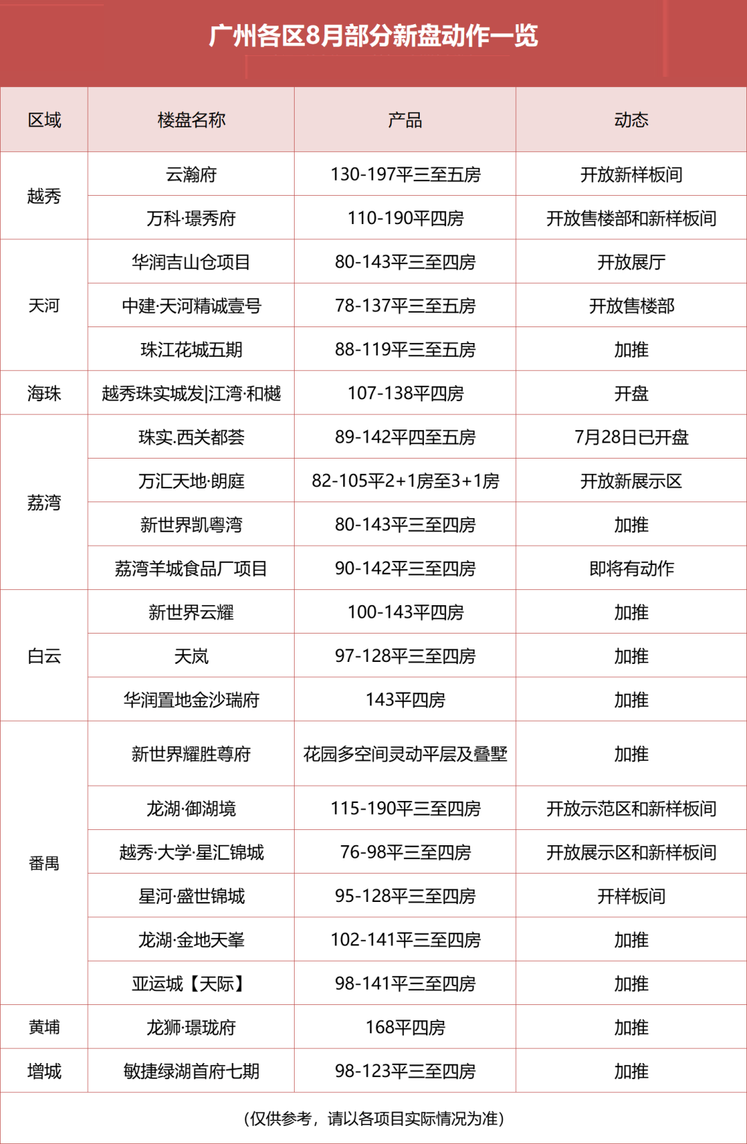
据不完全统计,8月广州共计有21盘上新,其中2盘预计开盘,9盘开放新售楼部或样板间,10盘加推。

细看各区,大约有11个全新盘准备开售楼部或样板间,积极亮相。
其中,缺货已久的越秀,迎来了云瀚府和万科璟秀府双盘即将开放。
天河迎来重量级选手,华润吉山仓项目和中建·天河精诚壹号8月开放展厅或售楼部。
番禺5盘有新动作,越秀大学星汇锦城和星河盛世锦城同期开放算是杠上了,龙湖御湖境预计8月上旬开放示范区和样板房。

接下来,简单介绍8月各项目的最新动态。
中心区6大新盘亮相
越秀区双盘开放
据不完全统计,中心四区预计有9盘有新动作。
越秀区继7月广州城投东园公馆入市后,将迎来云瀚府和万科璟秀府的加入。
作为越秀难得新盘,云瀚府未入市就备受市场关注,吹风价12万/平,7月底已开放展厅,最快8月开放样板间。
项目地段优越,位于广九大马路以东、白云路以北,一路之隔是广州楼面地价前1的广州城投东园公馆。
距地铁6号线团一大广场站约350米,出行便捷,周边配套成熟,*老城区的生活烟火气。
教育资源也很能打,周边名校阵容“豪华”,有如执信、省实、七中、铁一等。
项目产品方面,3梯4户设计,更具私密性,将推出建面约130-197平三至五房。

另一个越秀区新盘万科璟秀府,是广信资产包的其中一个项目,即将面世。
项目距离1号线农讲所站约400米,周边1公里内就有中华广场、广东省人民医院等。
产品主推建面约110-190平四房,吹风价约9-12万/平,预计8月全新开放。

接下来看下天河新盘。
华润吉山仓项目,预计在8月中旬开放天河花城汇、美林天地、海珠丽影广场三个展厅。
项目规划打造建面约80-143平三至四房产品,其中建面约85平户型为清一色纯南向,居住舒适。
据了解,将首推北地块,涵盖4栋住宅,大部分为2梯5户设计。
*的舒适三房,今年想买天河的粉丝,认为真能再等等。

即将入市的中建天河精诚壹号,预计在8月开放新售楼部。
产品涵盖约78-137平三至五房,在户型上卷出道:78平做到2+1房2卫、89平做到了3+1房2卫!
根据吹风价6.5万/平,三房的入手门槛低至约500万,开盘也许有惊喜。

海珠新盘越秀珠实城发江湾和樾一枝独秀,近期已开盘。
目前在售2栋和5-1栋,建面约107-138平全四房产品,首推楼栋望庄头公园和小区园林的双园景观。
在售价格为6.7-8.1万/平,放眼整个海珠都是很有诚意的,想置业海珠的老广们千万别错过。

荔湾方面热闹不少,共有4盘有动态。
老西关上新,珠实西关都荟于7月28日晚进行内部选房。
首推1栋新品,建面约89-142平四至五房,均价6.2-8.3万/平。
老西关新房很长一段时间断供,实属有价无市,目前仍有少量产品可选,可要抓紧机会啦。

万科花地湾新组团即将入市,万汇天地朗庭将于8月5日开放展示区。
项目由4栋住宅和底层3层商业组成,未来业主下楼5分钟即可解决生活所需,首波将会推出建面约82-105平2+1房至3+1房。
探访了解到,目前近200组客户做了预约登记,可享开盘2万折扣。

新世界凯粤湾,是白鹅潭商圈难得的50米临江、坐拥9.6公里江岸线的“人居标杆”。
8月推出建面约80-143平南向江景新品,主推109平全南主套三房和122平天幕江景四房。
可享8重购房权益,包括VIP加赠全屋家私家电、20年物业管理费免单等限时礼包。
而且,项目在售产品为现楼,即买即住,享受项目的全盛价值。

由12家房企争抢的荔湾羊城食品厂地块,也传来了动态。
项目即将有动作,据闻预计9月开放展厅,保利发展与武汉城建合作共同开发。
据早前收到的小道消息,塔楼或将打造90-142平三至四房产品,周边在售新盘价格6-10万/平。

来看白云情况,两个新世界热门新盘,应市加推。
位于白云新城的新世界云耀,目前在售建面约100-143平高使用率四房,推窗可见千米云山中轴及瑰丽园景。
近期,项目推出【耀蕴】园境新品,总价630万起即享少有的四房!上周末已吸引一大批广州改善买家争先入手!
项目背靠广州200万方醇熟生活大城岭南新世界,一步到位的生活体系满足改善客群高品质生活所需!
项目周边就有自带流量的区域消费地标云门NEW PARK、云悦云里广场,以及家门口华新、培英等11所省级学府。
而且,临近2/3/14号线多轨交汇的嘉禾望岗TOD,交通便捷,畅达全城!
值得一提的是,项目6月已完成首批高质量交付,目前现楼发售,安心购好房,即买即入住,大城美好生活近在眼前,不用久等。

而天河北的天岚,则加推建面约97-128平南向湖景洋房,总价480万起,上周末专场人气爆满。
作为金湖花园的全新一期,小区容积率低至0.64,而且双面环山,直面金湖,是中心区少有的拥有“私家”山湖景观的社区。
重要的是,项目还占据城市新中轴,与中信广场直线距离仅约7.5公里,快速通达珠城和天河北CBD。

最后来看黄埔情况,有1个新盘加推。
知识城热盘龙狮璟珑府,预计8月加推C9、C10栋168平四房,均价约2.8万/平。
项目高层采用板楼设计,采光通风更舒适,颇受买家的追捧。
近郊区3盘开放万博、创新城再蓄势
相比中心六区新盘扎堆亮相抢客,郊区相对冷静,热度主要集中在近郊区。
据不完全统计,番禺8月有5个新盘扎堆上新,增城则有敏捷绿湖首府七期加推新品。
具体来看看。
番禺有3个新盘开放示范区和样板间,积极入市,另外2个新盘则是常规加推。
位于万博板块的龙湖御湖境,预计8月上旬开放示范区及样板房,目前已开放展厅。
该项目凭借地段、江景优势,未开售已备受关注,几乎周周爆场。
作为龙湖在广州首个全新产品系,产品力很能打,首推建面115-190平三至四房,吹风约4.9-5.8万/㎡。

同板块的新世界耀胜尊府,趁政策利好频出,新推多达10款花园多空间灵动平层及叠墅,价格约5.5-7.5万/平。
这是地铁3、7号线交汇的汉溪长隆站上盖TOD项目,1公里范围内,就有6个商业体、生态绿肺城市绿地广场、长隆主题乐园等,更是自带K11 Select购物中心。
项目以绿色建筑绿建三星及LEED金级的双至高标准来打造,硬核产品力也吸引了大批改善型客群争相关注。

国际创新城两个热盘,越秀大学星汇锦城和星河盛世锦城,在8月迎来同场竞技。
越秀大学星汇锦城预计8月5日开放示范区和实体样板间,首推一期1栋,主打建面约76-98平N+1房,吹风总价300万起。
开售楼部之前,中小学引入公办番中办学,此外,项目配套占比高达70%。

星河盛世锦城是番禺首个旧改大盘,已开放售楼部,预计8月底开样板间。
配套同样齐全,配建设3所学校,且靠近地铁,约500米可达7号线板桥站。
据了解,项目首推建面约95-128平三至四房,吹风约4.5-5.5万/平。

而位于番禺广场的龙湖金地天峯,应市加推,项目近期签约广外附小,或明年开学。
总的来说,从国家中央到地方发声,涉及房地产方方面面利好不下十条,如此密集发声*。
从广州住建局的最新表态:“将尽快推出有关政策措施,满足刚性和改善性住房”可看出,政策利好正在路上。
政策基本面向好,加上房贷利率已将至历史最低位,具备入手的最佳时机。
也观察到,从上周开始广州多个售楼部,来访量有明显增加,各位买家不妨趁这波8月新房上新,好好挑选。

