继疫情防控政策优化、“金融16条”消息发布后,近日广州多家银行透露:针对符合条件的客户,可以不用查工资流水!
购房审核放松,先恭喜各位买房人啦!
连房贷审核都在卷
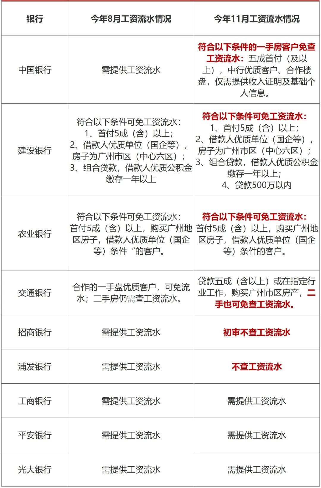
6银行确认:不查工资流水!
如今时隔三个月,是否又有更多银行加入队列?![]()
对此,楼市君致电了广州9家主流银行咨询,发现共有6家银行表示:不查工资流水,仅需提供收入证明。
从下表可知,除了建行、农行、交行自8月放松流水审核外,近日又有3家银行可做到免查工资流水(招行、浦发、中行)。

①*付5成(含)以上;
②借款人为中行的优质理财客户、合作楼盘;
③需提供收入证明及基础个人信息。
交行的个贷经理透露,目前贷款五成(含以上)或在指定行业企业工作,购买广州市区房产,二手可免流水。
此外,浦发、招行等银行对工资流水的审核也有放松。
其中招行个贷经理表示,目前初审可以免查流水,但终审是否查工资流水,需等总行确认。
4银行出证即放款
等等党们,还在等什么?
还顺势摸查了一遍广州14家主流银行的房贷利率。
目前,广州各大银行*套房贷利率维持在4.3%,二套贷款利率也已经全面跌破“5”,基本保持在4.9%!
其中光大银行的二套贷款利率为4.65%,相当于猛降25BP,为目前所统计的银行中二套利率*低的!

那么,今年广州的房贷利率还会降吗?不妨来看看近日发布的政策。
央行、银保监16条措施文件指出,在城市政策下限基础上,合理确定个人住房贷款具体*付比例和利率水平。
此外,有专家表示:“11月MLF利率不动,但当月5年期LPR报价有可能再度下调15个基点。四季度居民房贷利率有望持续下行。”(来源:每日经济新闻)
lpr是否真正下调,不妨静待本月消息。
当然了,不只是利率下调,目前放款提速,“卖一买一免个税”政策的出台,无疑为买房者减轻了购房成本。
