近日,《广州市天河区教育事业发展“十四五”规划》(以下简称《规划》)正式印发。《规划》将远景规划与近期突破相结合,确立了17个*建设项目。
其中,将新建2所小学,高标准建设4所完全中学(校区),改扩建6所中小学,移交接收5所居住区配套学校,新增基础教育公办学位2.8万个。

????
《规划》明确,天河将建立学位预警制度,密切关注学位供给与需求之间的总量和结构平衡;与人口、规划、财政等部门建立动态协调、联动办公机制。
根据城市进程和人口增量的特点进行预警,整体优化中小学空间布局,形成学位动态调整快速反应机制。
????
《规划》透露,未来,天河将加快推动清华附中湾区学校二期校区、天河外国语智慧城校区、广州中学凤凰校区南部地块加扩建工程等*项目建设,通过“建、腾、并、扩”,上延下拓深度挖潜。
新建2所小学,高标准建设4所完全中学(校区),改扩建6所中小学,移交接收5所居住区配套学校,新增基础教育公办学位2.8万个。


巩固提*前教育“5080”成果,确保公办幼儿园在园幼儿比例达50%以上、公办和普惠性民办幼儿园在园幼儿比例达85%以上。
实施学前教育供给侧结构性改革,鼓励社会力量因地制宜创办微小型品牌幼儿园。
01
优质量行动:
立德树人全面提升育人品质
一是通过完善大德育体系和凝练德育模式来落实五育并举,实现立德树人;
二是通过课程改革,更新教育理念,提升教学质量。
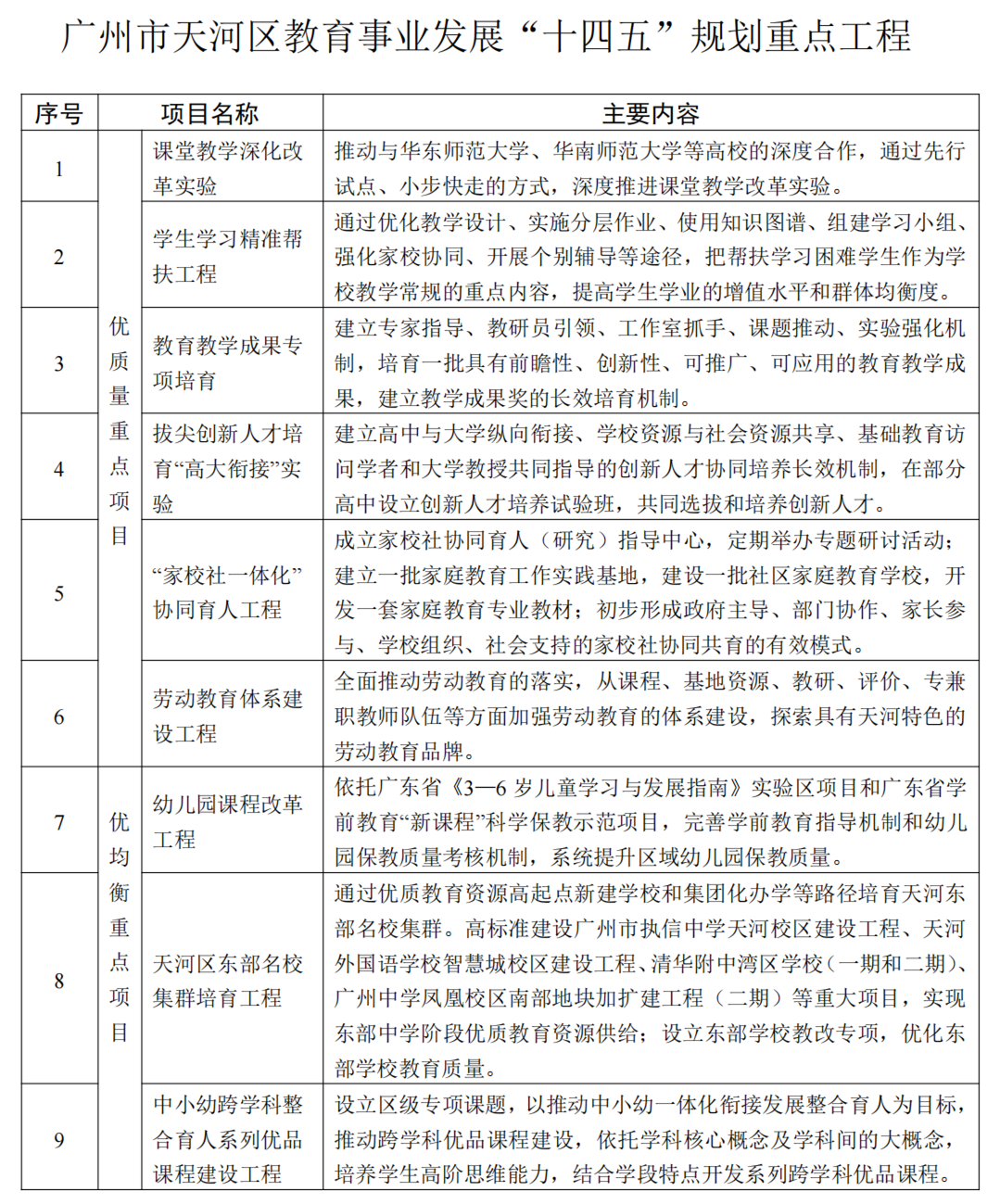
*工程项目:课堂教学深化改革实验、学生学习精准帮扶工程、教育教学成果专项培育、拔尖创新人才培育“高大衔接”实验、“家校社一体化”协同育人工程、劳动教育体系建设工程。
02
优均衡行动:
促进高位均衡推动体系完善
一是通过集团化办学、帮扶指导推进中小幼优质均衡发展;
二是通过优化升级、规范管理促进特殊教育、职业教育、民办教育特色发展。
*工程项目:幼儿园课程改革工程、天河区东部*集群培育工程、中小幼跨学科整合育人系列优品课程建设工程。
03
优校园行动:
加强统筹规划深化学校内涵
一是通过协同联动、精准发力,确保区域内学位量足质优;
二是通过改造升级,提升校园育人功能;
三是通过加强交流合作,促进规范发展,丰富国际教育供给,提高我区教育国际化水平。
*工程项目:校园微改造工程。
04
优队伍行动:
强化培育创新管理打造高素质专业队伍
一是通过师德建设筑牢教师育人信念;
二是通过创新优化管理机制,激发教师队伍内在活力;
三是通过精准培养,提升教师专业水平,搭建人才梯队。
*工程项目:心育教师培育工程、新教师启航培育工程。
05
优技术行动:
升级融合促进教育高质量发展
一是通过优化基础设施和建设教育资源体系来夯实智慧教育基础;
二是通过推进智慧教学场景、建立教育元宇宙、转变考试评价方式、建设智慧教研培训体系来实现科教有效融合;
三是通过教育数据体系建设和信息安全管理来促进教育管理智能化。
*工程项目:“5G*”代际创新发展教育“新基建”工程、“智慧天河”教育大数据治理平台建设工程、“五合一、四应用”教师协同发展模式构建工程。
06
优治理行动:
深度改革推进治理现代化
一是健全制度、深化机构改革,完善教育治理格局;
二是完善教育发展评价制度和质量监测评价改革,赋能师生健康发展,激发学校办学活力;
三是健全督导机制、深化督导改革,通过专项督导和常态督导促进教育规范优质发展;
四是完善家校社多元治理格局,规范校外培训机构治理。
*工程项目:评价督导赋权赋能改革、落实“双减”规范校外培训机构治理。
广州市天河区教育事业
发展“十四五”规划*工程
▼



日前,海珠区发展和改革局
公布19个关于海珠区学校的
重大建设项目批准结果
海珠区一批学校
迎来改造和新建
还将新建一所小学,设18个班
(详情可戳下图了解)
???? ???? ????

