广州增城区新塘镇群星村村民联署签名,要求退出旧改?!
到底怎么回事?
联署签名
请求群星村退出旧改
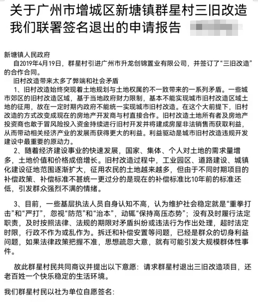
昨日,一份“关于广州市新塘镇群星村三旧改造我们联署签名退出的申请报告”流出。该报告提及,群星村村民共同商议后,请求群星村退出三旧改造项目。

据亮点好房编辑了解,村民要求退出旧改的原因为:旧村改造带来太多弊端和社会矛盾。
*,旧村改造始终实现着土地规划与土地权属的不一致带来的一系列矛盾。
第二,不同时期项目的补偿政策、补偿标准不甚统一,更过分的是现在的补偿标准比10年前的标准还低,引发群众强烈不满的情绪。
第三,基层执法人员忽视"防范"和"治本"、没有及时按照法律、法规的期限对矛盾纠纷或违法行为作出处理,行政不作为或乱作为。
另外,还传出了近10份以社为单位的”群星村村民申请退出三旧改造项目集体签名“名单。
里面涉及到初庄社、何屋社、下西社、下东社、沙巷社、黄头社、简边社、岗头社、更楼社九个社,以及群星村居民。

图源:群聊(侵权请联系删除)
已批未建项目
群星村已进入拆补阶段
据亮点好房编辑了解,群星村旧改项目属于已批未建项目。

从2019年4月,群星村旧改项目就开始公开招商;同年5月就与“过江龙”——升龙集团牵手。
2020年8月群星村旧改实施方案获批复,同年10月再获控规批复。
2021年5月,群星村旧改项目成功举行*期集中签约仪式,并发布拆补方案资料,进入实质性的拆补阶段。

值得注意的是,群星村*大的亮点就是地理位置上乘。
该项目位于增城区新塘镇*区,地处新塘TOD旁,临近东江,对岸就是东莞。

根据规划,群星村将建成“现代商贸*、岭南文化体验区、都市繁华生活商圈”。
*布局电子商务、产业金融等现代服务业,打造集商务办公、企业孵化、商贸展销为一体的产业集聚区。

另外,在去年9月,群星村旧改项目还公布了“复建六”地块、“36班小学”地块规划方案。
复建六地块:规划7栋住宅,3-4栋122.95米,39层超高层;其余为47层超高层,高146.95米。
“36班小学”地块:小学的教学楼共有5层,体育馆3层,食堂1层。

升龙拿下9个旧改
明经村旧改暂缓3年
除了群星村,“过江龙”上海升龙集团在广州拿下的城市更新项目还有8个。
其中,在2020年,位于增城的长岗村旧改项目也同意升龙投资集团(主)联合广东珠江投资股份有限公司(成)成为合作企业。

数据来源:广州公共资源交易*
另外,在这里还要特别提及一个旧改项目——明经村。
在去年12月,番禺明经村在村内公告栏挂出一张《关于召开明经村党员大会的通知》。
通知提及,因政府政策发生变化,村委将暂缓明经村旧村改造计划,暂缓时间为 3 年。

参与的明经村的旧改合作开发商——上海升龙将给予明经村 3000 万元的补偿款,并由该村按相关规定支配使用。
同时,各方配合解除监管账户的监控,各方配合从监管账户中一次性支付3000万元补偿款给明经村,其余资金一次性全部支付给上海升龙。

*后,对于群星村申请退出三旧改造项目的消息,你怎么看?
