广州市增城广附教育集团在广大附中增城实验中学成功举行了揭牌仪式。
集团化办学在增城已经不是新闻,最近成立的增城中学教育集团将增城中学和附属小学纳入其中,并同时将荔城三中、华侨中学、荔景中学、荔城二中等4所初中学校纳入集团。
而广附教育集团的成立,则是为了帮助新塘片区的初中学校进行改革和提升。这一举措有助于整合资源,提高教育质量,为学生提供更好的教育环境和教学资源。通过集团化办学的模式,不同学校之间可以进行经验交流和资源共享,进一步推动教育的发展和提升。

广附教育集团的成立和整个片区初中教育的提升确实给人们对该片区初中教育水平的期待提供了理由。
对于新加入广附教育集团的4所学校对口的超过30个楼盘来说,这一举措可能会对房地产市场产生积极的影响。由于教育资源的提升,这些楼盘的教育配套将更加完善,为购房者提供更好的教育选择。对于有子女上学需求的家庭来说,这将成为他们在购房时的重要考虑因素之一。
教育资源的提升通常会对房地产市场产生积极的影响,因为良好的教育环境和学校的口碑往往会吸引更多的家庭选择在附近购房。这可能导致房价的稳定或上涨,并带动周边商业和社区设施的发展。
然而,对于购房者来说,除了教育因素外,还需要综合考虑其他因素,如交通便利性、生活配套设施、社区环境等。购房决策应该根据个人的需求和优先考虑的因素做出,教育因素只是其中之一。
总之,广附教育集团的成立对于整个片区初中教育水平的提升是一个积极的信号,可能对相关楼盘产生一定的影响。购房者在做出决策时应该全面考虑各种因素,并根据自己的需求做出选择。

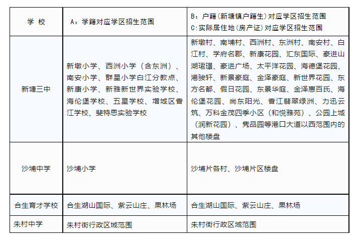
增城区朱村中学
朱村中学位于增城区龙岗金鸡路东200米,占地58408平方米,是一所现代化生态学校,可提供1800个优质学位。这对于一直受困于缺少名校的朱村地区来说,确实是一个积极的变化。
朱村中学的对口楼盘涉及整个朱村街区,这意味着近20个楼盘将受益于学校的提升。同时,未来还有广州外国语学校增城校区的建设,这也将为该地区的教育资源提供更多选择。这些举措可以说是给朱村地区注入了一剂强心针,有望提升该地区的教育水平和房地产市场的竞争力。
对于购房者来说,朱村中学的提升以及未来广州外国语学校增城校区的建设将为他们提供更好的教育配套选择。这对于有子女上学需求的家庭来说,是一个重要的考虑因素。同时,教育资源的提升也可能对周边楼盘的房价和市场需求产生积极的影响。

增城区新塘镇沙埔中学
新塘镇沙埔中学成立于1990年8月,位于新塘镇桥口路1号,毗邻沙埔广场和荔新公路。学校总占地面积为3.8万平方米,校园规划科学,分区合理,设备完善,环境优雅。
附近的楼盘包括富好城繁华里、荔富广场等,均价在1.4万元/平方米左右。这些楼盘与新塘镇沙埔中学的地理位置比较接近,对于有子女上学需求的购房者来说,这些楼盘提供了一个相对近距离的教育配套选择。
教育资源的近距离配套通常是购房者在选择住房时考虑的重要因素之一。新塘镇沙埔中学的存在将为附近楼盘的购房者提供更方便的教育选择。这可能对楼盘的吸引力和市场需求产生一定的积极影响。

增城区新塘镇第三中学
新塘镇第三中学创办于1988年8月,位于增城区新塘镇新塘大道甘泉路8号。该校的校址是明朝三部尚书、教育家、新塘先贤湛若水委托乡贤兴建的“甘泉书院”所在地。学校的历史可追溯到四百多年前,拥有深厚的甘泉文化底蕴,这是该校在新时代续写辉煌的宝贵资源。
新塘镇第三中学对口的学区有许多楼盘,包括华润置地公园上城、合生湖山国际、合汇学府名郡、汇东国际花园、港骏轩、东方名都、东景华庭、万科金茂四季、豪进广场等。这些楼盘的均价在1.9万元/平方米左右。
对于有子女上学需求的购房者来说,新塘镇第三中学及其对口楼盘提供了一个近距离的教育配套选择。学校悠久的历史和深厚的文化底蕴可能进一步增加购房者对这些楼盘的兴趣。

增城区合生育才学校
合生育才学校成立于2017年9月,是增城区所属的九年一贯制公办学校,占地60亩。学校位于新塘镇合生湖山国际小区内。学校秉持着“和合文化”和“生本教育”的理念,坚持“以生为本、精育人才、全面发展”的办学理念,以培养全面发展的人为办学宗旨。
合生育才学校所在的合生湖山国际小区内的楼房均价在1.9万元/平方米左右。这说明该小区的房价相对较高,可能与学校的地理位置和教育资源有关。对于有子女上学需求的购房者来说,合生湖山国际小区提供了一个近距离的教育配套选择。

增城区广附实验小学
广附实验小学位于永宁街叶岭村增城万科城内,是由区教育局和广州大学附属中学共同创办的增城万科城配套小学。学校拥有完善的配套设施,环境精致幽雅,是一所集多媒体、互联网于一体的信息化、智能化花园学校。
万科辰光花园的房价单价在1.28万元/平方米左右。这说明该小区的房价相对较低,可能与地理位置、房屋类型、楼盘品牌等因素有关。对于有子女上学需求的购房者来说,万科辰光花园提供了一个近距离的教育配套选择。

增城广附教育集团是增城地区知名的教育机构,包括广附实验小学、广附实验中学和广附实验高级中学。这些学校在教育质量和办学水平上享有良好的声誉。
对于广附教育集团,人们普遍认为其注重学生全面发展,秉持高标准的教育理念和教育方法。学校拥有优秀的师资队伍和先进的教育设施,致力于培养学生的学术能力、综合素质和创新精神。

