又是一年入学季,*新招生地段出炉。
今天,我整理了2023年,各区小学,中学的招生计划跟招生地段汇总。
排列顺序如下:
天河区——荔湾区——海珠区——白云区——越秀区——番禺区——南沙区——黄埔区——增城区——从化区——花都区
(如果有些区只有招生计划,没有地段表,可以留意评论区,官方公布后,会丢评论区置顶哈
想要看今年各区,楼盘对口学校的具体变化,可以戳:
01 天河区小学








02 天河区中学




03 荔湾区小学

04 荔湾区中学

05 海珠区小学

06 海珠区中学

07 白云区小学

08 白云区中学

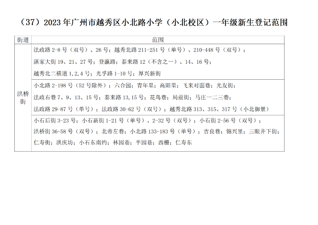
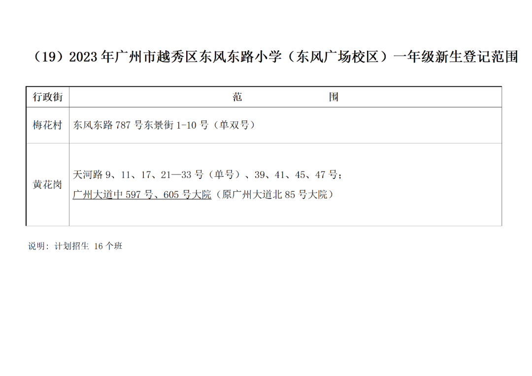
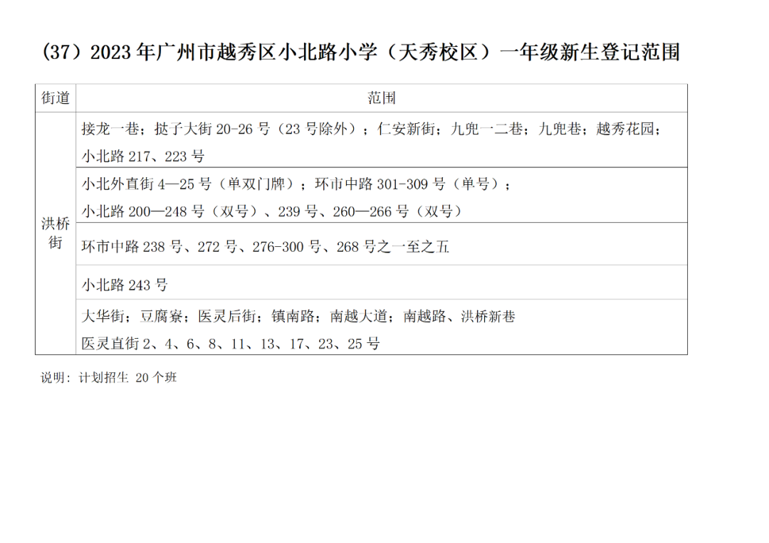
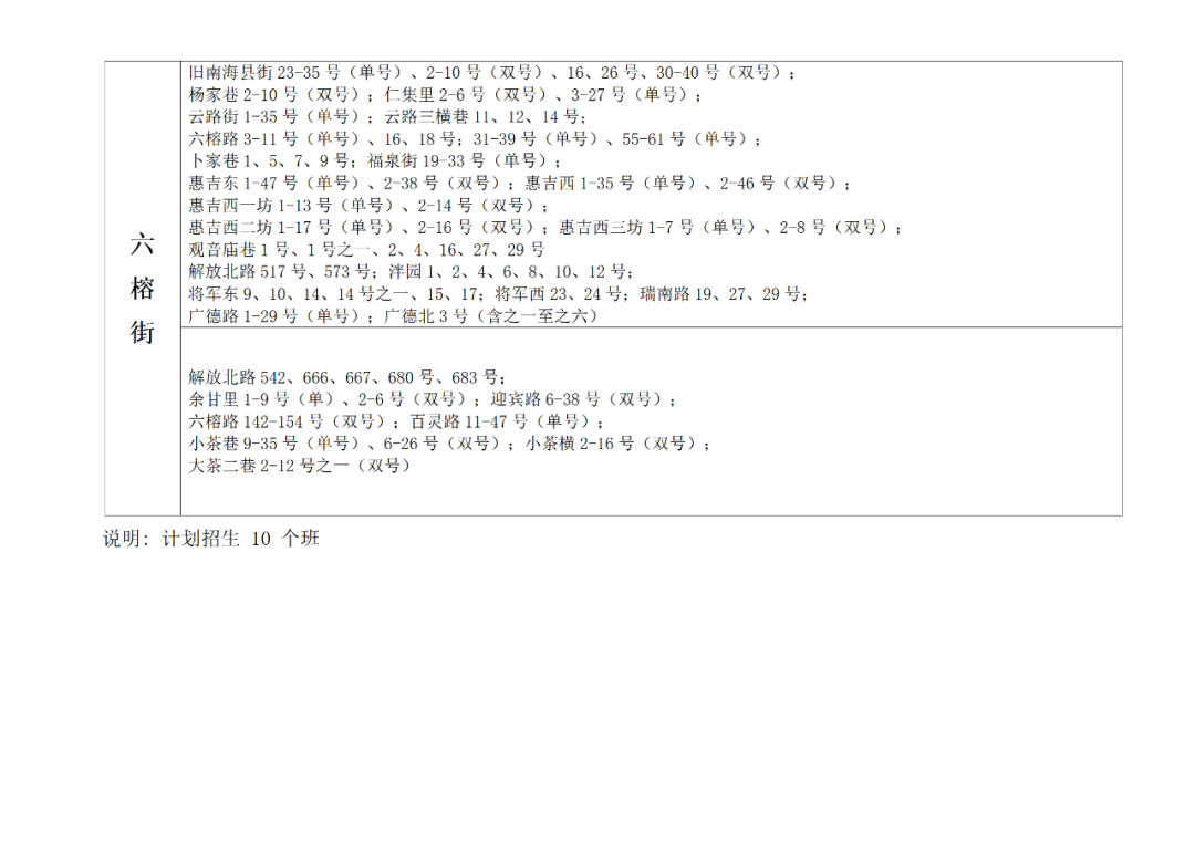
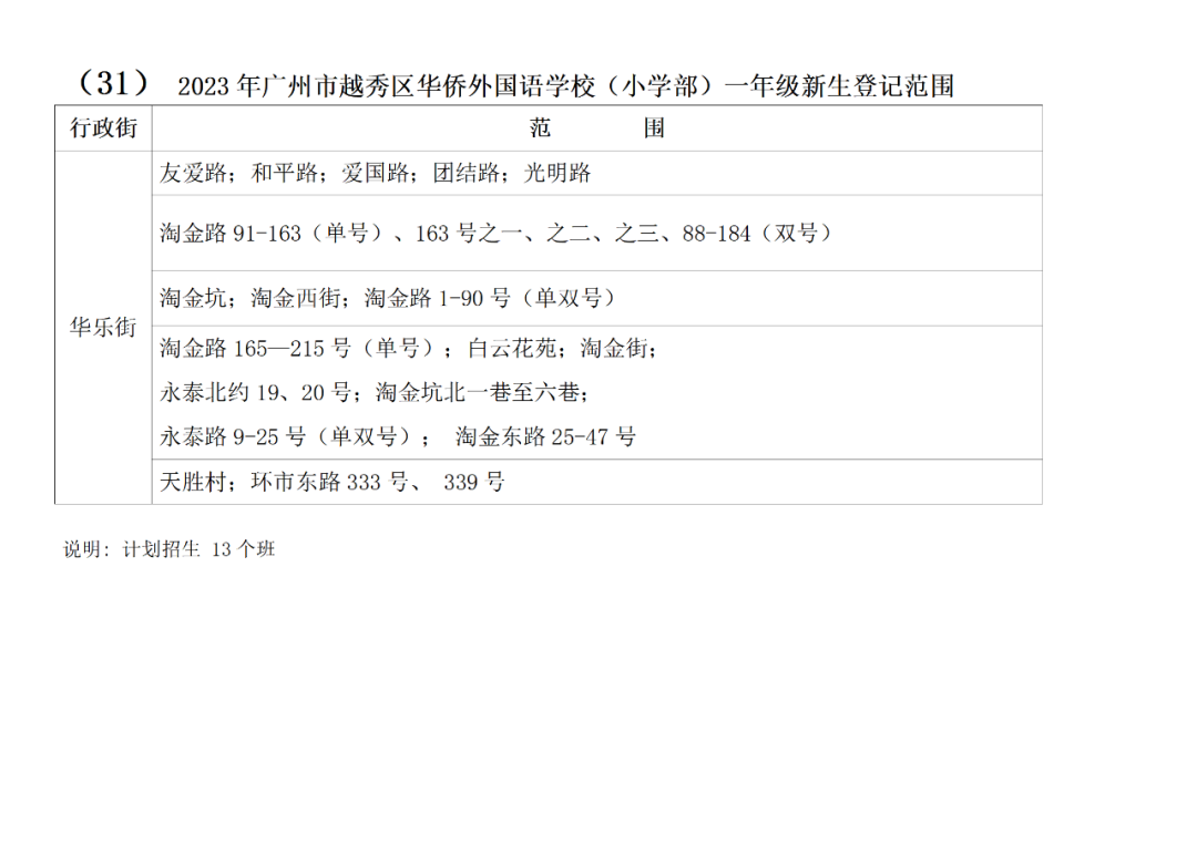
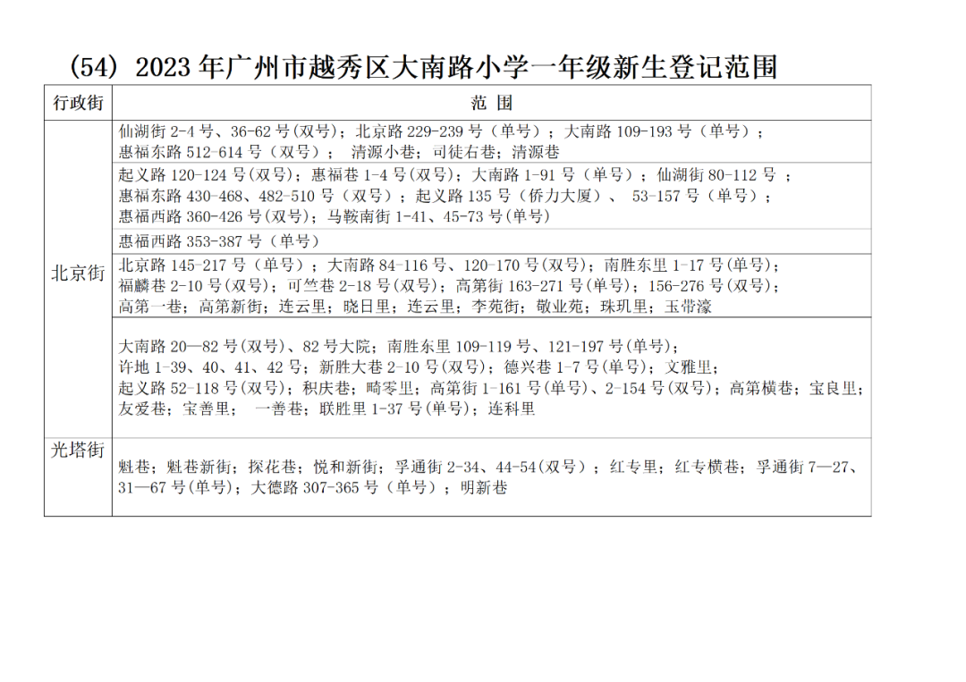
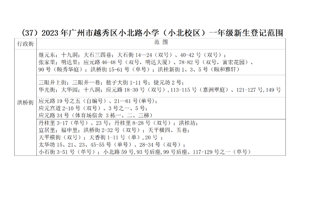
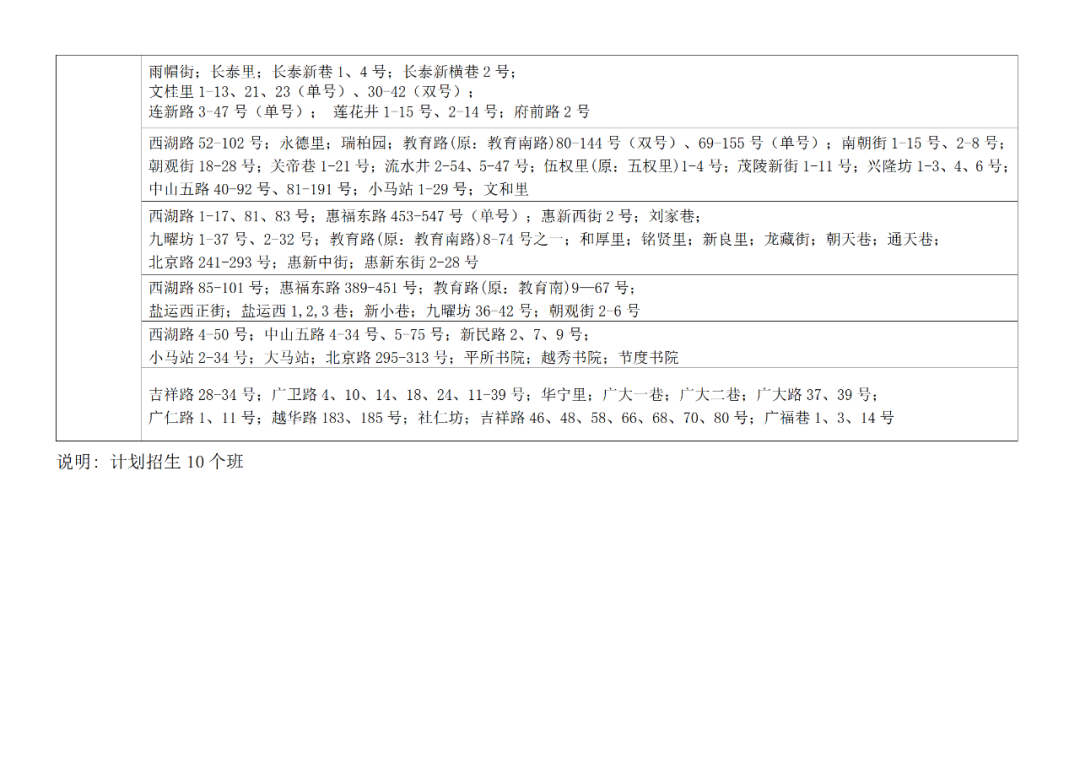
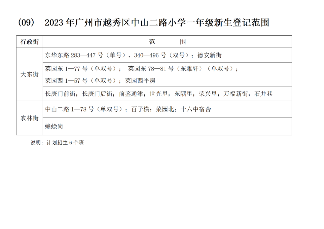
09 越秀区小学
































































10 越秀区中学

11 番禺区小学

12 番禺区中学

13 南沙区小学




14 南沙区中学



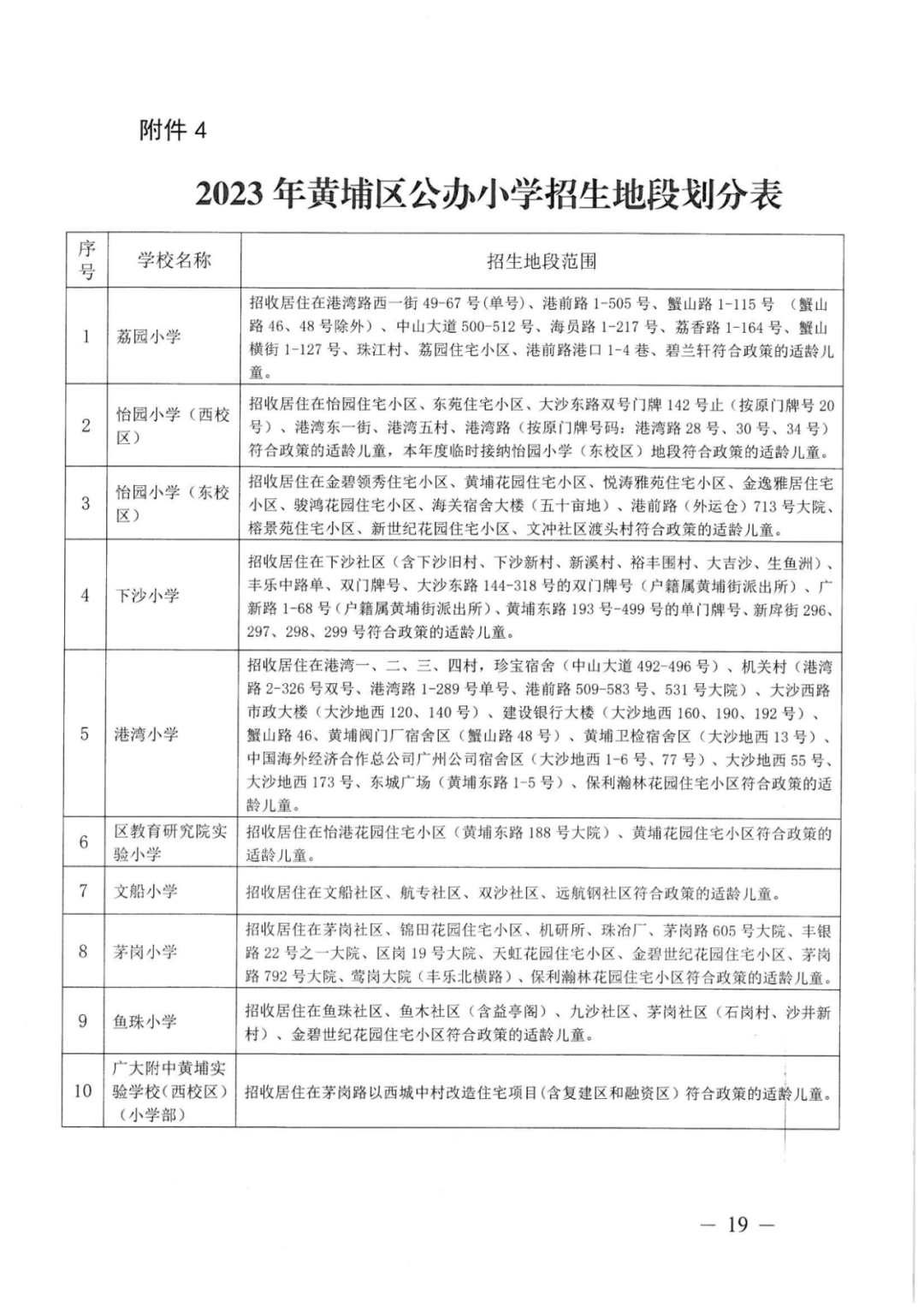
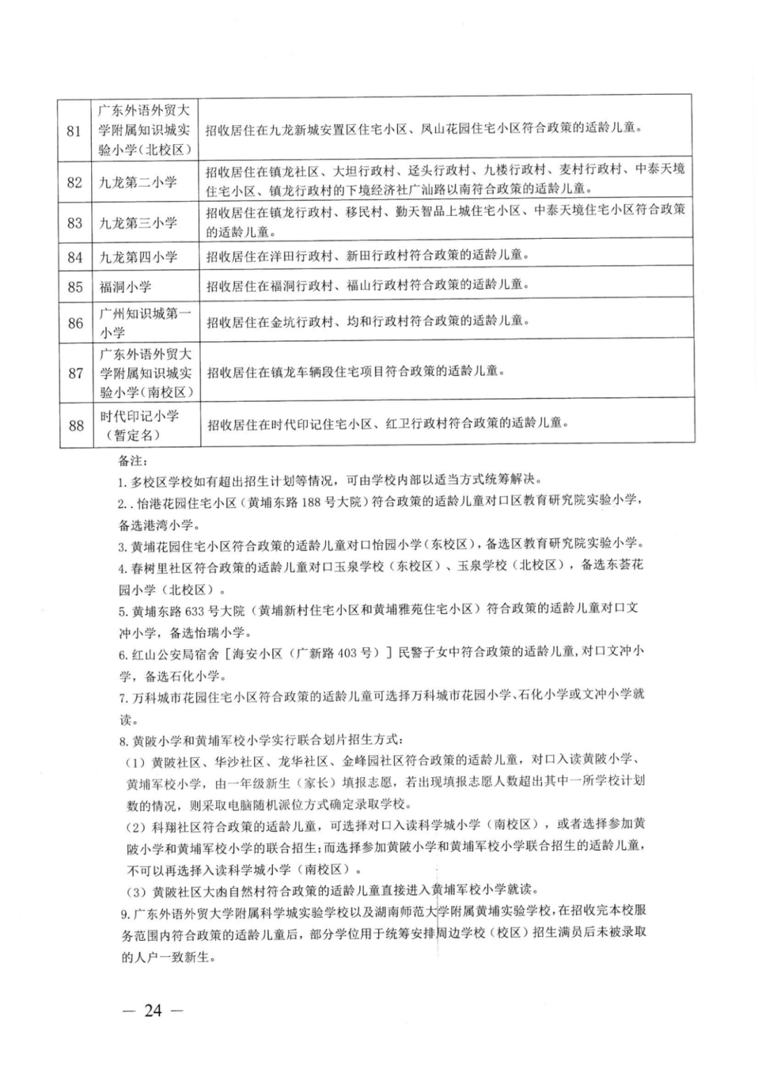
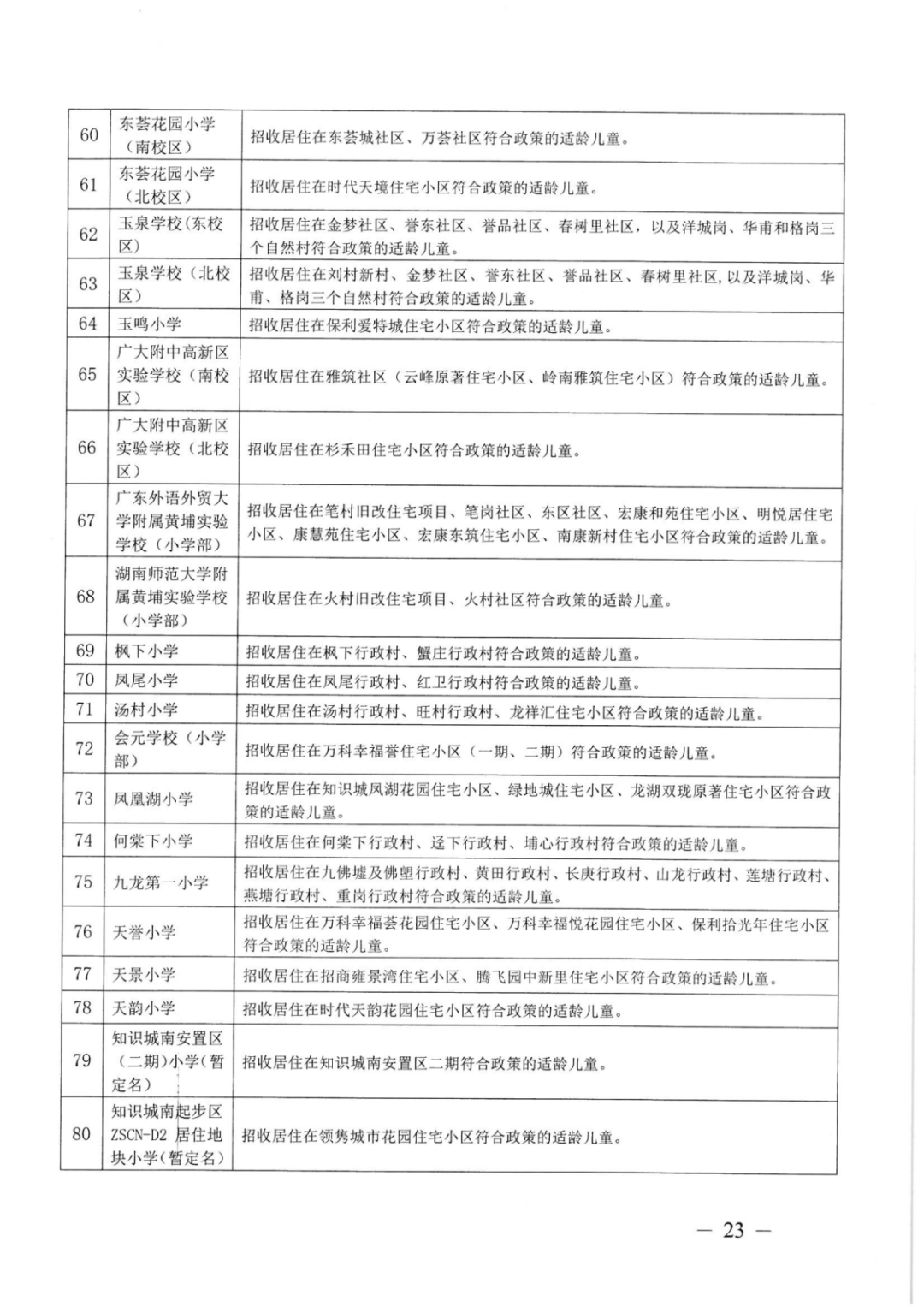
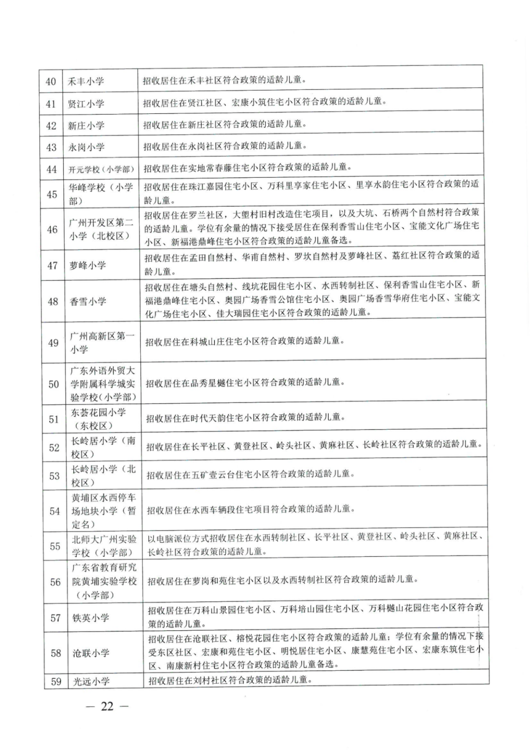
15 黄埔区小学







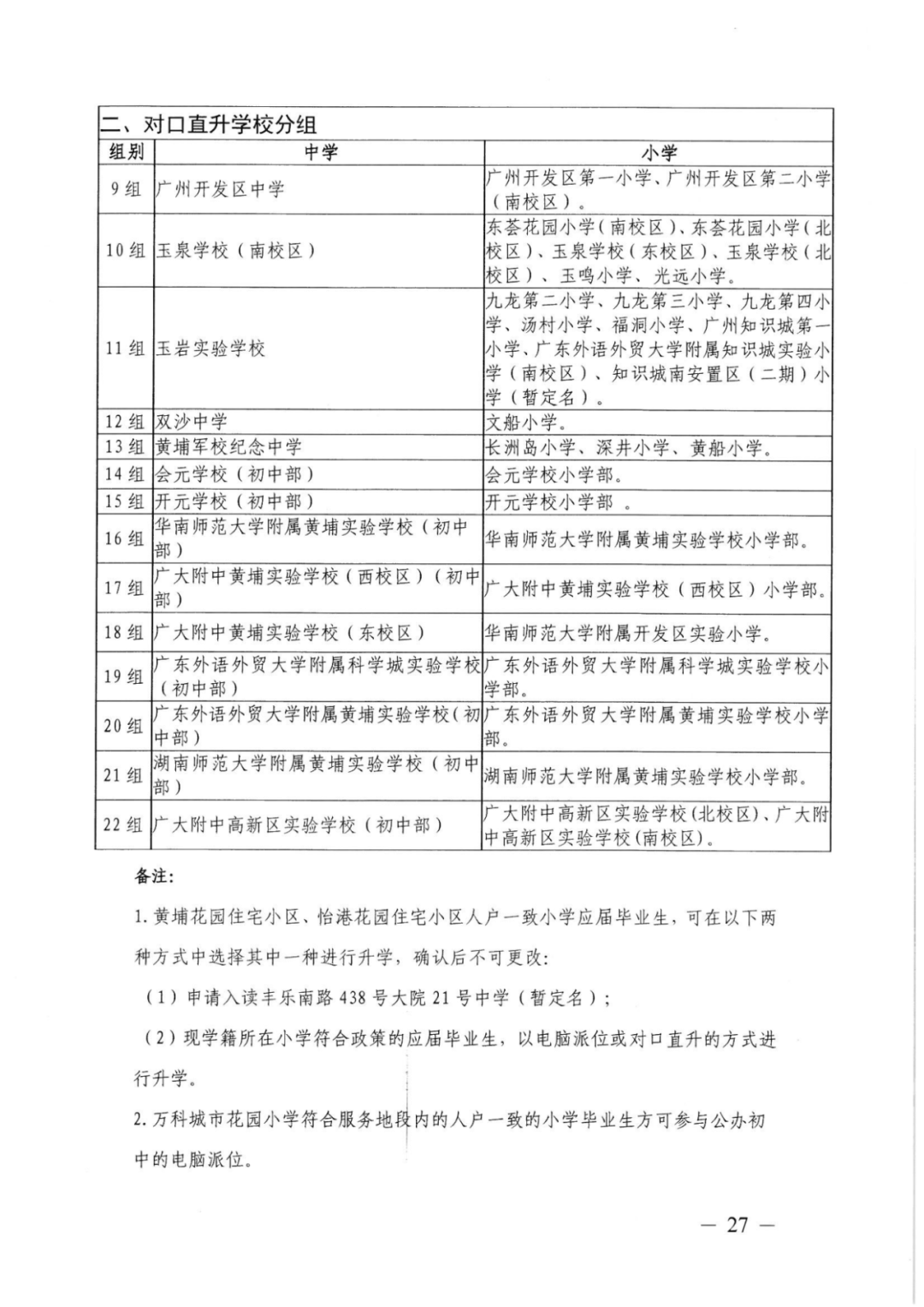
16 黄埔区中学


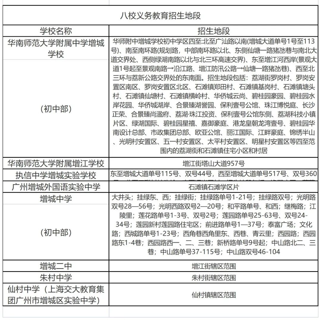
17 增城区小学

18 增城区中学


19 从化区中小学


21 花都区小学

20 花都区中学

