非穗户籍生要读公办学校,积分入学该准备起来了!
近段时间,白云、荔湾、天河等多区相继发布今年来穗人员随迁子女积分制入学相关通知。
其中,从化来穗人员随迁子女入学率颇受关注,近三年来,入学率基本保持约100%。
多个区从本月起已开始积分入学申请,申请条件也已公布,一起来看看。

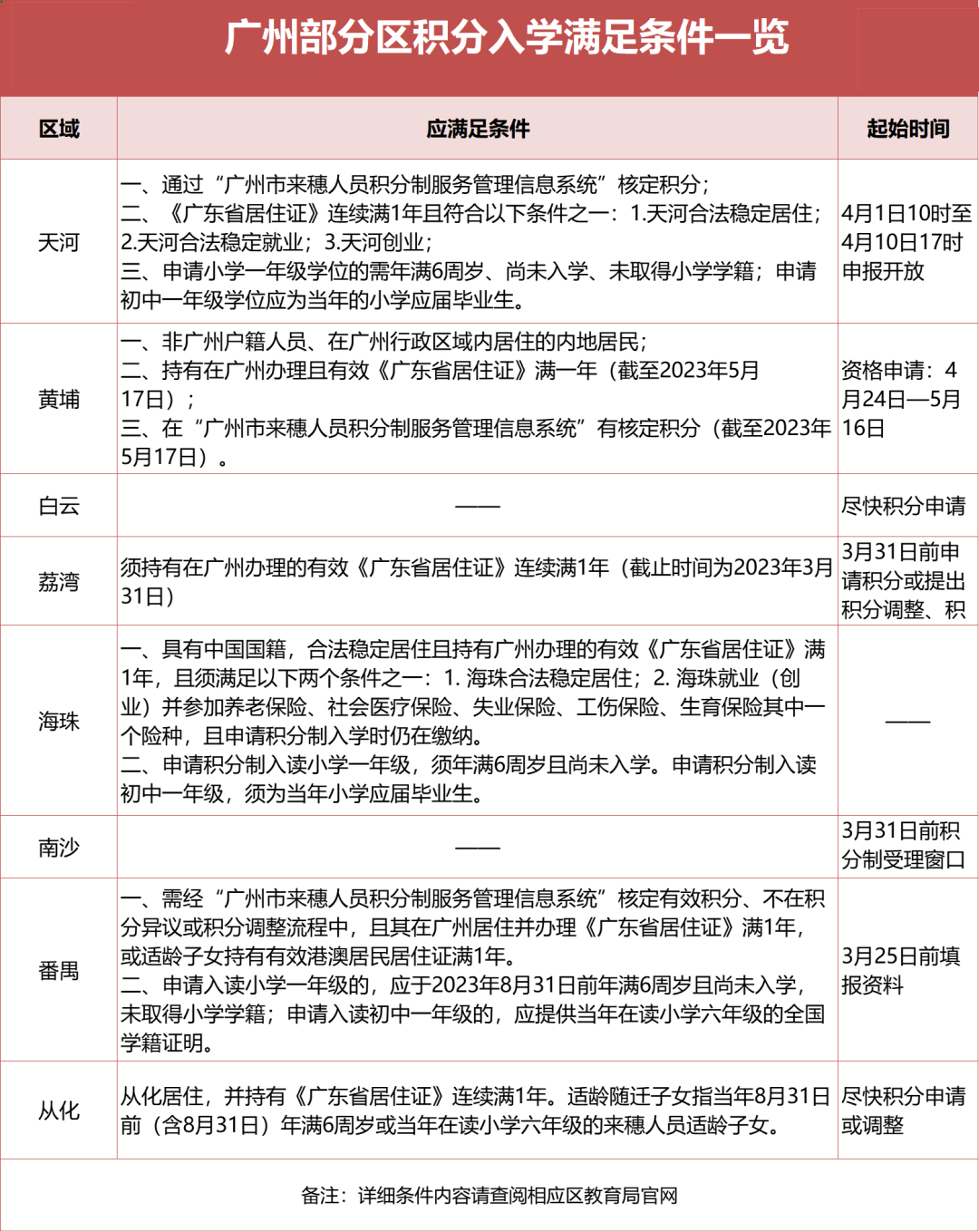
天河、黄埔等启动积分入学
需满足*少三方面条件
不少在广州发展的来穗人员,为了让孩子接受公办学校教育,会选择积分入学方式。
通过积分制入学,无需迁移户口,申请成功即可读公办学校或政府补贴的民办学校。
那么,广州积分入学需要什么条件?
*先要满足在广州办理《广东省居住证》连续满一年,否则无法参与积分入学。
在此基础上,还需满足相应区的积分入学条件,基本是三个方面:合法稳定住所、合法稳定就业、依法缴纳社会保险。
楼市君整理发现,已公布的各区积分入学条件,相差不大,基本也是围绕上述几个方面再做规定。

另外,部分区已在本月开始进行积分申请或提出积分调整、积分异议等工作,有需求的家长,记得不要错过申请时间。
需注意的是,积分入学不能保证公办学位,仍然要看积分排名。
在申请过程中,会按照积分制入学指标及分值体系表,对申请人员各项指标量化并赋予分值。
由此再按照积分计算结果从高到低排序、结合申请的志愿以及当年各区积分制入学招生计划,加以录取。
具体有哪些指标,如何加分,也可看看以下的广州来穗人员积分制服务管理指标体系及分值表。


从化100%录取、越秀61%
随迁子女公办学位或更多
从上述积分入学条件来看,虽然申请不难,但是,想要入围并没有那么容易。
近几年广州公办学位较紧张,积分入学公办学位不会很多,再加上积分入学年年热门,不能保证能申请到公办学位。
比如,2022年越秀小学积分学位有457人符合申请条件,279人获得积分学位,录取率约61%。
而荔湾小学积分学位符合申请条件的有1044人,其中有795人获得积分学位,录取率约76%。
而且,今年*批二胎达到入学年龄,今秋将迎“入学潮”,广州多区也已发布学位预警,今年积分入学竞争,或许也会更激烈。

积分不高的家长,要做好入围失败的准备。
不过,从化是比较特别的存在。
据了解,自2017年*今,从化来穗人员随迁子女入学率已连续六年全市*,近三年来,入学率基本保持约100%。
值得注意的是,积分入学公办学位不足的情况,或许将来会有改善。
去年年末,广州教育局发布关于公开征求《关于做好来穗人员随迁子女接受义务教育工作的通知(征求意见稿)》意见的公告。

该公告便提及,将调整增加“自2024年起,各区购买民办学校学位服务总数原则上不超过当年辖内在读随迁子女总数的50%”。
并且要求各区办好办强义务教育公办学校,为随迁子女提供更多的公办学位。
对于积分入学申请公办学位,你们又是如何看待的呢?欢迎留言评论。
