服务热线:400-8327-668
广告
买房这种大事还是专业的好

重磅!广州地铁8号线、24号线加站!节点曝光!

  • 编辑:一号小编
  • 发布时间:
  • 广东 广州
近日
广州市城市轨道交通第三期
建设规划调整线路概算复核及招标控制价
编制服务项目公开招标。
地铁24号线(广州北站~纪念堂)、
8号线东延段(万胜围~莲花)、
8号线北延段(滘心~江府路)车站数公布,
相比此前环评版本,前两者均增加一站。
重磅!广州地铁8号线、24号线加站!节点曝光!
具体加了哪两个车站,广州地铁未有透露,表示要以国家批复为准。市民建议,24号线在飞翔公园位置增设一站,换乘2号线、14号线,提升线网通达性,避免相交不换乘的局面,还可以和尚未建设的飞翔公园一同规划实施,开发地下空间提升地块价值。

三条线路里程、站点数量公布

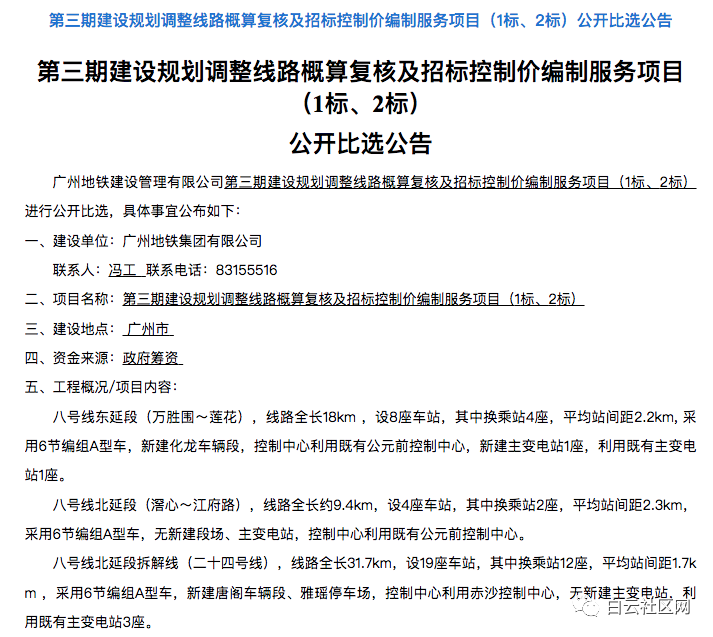
招标显示,8号线东延段(万胜围~莲花)线路全长18公里,设8座车站,其中换乘站4座,平均站间距2.2公里, 采用6节编组A型车,新建化龙车辆段,控制*利用既有公园前控制*,新建主变电站1座,利用既有主变电站1座。

8号线北延段(滘心~江府路),线路全长约9.4公里,设4座车站,其中换乘站2座,平均站间距2.3公里,采用6节编组A型车,无新建段场、主变电站,控制*利用既有公园前控制*。

8号线北延段拆解线(24号线),线路全长31.7公里,设19座车站,其中换乘站12座,平均站间距1.7公里,采用6节编组A型车,新建唐阁车辆段、雅瑶停车场,控制*利用赤沙控制*,无新建主变电站,利用既有主变电站3座。
重磅!广州地铁8号线、24号线加站!节点曝光!
24号线、8号线东延段均有变化

根据2020年9月规划调整环评阶段的版本8号线东延段18.0公里设7座车站:凤浦公园—新洲—长洲(换乘7号线)—展贸城—化龙—蒙地—莲花;8号线北延段9.4公里设4座车站:凤翔路—江高—江村—江府(换乘24号线)。

另外,24号线31.6公里设18座车站:广州北站(换乘9号线)—秀全公园—雅瑶—雅源—东镜—神山东—水沥—江府(换乘8号线)—桃源—均禾—白云大朗—夏茅—黄石—白云(棠溪)站(换乘12号线)—棠景—远景—梓元岗(换乘11号线)—纪念堂(换乘2、13号线)。

对比环评版本可见,三条线路当中,两条发生变化。其中,24号线长度稍微增加0.1公里,车站数增加一座;8号线东延段长度不变,车站数也是多了一座;8号线北延段里程和站点数不变。

24号线、8号线东延段加了哪两个站?广州地铁相关工作人员表示,目前规划调整方案尚未正式获批,包括车站数在内的线路信息均存在不确定性,待国家批复后方可正式公布。

建议24号线增设飞翔公园站

对于加站,民间呼声非常高的是24号线在远景和梓元岗之间加一个站,设在飞翔公园的位置。此前公布的方案显示,24号线在*城区设站较疏,远景站到纪念堂站之间仅设一站——梓元岗(换乘11号线),与14号线相交但不换乘。

重磅!广州地铁8号线、24号线加站!节点曝光!
▲图片来自网络

市民建议,24号线在2号线飞翔公园站、14号线乐嘉路站之间线位稍微北抬增设一站,实现三线打通换乘。24号线未来有南延计划,成为市区的南北纵贯线,鉴于*城区与白云区的密切联系,在此处相交换乘,可为北上客流提供多种选择,提升地铁线网的通达性。

14号线正在建设嘉禾望岗*广州火车站的二期工程,终点站需配合火车站改造,目前尚未开工,进度存在较大不确定性,不排除先开通*乐嘉路的可能性。这样线路将“断头”,无法在广州火车站换乘2号线、5号线、11号线等市区线路,功能大受影响。24号线若在飞翔公园设站,换乘14号线、2号线,则可以为14号线接上往来*城区的通路。

重磅!广州地铁8号线、24号线加站!节点曝光!
▲图片来自网络

笔者“Metro Bay”还提出了24号线飞翔公园设站选址的方案。其中,可行性*高、换乘体验*优的方案,24号线车站设在无限极广场南侧马路上,与2号线、14号线车站距离*近,拆迁量少。而且,在此设站可与尚未建设的飞翔公园同步规划实施,联合开发地下空间提升地块价值。

开工时间

我们这里讨论的是实际开工日期,而不是名义开工。从公告中有两处地方值得关注:

一个是公告本身的工期要求:

另一个是项目进度要求,而这个又是和概算复核及招标控制价编制服务紧密相关的。
重磅!广州地铁8号线、24号线加站!节点曝光!

正式施工应该是在概算复核及招标控制价编制服务尘埃落定之后进行,所以有可能是明年国庆前后开工

拿5号线东延段做为例子,五号线东延、十二号线概算复核及施工总承包招标控制价编制服务项目是2018年4月公布中标候选人,然后到了2019年5月28日才正式有动工仪式。



  • 来源:广州房产之家


  • 对买房有疑问?直接找房产咨询师,量身定制你的个人买房解决方案!

    免费咨询电话:400-8327-668

    亲,你尚未登录!请先登录再后评论。登录

    推荐文章

    购房服务

    对买房有疑问?

    直接找专业房产咨询师,

    量身定制你的个人买房解决方案!

    咨询:400-8327-668

    免责声明:本网站所有内容,包括不限于,对楼盘周围环境、交通、教育资源、商业配套、公共设施等的介绍仅做参考,不做任何购买意见和承诺。读者请以项目的官方资料为准,内容所有涉及的面积均为建筑面积。部分内容图片来源于网络,如有侵权,请联系客服删除。

    服务热线

    400-832-7668

    (周一至周日全天)

    亮点好房

    亮点好房

    广州房产之家

    微信公众号:广州房产之家