5月14日,东莞连发七条稳楼市措施,其中*引人关注的,是“二孩或三孩家庭,允许新增购一套房”。
此外,还有江苏省省会南京,该市已正式官宣,自5月11日起,南京二孩及以上家庭,可新增购买一套商品住房,同时可享受相关银行*优惠贷款利率等支持。
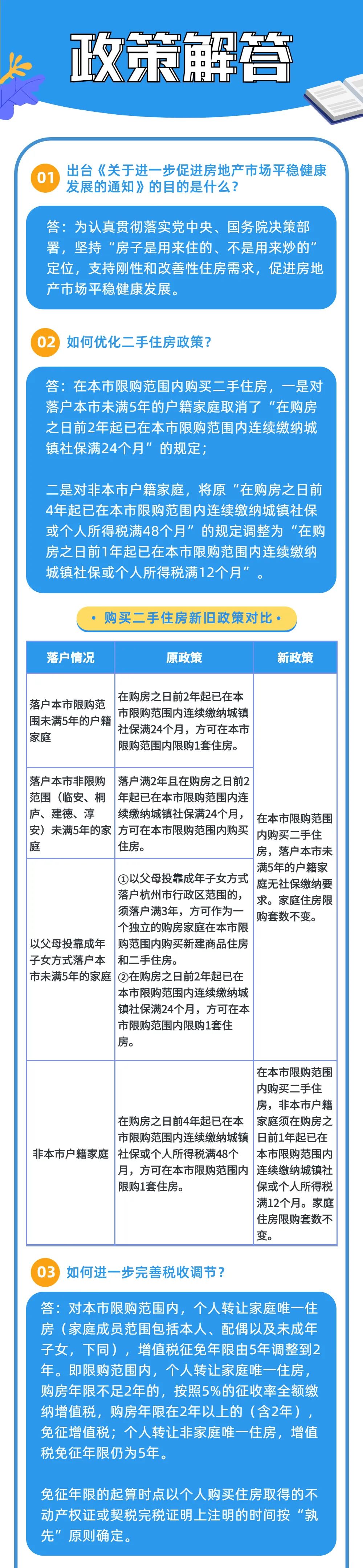
杭州:三孩家庭可多一个购房名额
《通知》明确更好满足三孩家庭购房需求。
一是符合条件的三孩家庭,在本市限购范围内限购的住房套数增加1套;
二是符合条件的三孩家庭在报名参加新建商品住房公开摇号销售时,参照“无房家庭”优先摇号。
《通知》自发布之日起施行,原有政策与《通知》不一致的,以《通知》为准。


还有这些城市解锁新的购房资格
近段时间,出于对合理住房需求的支持,各地针对二孩、三孩家庭的购房利好政策频出。
广东省规划院住房政策研究**席研究员李宇嘉此前曾向21世纪经济报道记者分析,近期各地推出针对特定群体的购房政策,一方面是结合国家政策导向,对新型城镇化战略、优化生育政策和提升养老服务政策的响应和落实;另一方面是在城市存量购房需求接近饱和的背景下,结合农民进城、城乡融合、户籍改革等发展方向,挖掘新的、真实有效的购房需求。
东莞:购房资格频频松绑
5月14日,东莞再出台重磅楼市新政,继续加大松绑力度。新政明确,将个人住房转让增值税征免年限由5年调整为2年。商品住房取得不动产权证满2年的可以进行交易转让。对符合国家生育政策生育二孩或三孩的居民家庭,允许其新增购买一套商品住房。
南方财经全媒体记者留意到,今年上半年,东莞发布多项楼市调控政策,在商品住宅品质、个税购房政策、人才购房政策等方面作出调整修改,不断释放回暖信号。
“响应国家优化生育政策的精神,对符合国家生育政策生育二孩或三孩的居民家庭,允许其新增购买一套商品住房,其中非本市户籍居民家庭需提供购房之日前3年内在本市累计缴纳24个月以上社保或个税证明。”东莞市住房和城乡建设局等部门14日印发的《关于促进房地产市场平稳健康发展的通知》中指出。
“对于多孩家庭可以多增加一套商品住房的购房资格,这就使得此类家庭可以突破限购的约束,进而可以入市认购房屋。”易居研究院智库*研究总监严跃进认为,这将帮助相关家庭更顺畅认购房产,也有助于促进房地产市场行情的活跃。
南京:开放二孩家庭购买三套房
和东莞“想到一块去”的还有江苏省省会南京。13日下午,市场便有“南京开放二孩家庭购买三套房”的声音传出,这一消息在“南京房地产业协会”公众号得到证实。新政显示,自5月11日起,生育二个孩子及以上南京户籍居民家庭,可新增购买一套商品住房,同时可享受相关银行*优惠贷款利率等支持。
其中,南京对二孩及以上家庭的认定,有2个必备条件:一是夫妻一方或双方为南京户籍。二是现家庭有二个及以上子女,且*少有一个未成年子女。
同属江苏省,江苏无锡也在更早的时候针对多孩家庭出台新政。4月25日,在江苏省无锡市卫生健康委员会发布的《关于积极推动改善生育二个孩子及以上家庭居住条件的通知》中明确,生育二个孩子及以上的无锡户籍居民家庭,可在限购区域新增购买一套商品住房,同时对此类家庭在公积金贷款额度上进行提高。
值得注意的是,本次通知的牵头机构是无锡卫健委而非住建局。“此次政策属于全国*个由地方卫健委牵头发出的放松限购的内容,充分体现了各地对于二孩以上家庭购房权益的保障。”严跃进表示。
“当前在放松购房政策方面,其实也会和人口生育和家庭抚养等因素进行综合考虑,进而对二孩和三孩家庭进行限购方面的定向放松。预计后续全国其他城市在限购方面的放松也有类似的逻辑,即会优先倾向于二孩以上家庭。”严跃进说。
购房补贴、公积金、公租房强化支持
除了购房资格的放松,更早时候,多地便已在购房补贴等方面对二孩、三孩子家庭予以加成。以四川省为例,5月以来,四川省便有多地的二、三孩家庭迎来利好。
四川乐山的补贴安排为:凡是购买*套新建商品住房的,享受购房补贴8000元/每套;凡是购买第二套新建商品住房的,享受购房补贴12000元/每套;符合国家二孩及以上家庭购买新建商品住房的,享受购房补贴5000元/每套,同时可叠加享受上述两项政策。
四川自贡要求:对符合政策生育二孩、三孩的家庭,在*城区购买新建普通商品住房的给予200元/平方米的购房补贴;购买普通二手住房的,按总房款的0.5%给予补贴。
四川达州规定:符合国家生育政策生育二孩或三孩家庭在达州市范围内购买第二套新建商品房的,可视为*套房,享受*套房利率,住房公积金贷款额度可提高10万元。
对于多孩家庭的生育补贴,*早可追溯*2021年9月15日,甘肃张掖市临泽县发布了《临泽县优化生育政策促进人口长期均衡发展的实施意见(试行)》,被认为是在全国*提三孩家庭购房补贴政策。
临泽县提出:对生育二孩、三孩的临泽户籍常住家庭,在临泽县城区购买商品房时给予4万元的政府补助,在各*集镇、屯泉小镇、丹霞康养村等集中居住区购买商品房时给予3万元的政府补助。
浙江宁波则是全国*早从公积金层面支持三孩家庭的城市。2021年12月30日,浙江省宁波市住房和城乡建设局发布《关于调整宁波市住房公积金贷款政策的通知》,规定按照国家生育政策生育二孩或三孩的家庭,连续缴存住房公积金满2年,*次申请公积金贷款购买*套自住住房的,住房公积金*高贷款额度由60万元/户提高*80万元/户。
更早时候,各地多在公租房方面对多孩家庭予以倾斜。具体看,北京市住建委在2021年8月20日施行的《关于加强公共租赁住房资格复核及分配管理的通知》中提出,北京将面向多个未成年子女轮候家庭优先配租公租房,在全国率先落实国务院鼓励三胎政策的住房政策。
另有广东省、安徽省等也提出,在配租公租房时,对符合当地住房保障条件且有未成年子女的家庭,可根据未成年子女数量给予适当照顾。
业内普遍认为,针对二孩、三孩家庭的购房宽松政策将是未来楼市调控*方向之一。
政策效果因城因策而异
