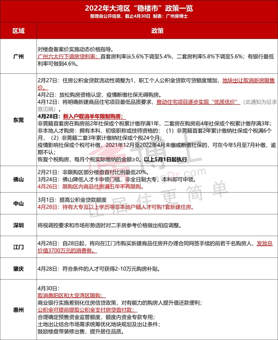
4月29日,*政治局会议上,虽然有关房地产的表述不到100个字,但信息量巨大!要有效管控*风险,守住不发生系统性风险底线。要坚持房子是用来住的、不是用来炒的定位,支持各地从当地实际出发完善房地产政策,支持刚性和改善性住房需求,优化商品房预售资金监管,促进房地产市场平稳健康发展。这段话的意思,翻译过来就是:各地楼市政策可以“开口子和松绑”;就在高层会议发布之后,5月4日,一行两会罕见同时发声“支持房地产。”目前的楼市,仿佛又回到了那个时候,那是不是意味着房地产又步入了一个新周期?我的观点是,高层一再发声已经给足了信号,今年楼市只会越来越宽松,现在的“房住不炒”不再等于打压。这个时候,如果你还停留在“房价会暴跌”的幻想里,恐怕是要失望了。*高层的喊话无疑给市场注入了一针强心剂,明显能感觉到人们的信心和预期在恢复。还有,地方给楼市松绑也不在扭扭捏捏,政策放松的尺度也越来越大。4月30日,中山直接放大招,除*城区(东区、石岐)外,其他镇街限购解除!就在同一天,惠州也发布消息,取消大亚湾惠阳限购,全市没有限购门槛了。可以说,5月可能是2022年楼市的转折点,只要市场预期有,未来行情不会再差了。而刚刚过去的五一假期,买房人的热情还是有明显提升的,虽然售楼处的数据可能有水分,但即便如此,五一的整体氛围也明显好于4月份。

从各平台截取的数据来看,政策放松的作用,还是比较明显的。在深圳,单贝壳一家平台,五一假期(4.29-5.4)售出300套新房,相比清明假期208套成交量,有44%涨幅!在佛山,五一期间新房累计认购750+单,聚焦盘占比35%。(数据来源:贝壳)这一波楼市,是真的回暖了,但并不是哪里都在回暖,而好的城市区域依然走在市场前面。
上个月底,广州琶洲赤沙TOD项目开盘,光诚意登记就有4000个,每平米9-14万的单价,*大户型300平方+,当天开盘几乎清盘。而一江之隔的珠江新城,一众被限价的豪宅盘也挣脱了束缚。凯旋新世界,二手房成交价已突破28万/㎡,中海花城湾,二手房成交价破20万/㎡,嘉裕公馆,*新成交价18万+/㎡.....隔壁深圳的豪宅成交同样很活跃,近期蛇口、科技园和深圳湾,好几套豪宅被卖掉,性价高的笋盘去化非常快。后台常常看到这样的留言,大家都没钱了,政策怎么放也没用。可事实证明,是我们的格局小了,无论大环境是好是坏,有产者才有恒心。在行情不好的时候,他们往往蛰伏起来,你感受不到他们的存在。对比豪宅市场,或许不少朋友更关心,面对当下一线豪宅的价值回归,这会不会带动整体行情上涨呢?我还是那个观点,往后普涨的概率不会有,2020年广州楼市火爆吧,深圳楼市火爆吧?但终究打不破二八定律的魔咒,买房赚钱的只有一小部分,除了几个热门区域房价有涨,其他地方还是趴着没有动。回顾每一轮的房产周期规律,板块价值是会传导的,但龙头板块要大于任何其它板块。所以我经常会说,以前闭眼买房的时代已经不复返了,未来10年市场结构性分化不会变。每个城市都有涨跌约束,只有选择*城市的*板块,你的房产才能*。毫无疑问,我们再一次站在楼市的黄金窗口期,政策预期有了,货币宽松已经开始了。*新数据显示,3月份中国人民银行广义货币的供应量是249.77万亿,同比增长9.7%。考虑社融增速上行,以及政府债加速发行、财政直达资金加速拨放,预计4月M2增速为10.1%。这种宽松力度上一次出现在2020年,再上一次是2017年前;这是一个值得警惕的信号,说明社会中的资金总量正在增多。我看了一下数据,在过去十年,M2总量上涨了约255%,远远大于同期GDP总量增长。货币供应量>经济增长的需要,那么剩余的钱总要有去处的,而M2增长与楼市基本是正向关系。2013年、2015年、2020年,这三年基本都是楼市上行的周期,从图表中,我们可以看到M1和M2的增速恰在同期率先上涨。我们常说房地产一半是金融,如果金融信贷的需求越大,说明楼市热度越高。2022年,不管是国内还是国外,市场上整体的热钱是比较多的。面对越来越多的不确定性,面对不那么景气的股市,楼市依然是避风港。我敢说,未来普通人的机会仍然在楼市,不要着急反驳,且听我说。一个很残酷的事实,当下普通人跃升的渠道非常窄,80年代下海能致富,90年代炒股能致富。但从2018年以来,股市的表现可以说是非常差的,一直停留在3000点上下。上个月底,A股的一次次探底,让很多人跌到怀疑人生,心脏不好的直接删除软件,选择退出股市。一方面是受实体经济不景气的影响,另一方面缺少成交量,外资机构都在跑路,市场怎么可能乐观得起来?长期以来,楼市与股市都是资金蓄水池,也是*重要的投资途径,但过去这么多年,股市的发展远未达到能替代楼市投资作用的地步。所以,股市没建立好,那么完全刨去楼市的投资属性,着实是不现实的。在楼市,理论上任何一个周期都有机会,只是多与少的关系而已,讲一个我身边的案例:我的一个朋友,在2016年高峰期买入广州南沙,而后就遇上了调控高峰,经历了价格反复回调和修复;到2020年中易手的时候,除去4年的银行利息(他们大部分是公积金贷款);*终家庭资产几乎翻了一番,这一笔财富也让他们从小房换到了大房,实现了阶层的小跨越。所以大风一直认为,对于普通人而言,买*套房一定不能跑输大市,我指普通人的是经济能力一般的“工薪阶层”和“普通白领”,通常这类群体的购房*付,要么是向亲戚朋友借的,要么是动用家里“6个钱包”凑的。所以积累原始资本很重要,试想一下,如果一不小心踏错,买到溢价低于大市的盘,那么今后想“以小换大”就变得困难了。大湾区楼市松绑潮还在继续,尺度一个比一个大。那些没出政策的城市还在酝酿大招,据可靠消息,深圳的宽松政策很快就会出。
大风前面讲到过,买房无论是自住或投资,只要预期确定了,行情不会太差。基于这些因素,我们基本可以判断:5月份的行情,会明显好过4月。我们从年初就开始期待的小阳春,预计5-6月份将出现,当然,前提是没有疫情干扰的情况下。短期来看,成交量会有明显的增加,但不会马上恢复到正常水平。所以不用谈太远,走一步看一步,5月份的成交量量非常非常关键,对于稳定信心有决定性的影响。我还是那句话,从现在开始可以乐观一点了,趁市场完全回暖前,提前布局很有必要。一旦行情升温了,再想捡漏的概率就低很多了,会多很多竞争者。
如果还想更加了解广州,或者了解广州相关的楼盘项目,可以关注【亮点好房】小程序,我们会为您配置一对一的本地置业顾问,免费为您制定置业计划!
来源:广州房产之家