服务热线:400-8327-668
广告
买房这种大事还是专业的好

房地产利好5大信号又来了

  • 编辑:一号小编
  • 发布时间:
  • 广东 广州

信号1:

广州住建局:一手房限价无价格红线


据财联社10日消息,近期广州一手房限价政策有所松动,今年相关部门拟对刚需及豪宅项目采取“分级备案”政策,针对豪宅的限价政策将放松。

对此,广州市住建局相关负责人表示,广州一直以来都实施严格的住房价格指导,但各个楼盘备案价是根据周边楼盘情况进行通盘考虑的,并实施动态价格指导,没有按价格专门去设置一个红线。每个楼盘每个时期备案价会有所波动,目前限价政策并没有放松。

一位房地产服务机构分析师向记者表示,目前尚无法确认分级备案是否已成为新的规则,但此前确实有房企向当地政府提议豪宅项目不用限价。


“当前广州地产项目备案价都是具体项目具体谈,对于新盘备案价,相关部门或更多考虑的是想将广州市场的整体均价,控制在合理范围内。”广东一家研究机构负责人透露。



信号2:

个别项目备案价升*14万元/平

据财联社消息,近期广州个别*项目备案价升*14万元,突破去年广州新盘*高备案价10万元的消息,引发市场对广州一手房限价政策是否松绑的广泛关注。

2月8日,广州天河豪宅盘汇景台01、02、03、14栋开始收筹,户型面积约172-238平米,备案价达每平米14-15万元。根据阳光家缘网站信息显示,汇景台的发证日期为2022年1月26日,当期预售总建筑面积为21726平方米,当期总单元套数为106套。


去年广州全年新盘备案价没有超过10万元/平方米的,但此次汇景台的备案价高达14-15万元/平方米,意味着新房限价政策有所松动。”广州一位房地产业内人士告诉记者。

上述业内人士还表示,其从开发商方面了解到,汇景台的备案价去到14万,但不等于开发商*终会按这个价格卖,*终定价还需要看收筹情况及开发商意愿,“这个项目保利地产想卖快一点,主张定价低一点,但合作方侨鑫想慢慢卖,所以要看两家协商的结果。”

据悉,除了汇景台项目,广州今年以来部分项目备案价确实有所调高。克而瑞在其*新报告中表示,“根据年前荔湾、海珠个别*区楼盘*新备案价的情况,广州高价项目*高备案价较前期有突破迹象,预计一季度广州高价项目入市速度将会有所加快。”

业内人士认为,未来开发商在争取调高备案价上仍有一定空间。“广船国际滨江上都项目去年7月就屡次传出要卖的消息,10月开售楼部后,由于拿不到想要的价格延迟开盘。相关部门*早批的价格是7万元/平方米,后来据说调*7.3万元/平方米,*后该项目年前开盘时价格比7.3万元/平方米还高。”前述房地产服务机构分析师说。

据悉,广船国际滨江上都项目开盘时园景单位均价为7.3-7.4万元/平方米,江景单位均价为7.6-8万元/平方米。

信号3:

房贷松绑!楼市利好又来了

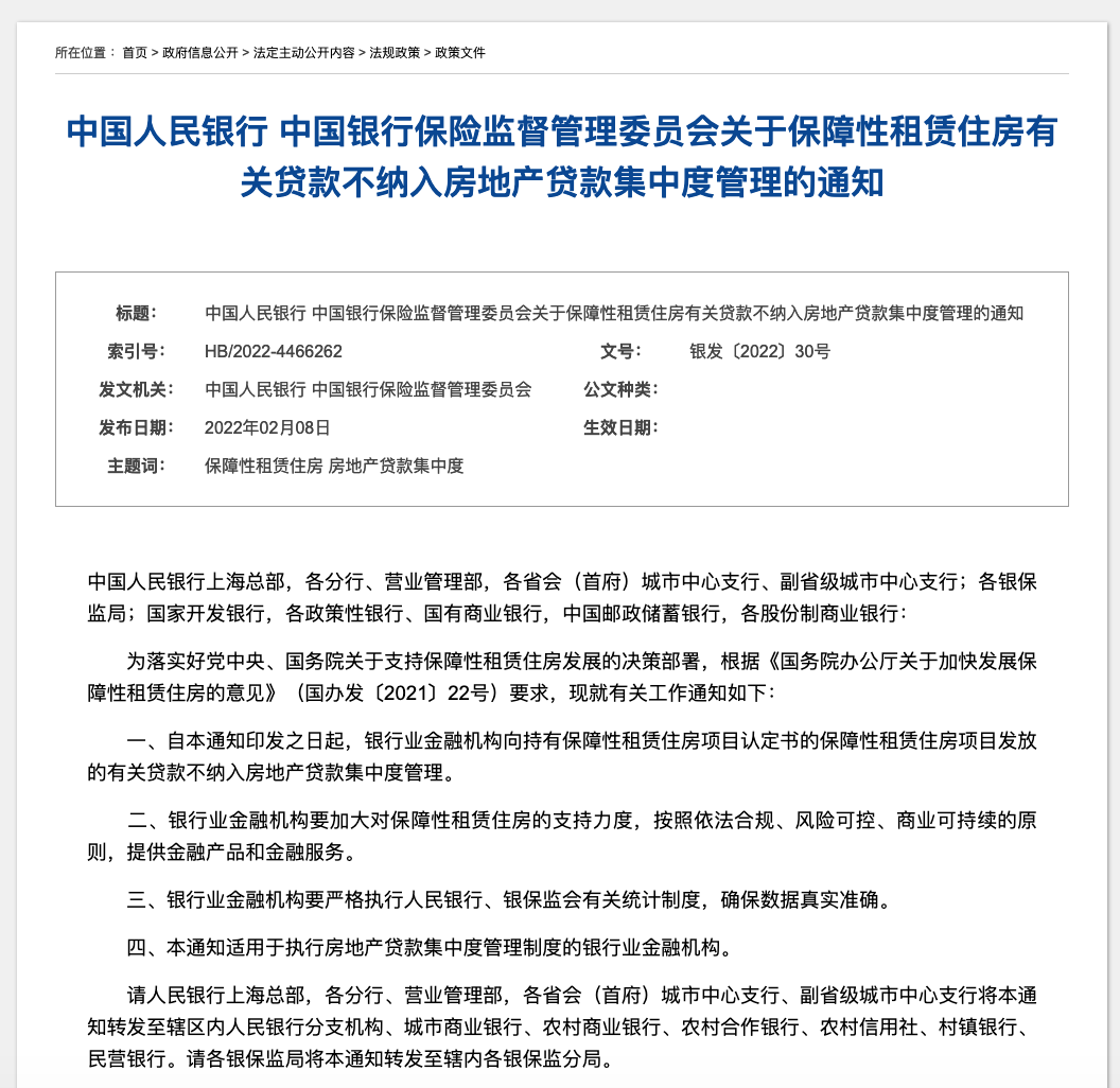
节后,楼市迎来了大礼包。这一次松绑的是银行的“两条红线”。


文件是由央行和银保监会共同下发的,主要内容有两条:
*、保障性租赁住房相关贷款不纳入房地产贷款集中度管理。
第二、保障性租赁住房的贷款力度要加大。

怎么来看这个松绑信号?一方面,从增加保障性租赁住房这个事情本身看。这无疑是提供住房供应对稳房价也有一定积极作用。

今年官方给住房的基调是一个字“”。而增加保障性租赁住房供应,这也是稳房价的长效机制,现阶段的供给虽说对房价影响有限,但都是很好的措施。



另一方面,从整个信贷层面。银行把保障房贷款剔除出来,是间接放松开发商信贷,会利好商品房的开工和建设。

怎么来理解?大家要知道,房地产
贷款是一个总称,里面包含了个人住房贷款、商品房的开发贷,还有保障性租赁住房的贷款等等。

2021年全年的*新数据为:房地产贷款余额占比回落*27.07%;个人住房贷款占比为19.88%。

现在保障性租赁住房的相关贷款不计入两条红线内,那么就意味着给商品房,给房企的贷款额度提高了。

因为去年信贷收紧之后啊,房企的水龙头一下子就断了,房企自身难保,正常的商品房都得停工,那些配建的保障房项目,更是别想动工。

大家看下面这个图就知道,去年保障性住房开发贷款直接跌*负增长。商品房和保障房都是一个开发商建,开发商没钱,那保障房还玩啥?


建设保障性租赁用房对当地的财政要求非常高如果地方政府想要推动保障房建设,那楼市就不能太差,同时还要给房企来点好处,让他们有动力去建设。

所以,解绑“两条红线”就是*步。这样的政策
,对今年稳楼市,稳房价,是有一定好处的。

信号4:4

房地产回暖预期逐步明晰

图 / 图虫


2021年受房地产行业不断加码的收紧政策,以及房企的爆雷危机影响,房地产开发投资和商品房销售增速都有所下降。

国家统计局1月17日公布的《全国房地产开发投资和销售情况》显示,2021年全国房地产开发投资147602亿元,比上年增长4.4%。

商品房销售面积179433万平方米,比上年增长1.9%,增速同比2020年的7.0%下降5.1%;商品房销售额181930亿元,增长4.8%,同比2020年的8.7%下降3.9%。

刚过去的春节,上海春节楼市新房成交一枝独秀,成为拉动一线城市春节成交量的关键因素。

对比往年不足2万平方米的成交量,上海新房市场在1月31日-2月6日成交了10.3万平方米,可以称得上是巨量增长。

原因在哪里?大部分业内人士*先会想到,集中供应导致集中成交,网签滞后又形成了集中网签数量的增加。

上海中原地产市场分析师卢文曦指出,今年新房市场表现好于预期,一是,前期新房有较高供应量,而且投放的这些项目都在热点区域,热点板块。尤其是临港,基于本身的特殊政策以及产业*吸引大量人才购买,促成了房企们在春节前完成“抢收”的动作。二是,这些项目总价也不高,通常在400万以内,能承受的客群比较多。第三,1月份的政策氛围偏暖,市场信心在恢复。

他认为,上海新房的成交趋势,正在为3、4月份的楼市“小阳春”蓄势,但市场期待不必太高,因为二手房行情才能真实验证市场“温度”。

专家:一季度小阳春可期


业内人士普遍认为,1月以来,一二线城市新房、二手房成交出现了一定程度的企稳和放大。春节期间,一二线城市很多售楼处看房人群增加。市场有望在春节后开始恢复。2022年楼市已经出现了企稳迹象,预计进入3月份后,一二线市场有可能出现小阳春趋势。


但是,从全国范围看,成交下滑趋势依然存在。克而瑞研究*研报显示,1月,*100房企实现销售操盘金额5256亿元,单月业绩规模同比降低39.6%,较2021年月均水平降低43%。春节期间返乡置业方面,三、四线城市返乡置业大概率弱于往年,成交整体回升幅度有限,传统返乡置业型城市更将面临较大的考验。


相比之下,一二线城市成交较为可观。


克而瑞研究*研报显示,上海打新市场热度不减,新开盘项目平均去化率仍保持在80%以上,近7成项目开盘"日光"。


张大伟认为,2022年1月份从*部门到地方省市,都在出台稳定楼市的政策,市场成交的底部也逐渐接近。


根据克而瑞统计的数据,从开盘、加推来看,2022年1月广州共计监控到仅有20次*开、加推,不足2021年12月44次的一半,平均开盘去化率也仅有29%,低于近三个月均值7个百分点。

而根据中指数据监测,2022年1月,广州、深圳累计开盘10个,推出房源2745套,环比下降69.14%。中指数据称,2022年1月深圳新房市场明显降温,推盘数量大幅减少,推出项目以刚需及改善型为主,市场整体去化不理想。

广东省住房政策研究**席研究员李宇嘉也分析称,*城市春节楼市转弱,与供应偏少有极大的关系。

数据显示,2022年1月份,29个*城市新房新增供应面积1080万平方米,同环比齐降,降幅分别达到了43%和58%。其中,一线城市商品住宅新增供应面积环比近乎“腰斩”,以深圳为例,1月份新增供应只有12万平方米,但成交却达36万平方米。

在成交不甚理想的情况下,房企们为了积极去化也祭出了许多招数。据克而瑞不完全统计,广州共有96盘售楼处正常营业,其中越秀、保利、万科等企业利用线上线下多措并举吸引客户

在价格方面,不少房企也在价格上有所让步。例如,深圳近期就有新盘推出“一成*付”,位于坂田的佳兆业云望府就推出“*付55万起”的海报,据此推算其*付优惠可以做到分期*低1成。

不过,克而瑞也指出,多数不打烊的楼盘成交冷清,虽以节日营销及包装特惠房源、限时一口价等方式进行,但促销折扣力度有限,更多是为了能够在假期强化蓄客,为即将到来的传统营销旺季冲刺业绩做准备。

信号5:

多地发布楼市扶持政策

惠州大亚湾拟发购房补贴!


发购房补贴,惠州大亚湾出手促进住房消息。近日,网*出了一份关于征求《促进大亚湾区住房消费健康发展若干措施》意见的函。


对于上述函件的真实性,惠州大亚湾经济技术开发区住房和规划建设局相关科室负责人对澎湃新闻表示,“这只是一个意见稿、讨论稿,不是*终的文件,现在正在征求意见,我们没有对外发布,*终以政府公布的文件为准。”



*有两个,一个是大亚湾的购房补贴,一个是鼓励合作卖房。

其中,关于购房补贴,它提到惠州ZF会对在大亚湾工作的博士生、全日制硕士研究生、全日制大学本科毕业生、全日制大专毕业生,按照每个家庭一次性给予购房补贴(限*次置业、限新房,学历不得累计享受补贴)。

具体补贴金额为:
博士生每平方米补贴250元;
全日制硕士研究生每平方米补贴200元;
全日制大学本科毕业生每平方米补贴150元;
全日制大专毕业生每平方米补贴100元;
补贴上限为144平方米。

比如一个博士,假使买的是100㎡的房子,就可以拿到25000元。只要满足在大亚湾区*次置业、新房、已经网签并取得契税完税证明的条件就可以。

大亚湾目前的房价是惠州的天花板,2021年均价约16137元/㎡也就是说,现在这个补贴仅为总房价的1.5%左右虽然钱不算多,却释放了惠州政府想要救市的信号。

去年,惠州在调控之下新房成交量同比跌了19%,以大亚湾为代表的临深片区成交量同比跌幅更是达到了42.2%而且各区的去化周期也在不断上升,大亚湾2021年环比就上升了1.3%。

而到了今年,情况也依然没有反转的迹象。中原统计的数据显示,惠州春节成交量为近6年来的*低。


事实上,在春节前,一些省会城市已经行动起来了,主要围绕放松公积金贷款限制、增加购房补贴、放开或放宽落户限制等。
福州、北海、宁波、南宁、青岛、济南、自贡等出台住房公积金新政,含降低*付款比例、提高公积金贷款*高额度、放宽公积金贷款条件及优化异地贷款等。
昆明、玉林出台购房补贴相关政策。
海南、中山、嘉兴、淄博等省市放宽或放开落户限制......



  • 来源:广州房产之家


  • 对买房有疑问?直接找房产咨询师,量身定制你的个人买房解决方案!

    免费咨询电话:400-8327-668

    亲,你尚未登录!请先登录再后评论。登录

    推荐文章

    购房服务

    对买房有疑问?

    直接找专业房产咨询师,

    量身定制你的个人买房解决方案!

    咨询:400-8327-668

    免责声明:本网站所有内容,包括不限于,对楼盘周围环境、交通、教育资源、商业配套、公共设施等的介绍仅做参考,不做任何购买意见和承诺。读者请以项目的官方资料为准,内容所有涉及的面积均为建筑面积。部分内容图片来源于网络,如有侵权,请联系客服删除。

    服务热线

    400-832-7668

    (周一至周日全天)

    亮点好房

    亮点好房

    广州房产之家

    微信公众号:广州房产之家