尽管具体措施还未公布,广州楼市的回温迹象已明显。
根据世联东一研究院的统计,广州一手房7月底到8月的这段时间,不管是中心区还是郊区,楼盘的热度都提高了。
首先,天河区,热度注意集中在城投珠江天河壹品、越秀天河和樾府两个项目。

海珠区,江湾和樾公园则延续了开盘以来的热度,在过去一周成交了11套,成交均价在6.7-8.1万/㎡之间,来访数高达329,领跑整个海珠板块。
黄埔区,老黄埔的万科城市之光成交12套,科学城的保利翔龙天汇成交14套。
要说最热的区域当属番禺区,从上半年就开始火到现在,其中龙湖金地天峯以11套成交量领跑。
当然是,上周末*亮相的越秀大学星汇锦城,据项目现场人员称,当日到访人气突破10000+。

此外,还有荔湾区的保利和悦滨江去化14套,位列板块第一。
同样还有上周末开放创意展示区的万汇天地朗庭,现场也是人潮涌动,据统计,已登记超200+。

除上述区域外,外围区楼市也有明显反弹迹象。
南沙区8月首周的带看量也在上涨,达到673组,同比增长117%;成交共31套,同比增长120%,几乎堪称质变。
不过,部分区域也存在一些冷热分化现象。如长岭居、知识城等板块则成交遇冷。
一手房如此,那么二手房成交如何?
珠江新城在不断降价的低迷情况下,终于迎来了成交的好转。
目前已经成交了19套,日均成交2套以上,而七月,整个珠江新城仅仅成交26套。
总体来看,在政策未松动的氛围下,嗅觉敏锐的买家,已经迅速出击,拿下优质项目。
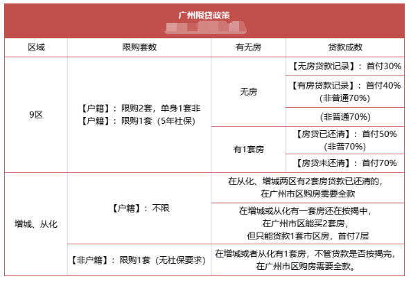
认房不认贷影响哪些人?
不过,话又说回来,广州到底会不会“认房不认贷”?
我们先来了解一下什么是认房不认贷。
“认房”:指商业银行发放个人住房贷款时会参考拟购房人在拟购房地家庭名下实际拥有住房套数确定贷款比例;
“认贷”:指银行会根据拟购房人家庭在全国范围内是否有住房贷款记录(包括公积金贷款和商业贷款)确定贷款比例。
不同信贷政策对于首套房及二套房的界定如下所示:

如果广州执行“认房不认贷”,意味着只要你在广州名下无房,不管有没有贷款记录,都按照首套房认定。
也就是说,假设你买的是普通住宅,之前的4-5成首付,现在降到3成。但是对豪宅的影响更大,首付直接从7成降到3成。
不过,从最新的风向来看,执行认房不认贷,哪些人会享受到利好?
其实“认房不认贷”政策是面对所有二贷购买者,这些购房群体都将吃到“红利”。
1)外地购房者能享受到政策利好。
2)卖出老家房产来广州置业的新广人;外省有房(有房贷),而广州无房、但有名额的投资客。
3)买一换一,或想购买二套的改善客群。
假如,按照现在的政策,广州二套房首付比例高达70%,但如果执行“认房不认贷”,即使购房人有过两次贷款记录,只要把手中的房出手,再次买房,也可以按照首套房3成首付标准买房。

总的来说,如果广州执行认房不认贷,将会释放一波购买力。
根据经济观察网报道,8月一场由高层召集京沪广深主官的会议即将召开。

这场会议将对一线城市进行“一城一策,分类指导”,制定楼市新政,“四限”政策可能会有比较明确的下一步动作。
政策利好、市场信息回升,楼市的曙光越来越明显了。不过,从政策研究到落实还需要一段时间,房价调整的周期远未结束。
所以无论刚需还是改善,都可以在楼市“出大招”前紧盯优质中心区项目,做好能随时入手的准备。
你觉得广州会执行认房不认贷吗?欢迎评论区留言~~

