今天,增城区教育局官网公布了《2023年增城区义务教育学校招生工作方案》等招生方案的通知。
共包含了五个附件,分别是:
1、2023年增城区义务教育学校招生工作方案
2、2023年华南师范大学附属中学增城学校等八所学校初中招生方案
3、2023年华南师范大学附属中学增城学校小学部招生方案
4、2023年增城区新泉小学招生工作方案
5、2023年增城区义务教育招生工作咨询电话

2023年增城区义务教育学校招生工作方案
一、增城区义务教育学校招生工作时间安排
小学:


初中:


二、增城区义务教育民办学校招生报名工作流程
1、民办小学
(一)小区配套民办小学招生和幼升小直升招生(5月22日前)
小区配套民办小学招生和民办幼儿园、民办中小学为同一举办者或同一教育集团举办,且为同一法定代表人的幼升小直升招生,要求5月1日前做好预报名登记和资格初审工作,5月4日将名册及相关资料送到属地教育指导*,属地教育指导*初审后提交*增城区教育行政部门审核。小区配套民办小学同时办有符合同一举办者或同一教育集团举办,且为同一法定代表人的幼儿园的,优先招收本小区住宅业主子女入学后,仍有剩余学位的,才可以通过幼儿园直升方式招收非本小区住宅业主子女。如符合条件的学生人数小于招生计划,由民办小学直接录取。
如符合条件的学生人数大于招生计划数的,由区教育行政部门组织电脑派位随机录取。
电脑派位结束后,通过增城区人民政府门户网站公布派位结果。学校及时通知适龄儿童的父母或其他法定监护人,在规定的时间内完成网上确认、信息采集和注册等事项。录取确认后,学生不能再报读其他民办学校。
(二)网上信息采集(5月8日*5月14日)
适龄儿童的父母或其他法定监护人在规定时间内登“广州市义务教育学校招生报名系统”(下称“招生报名系统”)——“民办小学报名”,按要求填写学生相关信息,完成报名信息采集工作。所有报读民办小学的学生,其父母或其他法定监护人均需完成学生网上信息采集。
(三)填报志愿(6月2日*6月8日)
适龄儿童可依其户籍或居住证地址,选定其中一个区填报志愿。报名系统将根据民办学校招生区域、学生有关信息(包括户籍地址、居住证地址等信息)自动匹配符合条件的学校供适龄儿童的父母或其他法定监护人选择报名,每生可填报1*2个平行志愿。适龄儿童的父母或其他法定监护人在报名时应充分了解民办学校办学条件、收费标准等情况。已参加小区配套小学、幼升小直升报名并确认录取的,不需要填报志愿。
(四)电脑派位和录取(6月14日)
报名人数小于或等于招生计划的民办学校,实行直接录取。报名人数大于招生计划的民办学校,实行电脑派位随机录取。根据我区派位规则,派位系统随机给报名的学生生成随机号,每生拥有一次派位录取机会。增城区教育行政部门邀请区人大、公证处、增城区教育行政部门纪检监察科、学校代表、家长代表等到现场监督电脑派位过程。电脑派位结束后,通过增城区人民政府门户网站公布派位结果,学校及时通知适龄儿童的父母或其他法定监护人。
(五)网上录取确认(6月18日*6月20日)
已确定电脑派位录取资格,其父母或其他法定监护人在规定时间内在招生报名系统进行录取确认。
(六)新生注册(6月24日)
已在报名系统进行录取确认的学生,到拟录取学校进行注册。逾期未注册的学生,视为放弃录取资格。任何民办学校不得拒绝接收经电脑派位确定录取资格且在规定时间内报到注册的学生。
(七)审核(7月7日前)
增城区教育行政部门对民办小学新生报名系统注册情况进行审核。
(八)补录(7月19日*7月23日;8月23日*8月28日)
未完成招生计划的民办小学,可在规定时间进行补录。*次补录时间为7月19日*7月23日。第二次补录时间为8月23日*8月28日,适龄儿童的父母或其他法定监护人可自行到未完成招生计划的民办小学报名,并完成注册手续。
2、民办初中
(一)九年制、十二年制小升初直升、小区配套民办学校小升初招生
5月6日*5月22日,九年制学校、十二年制学校组织本校小学部自愿报读本校初中的小学毕业生,小区配套学校组织配套小区住宅业主子女(小学六年级毕业生)报读小区配套初中,开展直升预报名登记工作。民办学校根据要求,于5月15日前将名册及相关资料报送到属地教育指导*,属地教育指导*初审后提交*增城区教育行政部门审核,经审核符合条件的方可参与直升或电脑派位。
如经审核符合条件的小学毕业生小于或等于本校初中招生计划,由学校直接录取;如经审核符合条件的小学毕业生人数大于初中招生计划,由区教育行政部门统一组织电脑派位。派位结束后,通过增城区人民政府门户网站进行公布派位结果。学校将录取结果及时通知适龄少年的父母或其他法定监护人,通知其在规定时间内完成网上确认、信息采集和注册等。录取确认后,学生不能再报读其他民办学校。
九年制学校、十二年制学校、小区配套学校初中完成本校招生工作后,未完成招生计划的,公开对外招生。
(二)网上信息采集(5月23日*5月30日)
需要报读我区民办初中的适龄少年的父母或其他法定监护人,在规定时间内登陆广州市招生报名系统——“民办初中报名”,按要求填写学生相关信息,完成报名信息采集工作。所有报读民办初中的学生,其父母或其他法定监护人均需完成学生网上信息采集。
(三)填报志愿(6月14日*6月18日)
适龄少年的父母或其他法定监护人可依其户籍或居住证地址,填报1*2个平行志愿。适龄少年的父母或其他法定监护人在报名时应充分了解民办学校办学条件、收费标准等情况。已被九年制学校、小区配套学校初中确认录取的,不需要再填报志愿。
(四)电脑派位和录取(6月28日)
报名人数小于或等于招生计划(九年制学校、十二年制学校、小区配套民办学校初中公布对外招生计划)的,民办学校实行直接录取。
报名人数大于招生计划(九年制学校、十二年制学校、小区配套民办学校初中公布对外招生计划)的,实行电脑派位随机录取。区教育行政部门邀请区人大代表、政协委员、公证处、增城区教育行政部门纪检监察科、学校代表、家长代表等到现场监督电脑派位过程。电脑派位结束后,通过增城区政府门户网站公布派位结果。学校及时通知适龄少年的父母或其他法定监护人对派位结果进行确认。
(五)网上录取确认(7月3日*7月5日)
已确定电脑派位录取资格的适龄少年,其父母或其他法定监护人在规定时间内在招生报名系统进行录取确认。录取确认后,不能再报读其他民办学校。
(六)新生注册(7月9日)
已在报名系统进行录取确认以及通过审核符合直升条件的学生,到拟录取学校进行注册。逾期未注册的学生,视为放弃录取资格。任何民办学校不得拒绝接收经电脑派位确定录取资格且在规定时间内报到注册的学生。
(七)审核(7月14日前)
增城区教育行政部门对民办初中新生报名系统注册情况进行审核。
(八)补录(7月19日*7月23日;8月23日*8月28日)
还未完成招生计划的民办初中,可在规定时间进行补录。*次补录时间为7月19*7月23日。第二次补录时间为8月23*8月28日,适龄少年的父母或其他法定监护人可自行到未完成招生计划的民办初中报名,并完成注册手续。
三、2023学年增城部分镇街公办学校招生范围
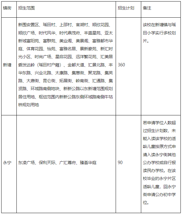
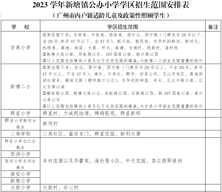
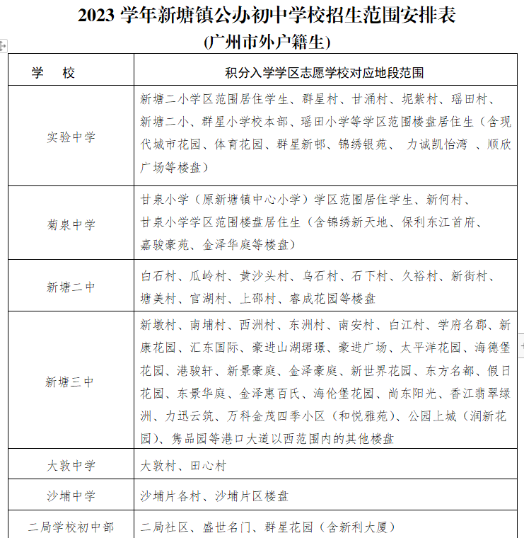
(1)新塘
小学:





初中:




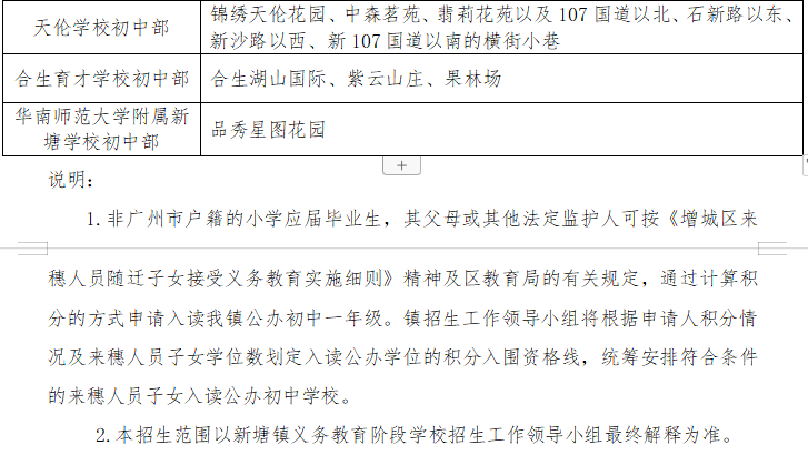
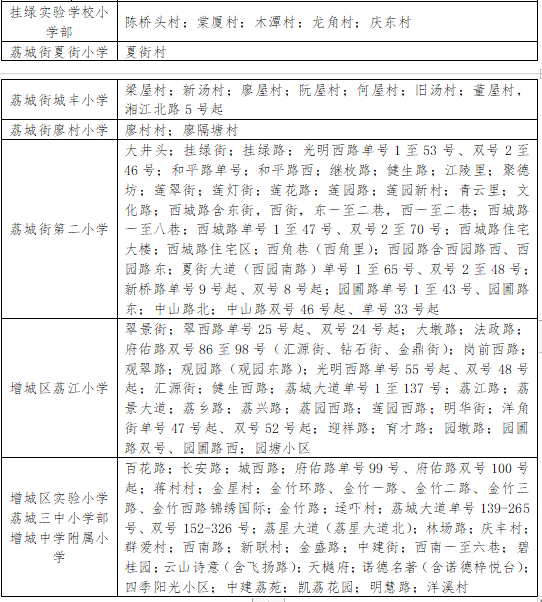
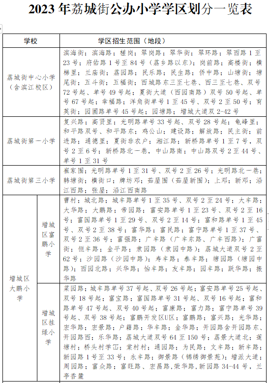
(2)荔城
小学:



初中:


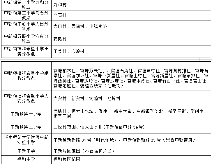
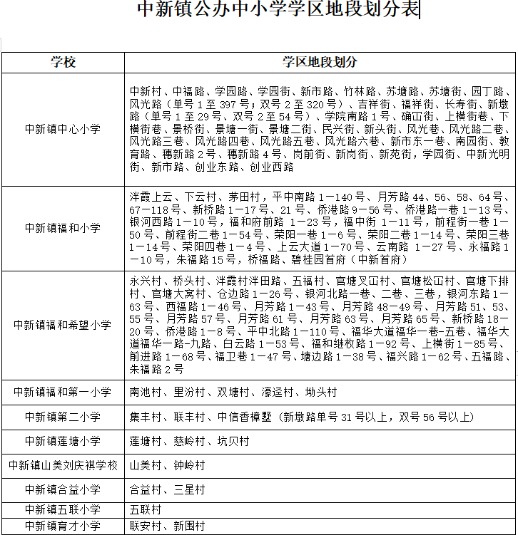
(3)中新


四、2023学年增城区公办小学招生计划表
荔城


增江

新塘


石滩


仙村

永宁


宁西

朱村

中新


正果/派潭/小楼


五、2023学年增城区公办初中招生计划表




六、2023学年增城区民办学校招生计划表



02
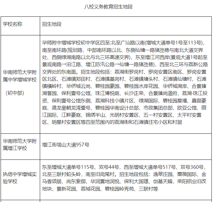
2023年华南师范大学附属中学增城学校等八所学校初中招生方案
八校的招生方式有两种,分别是:就近入学和资源共享。


就近入学报名和录取:八校的就近入学报名和录取按照《2023年增城区义务教育学校招生工作方案》《2023年华南师范大学附属中学增城学校初中部就近入学招生方案》及所属镇街义务教育招生工作方案的规定的流程进行报名和录取。

资源共享报名和录取:
5月4日*5月5日,符合以上八所学校报名条件且有意愿报读八校的学生,可向其毕业小学提交入学申请表(见附件2-3)、户口簿的原件和复印件两份,逾期视为放弃报名资格。每个符合条件的学生只能在八所学校中选择一所进行报名。
5月15日前,区教育行政部门组织招生人员审核报名学生提供的材料并公示报名审核通过名单,公示时间为3天。
5月19日,若报名人数超过招生人数,由区教育行政部门采取电脑派位方式确定*终录取名单并进行公示,公示时间为3天。
未被八校录取的学生按原方式报读相应的公办初中。录取结束后,剩余学位不再另行组织补录。
03
2023年华南师范大学附属中学增城学校初中部就近入学招生方案
一、招生范围如下:
华师附中增城学校初中学区四*:北*广汕路以南(增城大道单号1号*113号)、南*南环路(规划路,中部南环路以北、东侧仙塘一路猪氹巷与南北大道交界处、西侧绿湖南路以北与北三环高速交界)、东*增江河西岸(景观大道1号起*景观南路→沿江路、增江防汛公路→仙塘一路猪氹巷)、西*北三环与荔新公路交界处的东南面。招生地段包括:荔湖街罗岗村、罗岗安置区南区、罗岗安置区北区、石滩镇郑田村、石滩镇基岗村、石滩镇塘头村、石滩镇仙塘村、石滩镇横岭村、华侨城云尚、碧桂园豪园、碧桂园水岸花园、华侨城湖岸、合景臻湖誉园、保利壹号公馆、珠江博悦庭、长沙正荣、合景臻尚溋府、荔湖·珠江投资、保利壹号公馆东侧、荔湖科技小镇片区、绿湖国际、碧桂园星禧、嘉御豪庭、港龙皇朝龙湾壹号、碧桂园华南设计总部、市政集团总部、欧亚公馆、丽江国际、江畔豪庭、锦绣半山、光明村安置区、五一村安置区、太平村安置区、明星村安置区等四*范围内的荔湖街和石滩镇住宅小区和村居。
二、招生方式
学区内符合条件的学生可以申请入读华南师范大学附属中学增城学校初中部,区教育行政部门组织人员对申请人的资料进行审核。按招生学位安排原则依序录取,如遇某顺序人数超剩余学位数,由电脑派位确定入读名单。学位安排顺序如下:
(一)居住地和户籍地一致,户籍和居住地均在学区地段范围内的适龄儿童;
(二)在学区范围内有房产,在非学区范围内的荔湖街、石滩镇居(村)委户籍适龄儿童;
(三)户籍在学区地段范围的适龄儿童;
(四)政策性照顾学生(居住地在学区范围);
(五)户籍不在学区范围内,房产在学区范围内的增城区其他镇街户籍的适龄儿童;
(六)户籍是增城区外广州市内,房产在学区范围内的适龄儿童;
(七)不符合政策性照顾学生条件的非广州市户籍的适龄儿童(在积分入学申请入围的前提下,根据积分志愿按就近入学原则投档安排)。
三、招生流程
(一)报名方式及时间:在荔湖街和石滩镇就读的公办小学毕业生由小学毕业学校统一报名或由其父母或其他法定监护人向石滩仙村教育指导*或增江荔湖教育指导*提出申请(详见附件2-4-2),并提交入学申请材料(见附件2-4-1)。5月10日前各小学要做好小学毕业生资料的初审并交属地教育指导*。在荔湖街和石滩镇外小学或民办小学毕业的学生,申请到华南师范大学附属中学增城学校就读初中的,由其父母或其他法定监护人于5月5日*5月6日向户籍所在地教育指导*提出申请(详见附件2-4-2),并提交入学申请材料(见附件2-4-1)。
(二)资料审核:属地教育指导*会同区教育行政部门于5月16日前做好学生入学申请材料的初审和复审。石滩仙村教育指导*和增江荔湖教育指导*对入学申请材料进行初审,区教育行政部门组织工作人员进行复审。
(三)确认名单:5 月17日,通过增城区人民政府门户网站公示参加电脑派位学生名单,公示时间3 天。
(四)招生录取:5 月23日,区教育局统一电脑派位并公布录取名单。5 月25日(9:00*18:00),电脑派位录取到的学生到华南师范大学附属中学增城学校确认学位。未按时确认学位的学生,视为放弃该校学位。
(五)报到注册:与区内其他公办初中的报到注册时间一致,在 7月9日进行报到注册。
四、学位预警
鉴于报读华南师范大学附属中学增城学校的人数可能比较多,申请人应按照《2023年增城区义务教育学校招生工作方案》的规定参加公办初中或民办初中的报名,以备电脑派位未中签时适龄儿童被安排入读其他公办学校或自行报读民办学校。
04
2023年华南师范大学附属中学增城学校小学部招生方案
一、招生范围
华南师范大学附属中学增城学校小学部学区四*:东*增江河西岸(景观大道→沿江路、增江防汛公路→桥安西路→郑田村),南*广惠高速桥底,西*站西大道东面(规划路),北*爱民大道与惠民路交汇处(南面)、增城青少年宫南侧、区行政*。学区招生地段包括:保利壹号公馆、珠江博悦庭、罗岗安置区南区、罗岗安置区北区,荔湖街罗岗村、荔湖科技小镇片区、碧桂园豪园、碧桂园水岸花园、华侨城云尚、华侨城湖岸、合景臻湖-誉园、合景臻尚溋府、荔湖·珠江投资、长沙正荣、保利项目、石滩镇郑田村、石滩镇塘头村等四*范围内的荔湖街和石滩镇住宅小区和村居。
二、招生方式
学区内符合条件的学生可以申请入读华南师范大学附属中学增城学校小学部,区教育行政部门组织人员对申请人的资料进行审核。按招生学位安排原则依序录取,如遇某顺序人数超剩余学位数,由电脑派位确定入读名单。学位安排顺序如下:
(一)居住地和户籍地一致,户籍和居住地均在学区地段范围内的适龄儿童;
(二)在学区范围内有房产,在非学区范围内的荔湖街、石滩镇居(村)委户籍适龄儿童;
(三)户籍在学区地段范围的适龄儿童;
(四)政策性照顾学生(居住地在学区范围);
(五)户籍不在学区范围内,房产在学区范围内的增城区其他镇街户籍的适龄儿童;
(六)户籍是增城区外广州市内,房产在学区范围内的适龄儿童;
(七)不符合政策性照顾学生条件的非广州市户籍的适龄儿童(在积分入学申请入围的前提下,根据积分志愿按就近入学原则投档安排)。
三、招生流程
(一)网上报名:符合华南师范大学附属中学增城学校小学部报名条件的适龄儿童父母或其他法定监护人于5月5日*9日登录“广州市义务教育学校招生报名系统”(http://zs.gzeducms.cn)填写报名信息。
(二)资料审核:5月20日*22日(根据报名时网上预约的时间)到华南师范大学附属中学增城学校进行资料审核(见附件3-1)。申请资料初审通过后,将符合录取资格的适龄儿童名单和资料交区教育局复审和确认。
(三)招生录取:区教育局于5月31日前公布报名情况,如遇某顺序人数超剩余学位数,由区教育行政部门于6月7日统一电脑派位,并公布录取名单。电脑派位录取到的学生于6月9日(9:00*18:00)到华南师范大学附属中学增城学校确认学位。未按时确认学位的学生,视为放弃该校学位。
(四)报到注册:与区内其他公办小学的报到注册时间一致,在6 月24日进行报到注册。
四、学位预警
鉴于报读华南师范大学附属中学增城学校小学部的人数可能比较多,申请人应做好充分思想准备,以备电脑派位未中签时适龄儿童被安排入读其他公办学校或自行报读民办学校。
05
2023年增城区新泉小学招生工作方案
一、招生原则
(一)属地管理原则。由新塘镇、永宁街招生工作领导小组负责招生工作的统筹、规划、组织、协调、实施、管理及政策解释工作。
(二)免试就近入学原则。按照“学校划片招生、生源就近入学”的要求,推进义务教育学校招生免试就近入学全覆盖。
(三)人户一致原则。义务教育公办学校学位分配坚持以实际居住地为依据、人户须一致的原则。“人户一致”主要是指适龄儿童户籍地址与其父母或者其他法定监护人所提供的实际居住有效文书资料(房屋所有权证、不动产权证书、房管部门认可的购房合同及发票、宅基地使用证、集资房权属资料、经登记备案的租赁合同等)地址一致。
用于小学入学登记的实际居住地有效文书资料为2022年5月1日后取得的家庭,该住宅单元需满足无以往业主的小孩在对口地段小学在读一*六年级(同一家庭适龄儿童申请入学的除外)。
二、招生范围与招生计划

06
2023年增城区义务教育招生工作咨询电话

