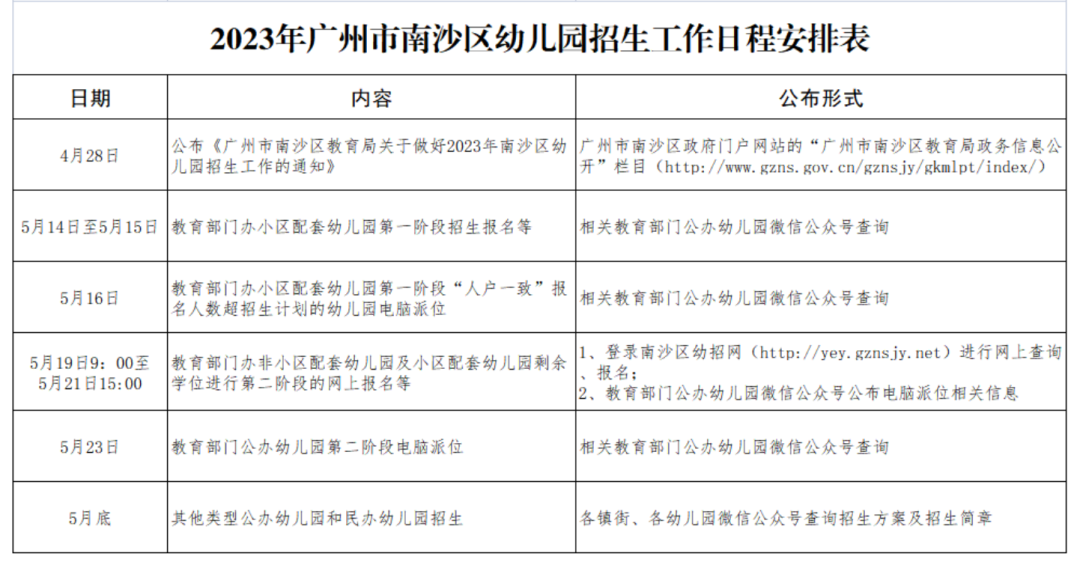
4月28日,南沙区教育局发布了关于做好2023年南沙区幼儿园招生工作的通知。
通知显示,今年南沙区教育部门办幼儿园招生对象为3周岁(即2019年9月1日*2020年8月31日期间出生)的南沙区户籍以及符合相关政策规定的非本区户籍适龄幼儿,广州南沙人才卡持卡人的适龄子女入园按相关规定办理。
南沙区幼儿园今年如何招生?
通知显示,南沙区教育部门举办的公办幼儿园面向社会招生比例为招生计划数的90%。
其中,小区配套幼儿园优先考虑符合“人户一致”条件的小区户籍幼儿入园,剩余学位面向社会进行分配。若符合条件的小区户籍幼儿数量超过该园100%招生计划数,则由该园通过电脑派位等公开公平的方式进行分配。

其他类型公办幼儿园(含镇街公办幼儿园、国有企业公办幼儿园及村集体公办幼儿园),分别由各镇街制定招生方案,报区教育局备案后,向社会公布并组织实施。

民办幼儿园则由各幼儿园制定招生简章,经属地镇街审核后,报区教育局备案,向社会发布。其中,小区配套园应优先考虑小区业主子女入园。
分3阶段报名,教育部门办非小区配套幼儿园网上报名时间为5月19日*21日
*阶段:教育部门办小区配套幼儿园,由各园具体组织实施,在5月14日*15日完成。*阶段电脑派位在5月16日进行,家长可于当天到相关幼儿园公众号查询结果。
第二阶段:教育部门办非小区配套幼儿园及小区配套幼儿园剩余学位,采取网上报名方式。5月19日9:00时*5月21日15:00时,由幼儿父(母)或其他法定监护人,登录南沙区幼招网(http://yey.gznsjy.net) 进行报名。5月23日将进行电脑派位,家长可于当天15:00后前往相关幼儿园公众号查询电脑派位结果。
在第二阶段的网上报名,家长需要注意的是,每名南沙区户籍适龄幼儿*多只能填报1所教育部门公办幼儿园志愿;符合政策性照顾资格的非南沙区户籍适龄幼儿,在报名的有效时间内,向拟报名幼儿园递交报名材料,幼儿园初审后录入报名系统,参加电脑派位;双 (多) 胞胎采用一号派位、同园录取的方式,相应招生名额在幼儿园原招生计划基础上调整。
第三阶段:其他类型公办幼儿园和民办幼儿园,在5月底完成,报名方式和要求按各自公布的招生方案和招生简章实施。

关于南沙区幼儿园招生的其余部分热点问答摘取整理如下:
1、 南沙区教育部门办幼儿园电脑派位招收插班生吗?
答:不招收,仅招收小班新生。
2、 南沙区集体户口的幼儿可以报名参加教育部门公办幼儿园电脑派位吗?
答:可以。适龄幼儿为南沙区户籍,可参加南沙区教育部门公办幼儿园电脑派位。
3、 小孩和父(母)一方是南沙区户籍,但是父(母)另一方非南沙区户籍。小孩可以参加教育部门公办幼儿园电脑派位吗?
答:可以。适龄幼儿为南沙区户籍,可参加南沙区教育部门公办幼儿园电脑派位。
4、 幼儿户口正在办理迁户,有可能到报名时还拿不到落户南沙的户口本,是否可以报名参加幼儿园电脑派位?
答:不可以。幼儿户籍以户口本为准。
5、 幼儿身份证号码填错了怎么办?
答: 幼儿信息填写完毕提交后不能修改,请家长认真核对后才提交,如电脑派位拟录取审核发现身份证号不符合,将取消录取资格。
6、电脑派位摇中后就能代表幼儿被正式录取了吗?
答: 不是,电脑派位中签幼儿的监护人必须按幼儿园的通知和要求,携带齐相关材料到幼儿园办理现场资格审核,资格审核通过后才算被正式录取。
