虽然没等到南沙楼市放松的官宣,但却等来了一个投资大礼包。
近日,广州市国资委印发《关于高质量落实推进广州南沙深化面向世界的粤港澳全面合作实施方案的工作方案》的通知。
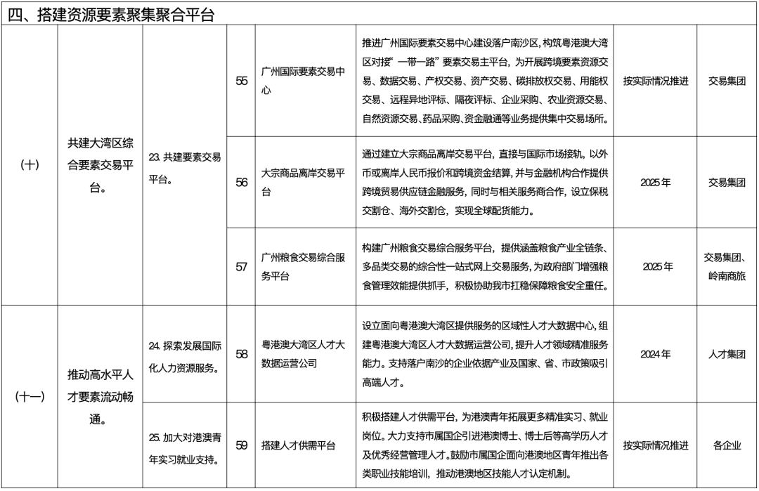
总共涉及75个重大项目,通通都由国央企主导,含括交通、商业、产业、生态、医养服务等各方面。
交通方面,该份工作方案提及了南沙站综合枢纽、南沙*珠海(中山)城际(南沙段)、中南虎城际、肇顺南城际等。
比较受关注的是,在2025年前,广州城投拟与华润置地及南沙交投共同组建合资公司,充分发挥国有企业的*和带动作用,以合资公司味主体积极推进南沙大型城市综合体项目的投资、开发、建设等工作。
这也就意味着,南沙在2025年或将引进华润系*商业。
*项目具体名单如下:














