万一买到了烂尾楼不要慌。

4月21日,人民法院报刊发了《*人民法院关于商品房消费者权利保护问题的批复》。


据发文,批复中第二、第三条均从保护商品房消费者权利角度,分别新增了商品房消费者主张其房屋交付请求权、商品房消费者主张价款返还请求权。
即在相应条件下,这两项权利均优先于其他债权。
即:在房屋不能交付且无实际交付可能的情况下,以居住为目的购房人>施工队>银行等其他债主。
该批复自2023年4月20日起施行。
全文如下:
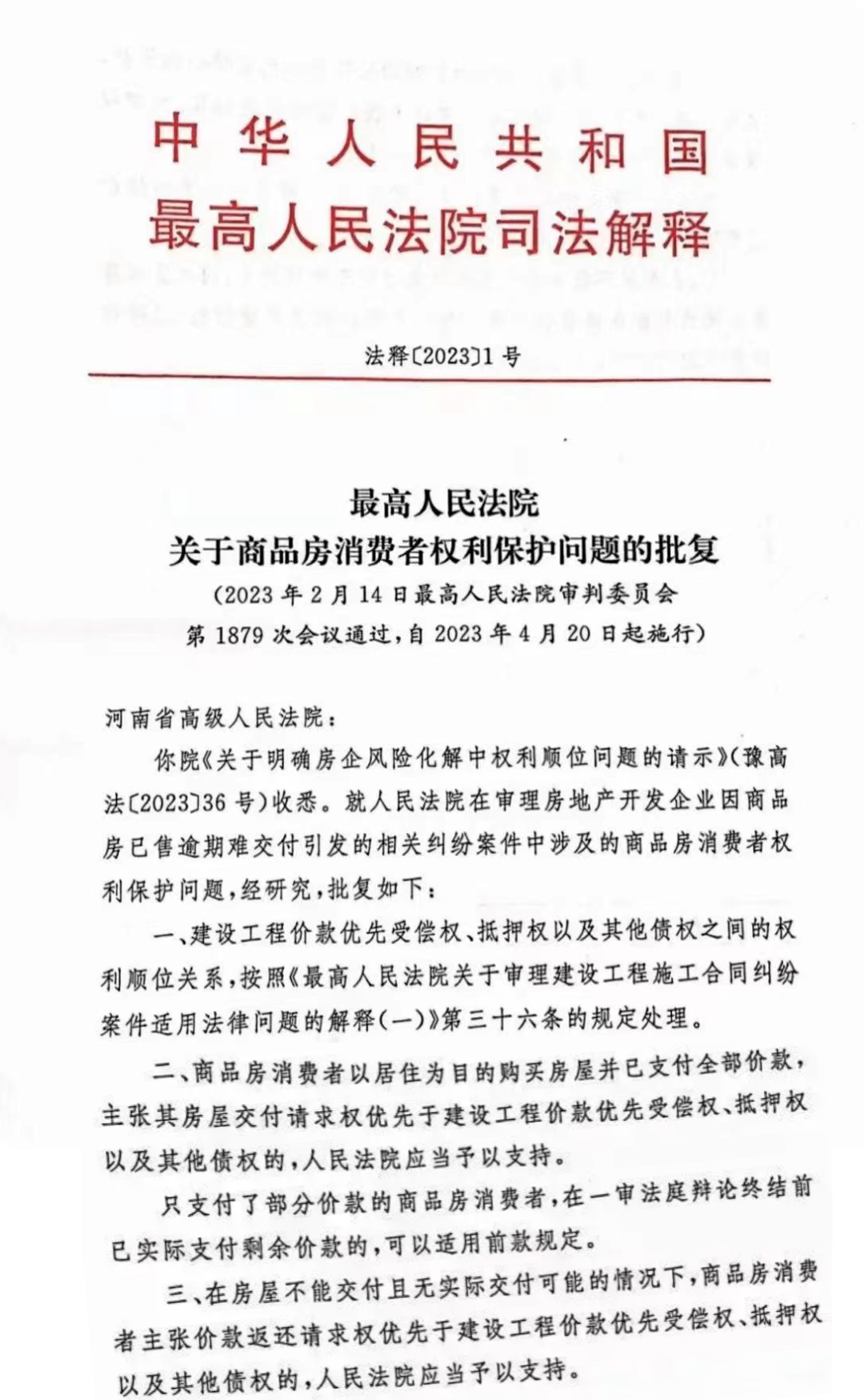
《*人民法院关于商品房消费者权利保护问题的批复》
已于2023年2月14日由*人民法院审判委员会第1879次会议通过,现予公布,自2023年4月20日起施行。
河南省*人民法院:
你院《关于明确房企风险化解中权利顺位问题的请示》(豫高法〔2023〕36号)收悉。就人民法院在审理房地产开发企业因商品房已售逾期难交付引发的相关纠纷案件中涉及的商品房消费者权利保护问题,经研究,批复如下:
一、建设工程价款优先受偿权、抵押权以及其他债权之间的权利顺位关系,按照《*人民法院关于审理建设工程施工合同纠纷案件适用法律问题的解释(一)》第三十六条的规定处理。
二、商品房消费者以居住为目的购买房屋并已支付全部价款,主张其房屋交付请求权优先于建设工程价款优先受偿权、抵押权以及其他债权的,人民法院应当予以支持。
只支付了部分价款的商品房消费者,在一审法庭辩论终结前已实际支付剩余价款的,可以适用前款规定。
三、在房屋不能交付且无实际交付可能的情况下,商品房消费者主张价款返还请求权优先于建设工程价款优先受偿权、抵押权以及其他债权的,人民法院应当予以支持。
