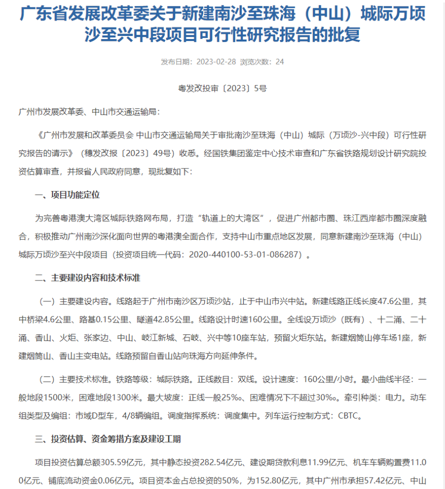
刚刚,广东省发改委公布了《关于新建南沙*珠海(中山)城际万顷沙*兴中段项目可行性研究报告的批复》

看开头这么长的名头是不是有点懵?
是不是想这和我有什么关系?
说人话,其实这条消息就是18号线南延段获批了,南沙居民心心念念的愿望照进了现实。
文中*“同意新建南沙*珠海(中山)城际万顷沙*兴中段项目”。
也就是说,这条线路可以开工建设了。

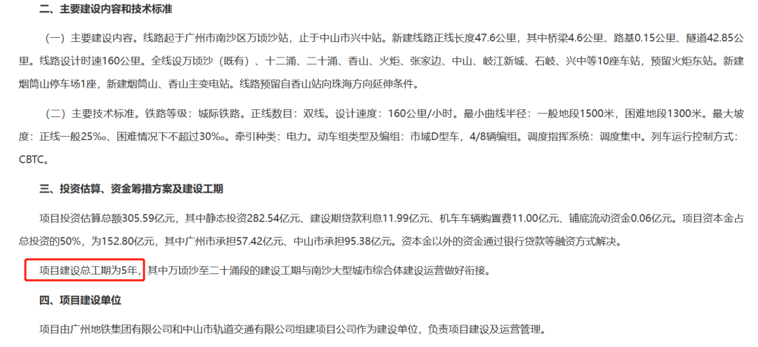
根据批复内容,这段项目建设的工期为5年。
回看一下之前项目推进的时间节点,2023年2月10日,广东省发改委发布了新建南沙*(中山)城际万顷沙*兴中段项目可行性研究报告审批前公示。

当时批前公示也被称为“出生纸”,也引起了两地居民的不小轰动。
没成想,仅仅时隔8日,正式批文就已经落地。
10座站点也已经确定,分别是万顷沙(既有)、十二涌、二十涌、香山、火炬、张家边、中山、岐江新城、石岐、兴中等10座车站,预留火炬东站。
这也标志着南沙与中山的交通出行更为便捷,两地之间联系会更紧密。
对于南沙万顷沙一带的人流带到和楼市影响,将会起到积极的促进作用。
对此有粉丝表示,珠海和中山这次可以开怀大笑了,而对楼市政策*敏感的中介们,可能又要彻夜难眠了。

