金九银十,广州多盘铆足劲冲刺,连*开价都开卷!
近日,梳理发现,为了冲刺金九银十窗口期,广州不少全新盘将面市,其中有8个新盘*开价笋到让人惊掉下巴。
比如,知识城悦辰壹号开盘价秒杀周边竞品;开控|城投•云锦等多新盘调整吹风价,主动让利买家……
派糖!8个新盘*开价疯狂示好
多盘给惊喜价!*少让利3万/平
仅从金九来看,有不少新盘伺机而动,忙着开盘、营开、推新品,各种卷!
近段时间,发现,不少新盘开始卷*开价了,价格一个比一个惊喜,有的吹风价就让利3千/平, 有的*开价比吹风低1万+/平。
广州部分新盘*新动态一览 | |||
区域 | 楼盘 | 主推产品 | 目前售价 |
黄埔 | 知识城·悦辰壹号 | 约89-168平三*五房 约159-163平叠院 | 2.5万/平起 |
开控|城投•云锦 | 约124-183平三*四房 | 吹风4.2-4.4万/平起 | |
白云 | 越秀·白云·星汇城 | 约78-116平三*四房 | 吹风低*“1”字头起 |
华润置地金沙瑞府 | 约143平四房大平层 | 约5万/平 | |
南沙 | 山海合悦 | 约83-98平产品 | 吹风2.9/平万起 |
岭南珠实开建·公园海 | 约79-118平三*四房 | 吹风总价南沙湾同户型*低 | |
增城 | 山水·合悦 | 约110-134平三*五房 | 洋房吹风1.7万/平 |
香江天辰 | 约79-102平三*四房 | 吹风1.8万/平起 | |
以上内容仅供参考,实际情况以开发商输出为准,产品面积为建面 | |||
先来看看开盘情况,有楼盘*开价低于吹风价,给足购房者惊喜。
比如,近日知识城悦辰壹号开盘,均价约2.5万/平起,同板块有盘吹风6万+/平。
如果满足条件还能申请知识城特定人才一次性补贴50万!

虽说这50万人才补贴会有一定门槛,但2.5万/平的开盘价也很香,相比之前吹风价(2.6-2.8万+/平),已让利了1千+/平。

金沙瑞府效果图
要知道,该项目之前网传6万+/平,大幅让利,相当于给足机会让更多刚需薅羊毛。
开盘价比吹风价低,其实也正常,但是,你能想到吗?有部分新盘吹风价就开始让利。
楼市君摸查到还有6个全新盘未开盘价格就开始让利,具体来看看。
位于新塘板块的山水·合悦,于中秋开放样板间,推出建面约110-134平三*五房洋房。
据悉,如今项目墅区洋房正在选房中,可享97折优惠,吹风价仅约1.7万/平,低于之前吹风价。

这样的价格在新塘有一定吸引力,且项目容积率低*1.14,在广州少见,周边新盘均价普遍2字头起。
而位于山水·合悦附近的香江天辰,是20年大盘翡翠绿洲全新组团,也即将推出,主推建面约79-102平三*四房。
该盘之前吹风价约2万/平,如今吹风1.8万/平起,*付40万起。
重要的是,项目距离规划的湾区大动脉28号线地铁陈家林路站仅约800米,性价比高。

香江天辰效果图 图源:香江通
位于黄埔长岭居的开控|城投•云锦 ,之前吹风4.5-5万/平,如今吹风仅需4.2-4.4万/平起,带5千元/平豪装,货量仅84套,即将开盘。
而南沙湾的岭南珠实开建·公园海,将*推建面约79-118平三*四房,其总价在南沙湾相同户型*低。
除了*开价和吹风价让利调整,还有部分新盘径直给出低价格门槛,让买家轻松拥有高区域价值或高阶配置的房子。
比如,位于钟落潭的越秀白云星汇城,这个百万方生活大城,配套高阶,不少业内人士将其视为板块*,猜测*少2.5万+/平。
但*近传出该盘吹风总价约150万起,低*1字头起,确实是十分惊喜,吸引很多*次置业的刚需关注。

越秀白云星汇城效果图
再如,位于南沙湾*区的山海·合悦,将*推建面约83-98平产品,吹风价*低2.9万/平起,预计月底开盘。

山海·合悦沙盘实拍图
该盘被信达地产接手后由佳兆业悦伴湾改名而来,之前成交楼面价2.27万/平,创下了南沙当时*高的地价。
再加上可俯瞰海景、周边配套齐全,对买家吸引力不小。
“金九”前置 多区悄悄派糖
建议把握当前上车窗口期
金九已过半,各大开发商可谓优惠齐出。换个角度来看,现在这个阶段,是不是买家上车的好时机呢?
这点,咱们不妨一起仔细来捋一捋。
*先,今年政策超预期到来,“金九”节点普遍前置。
不难发现,今年广州的各大楼盘“金九银十”的营销节点普遍前置,“抢跑”成了市场主旋律。
“金九”前一周,央行超预期降息,有货的项目拿了预售就直接开启促销模式;
到了“金九”开始,借着第三次土拍挂牌的热度,本应在“金九”中旬爆发的供应,几乎全部提前。

而本准备借着国庆长假大干一票的房企们,如今也是掏空“压箱底”,暖场活动一波接一波,“一口价”、“特价房”等房源,应出尽出。
照此推断,今年“金九银十”较往常结束的会相对早一些。
因为,10月下旬将有关键会议召开,是利好还是利空,都存在不确定性,能出货的开发商大概率都会抢跑。
其次,广州各区频频传出派糖动作,助力买卖双方交易。
在限价环节,黄埔针对针对新办预售证的楼栋,已有项目执行备案价允许上浮不超过10%,下浮不超过20%。
即利于房企调整营销策略,也让刚需买家可以捡到合适的笋,并有消息称,此举有待推广*全市,有待验证。

图源:广州黄埔区人民政府
在限购环节,黄埔推出人才政策,可解决特定人才购房问题,同时*高可以一次性补贴50万,符合条件即可执行。
南沙也频频传出“针对部分企业员工开放内部限购名额”的消息,还有,白云北部,更是只需全国一年社保即可上车。
*后,就是自去年大环境变化以来,从未有过的宽松贷款环境。
要知道,即便困难如2020年,央行也只两次下调LPR利率,而在今年8月22日,央行却已第三次下调LPR利率,传递给市场的信号可想而知。

图源:中国人民银行
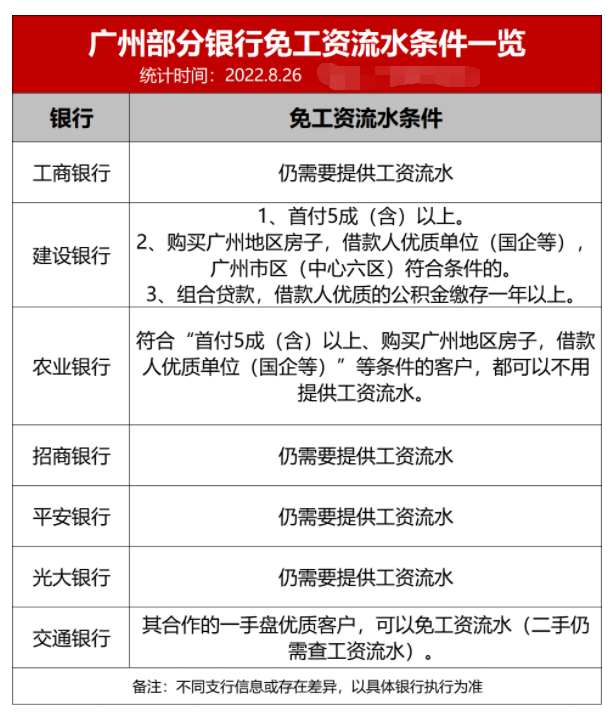
并且,广州许多银行对于之前严守的*付来源、工资流水等普遍放松,*套贷款多为0加点,利好借贷的信息也在不断刺激市场。

铺垫到现在,我们可以认为,从9月下旬到10月中旬,可能是今年*后且*稳妥的上车时机。
毕竟,谁也不知道10月下旬之后,“春天”会不会来,而眼下,抓住这份确定性才是致胜关键。
*后,你对未来广州楼市有何看法?




