近日,经国务院同意,住房和城乡建设部联合国家发展改革委印发实施《“十四五”全国城市基础设施建设规划》(以下简称《规划》),对“十四五”期间统筹推进城市基础建设作出全面系统安排。

《规划》围绕构建系统完备、高效实用、智能绿色、安全可靠的现代化基础设施体系,提出4方面*任务。
一是推进城市基础设施体系化建设,增强城市安全韧性能力。
二是推动城市基础设施共建共享,促进形成区域与城乡协调发展新格局。
三是完善城市生态基础设施体系,推动城市绿色低碳发展。
四是加快新型城市基础设施建设,推进城市智慧化转型发展。
全文如下




































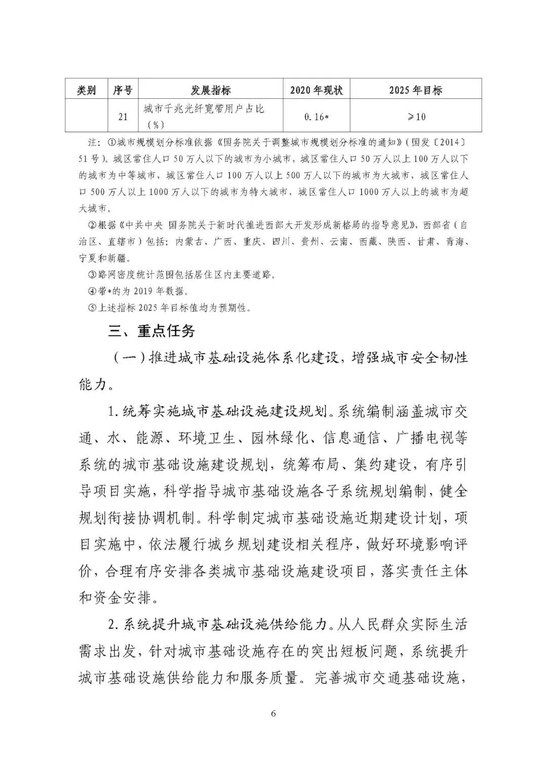
本文来源:住房和城乡建设部官网
