
01
真的来了
这个城市买房*付降*2成!
2月17日,21世纪经济报道记者从建设银行菏泽地区两家支行网点负责住房贷款的人士处了解到,近期该行对个人住房贷款进行了调整,其中“无房无贷”购房者*付比例降*20%。
据该行日前下发的《关于调整个人住房贷款*付款比例的通知》显示,上述调整并非建设银行一家,该地区的其他银行也同步进行了调整。据相关媒体报道,*少还包括工商银行、农业银行、中国银行在内的菏泽地区银行也对*付比例同步进行了调整。
业内人士表示,2021年以来银行在房地产贷款集中度约束下,两成*付的做法非常少,“菏泽地区下调*付比例可以视为打响了商业银行贷款降*付的*枪,与当前房地产市场形势、金融形势的变化等因素有关。”
上述通知显示,除了“无房无贷”*付比例下调外,其他情况的*付比例也进行了调整,具体为:对名下无住房(不含农村集体土地房屋,下同)且无个人住房贷款记录的居民家庭,申请贷款购买普通住房的,*付比例可以执行20%;对名下无住房有个人住房贷款记录且已结清或实际拥有1套住房但无贷款记录的居民家庭,申请贷款购买普通住房的,*付比例可以执行25%;对名下实际拥有1套且存在相应购房贷款记录的居民家庭。申请贷款购买普通住房的,*付比例可以执行30%;对拥有两套及以上住房且无个人住房贷款记录或有住房款记录但已经结清的居民家庭,申请贷款购买住房的,*付比例可以执行40%。通知自2月14日起开始施行。
“从目前各地出台的房地产政策来看,动作虽然多,但是影响力并不大,一些地方可能还是局限于房贷利率调整等政策,其对于住房交易数据的刺激其实是不到位的。从实际过程看,降低*付是*好的措施。”易居研究院智库*研究总监严跃进认为。
严跃进表示,当前商品房市场的发展受到*支持,各地确实应该根据实际情况进行政策调整,即各地要从务实和负责的角度出发,基于各地房地产市场新情况新问题,主动作为,通过各类政策发布积极激活合理住房消费需求。
02
已有多地出台楼市扶持政策
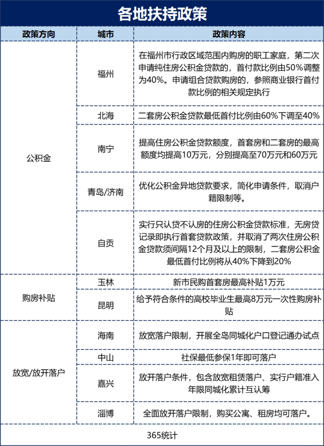
在春节前,一些省会城市已经行动起来了,主要围绕放松公积金贷款限制、增加购房补贴、放开或放宽落户限制等。
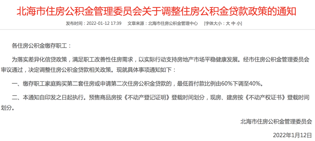
1月12日,北海市住房公积金管理*发布《关于调整住房公积金贷款政策的通知》,明确了降低公积金贷款的*付比例,为今年全国*个降低*付比例的城市。

1月18日,四川省自贡市住房公积金管理*发布《关于调整住房公积金政策相关问题的通知》,放宽了住房套数认定政策,实行“只认贷不认房”的认定标准。

南宁、青岛、济南、马鞍山、宁波等多个城市也调整了公积金细则,内容包括提高公积金贷款*高额度、放宽公积金贷款次数、户籍限制、贷款条件以及生育二孩三孩提升贷款额度等。
昆明、玉林、惠州大亚湾出台购房补贴相关政策/征求意见。
海南、中山、嘉兴、淄博等省市放宽或放开落户限制......

更重要的是,这里还是广州东部不限购区域。有着更舒适的生活环境以及可以负担的置业成本,无疑更适合年轻人居住。
如果你还想更加了解增城,或者了解增城相关的项目!可以点击下图链接进行登记!亮点找房企业会为你配置一对一的本地置业顾问为你解答,免费为你制定置业计划!
