一开年,就是冲刺的姿态!低调的广州,只用实力说话。
2月8日,广州市发展和改革委员会在官网正式公布广州市2022年*项目计划,再次暴露了广州的雄心勃勃。

2022年,广州市*建设正式项目达650个,总投资达36284亿元!涉及基础设施、交通、城市建设、产业、民生等各个方面。
3.6万亿砸下去,又是波澜壮阔的一年!
万亿砸交通,枢纽能级跃升
2022年广州*建设项目当中,交通基础设施达到152项,总投资达12518亿,涉及航空、港航、国铁、城轨等方面。
交通越来越发达,许多市民的房产也跟着受益,水涨船高!
白云机场扩建,将在第三、第五跑道间建设T3航站楼;

广州白云国际机场三期扩建工程效果图
今年将建成南沙港区四期工程,并加快推进南沙港区五期前期工作;
琶洲港澳客运口岸项目,拟建5个500吨级泊位,占地11408平方米,配套建设面积6500平方米的口岸联检楼、候船室等设施;
白云(棠溪)站工程,新建铁路、城际站房及附属工程,建筑面积14.3万平方米,设11台26线;
广州东*新塘五六线,项目新建双线铁路28公里,改建石牌动车所。
穗莞深城际琶洲支线、广州东*花都天贵城际、广清城际广州白云*广州北站段 市、广佛环线佛山西站*广州北站段……8条在建城际,总投资达到1659亿。
值得注意的是,备受坊间关注的佛山经广州*东莞城际,即广州28号线也纳入了2022年*建设预备项目计划。
另外,广州在建11条地铁线路+黄埔有轨电车2号线纷纷进入今年*建设项目。

交通能级的提升,还体现在交通枢纽的建设上。
一批全新交通枢纽加快建设,Tod时代来临。
广州在建交通枢纽达到22项,其中,不少将打造城tod项目。
“以公共交通为导向的城市发展模式”,正逐渐成为广州市民的日常生活。
买房看重交通的朋友们不用着急,可挑选自己适合的项目。


广州在建交通枢纽截图(部分)
另外,市区市政道路将近一步完善,郊区与市区联系将进一步加强。
由珠江新城-国际金融城-琶洲构成的黄金三角洲,联系将更加紧密。
鱼珠隧道、车陂路—新滘东路隧道工程(黄埔大道 *新港东路)、火炉山隧道、车陂路—新滘东路隧道(二期)、临江大道-阅江路过江隧道等多条隧道在建中,未来将进一步拉近彼此的距离。
另外,番禺、增城、白云、花都、从化等近郊、远郊与市区的通勤距离也将进一步缩短。
广州国际创新城金光东隧道工程、荔枝坳隧道工程、南大干线、空港大道、花莞高速……
万亿砸旧改,这些项目有戏了
旧改开春破冰!停摆了多月的广州旧改,近期也终于迎来曙光。
广州有54个旧改项目(含6个预备项目)被纳入到今年广州*项目计划,总投资达到9770亿元。
其中,黄埔有10个旧改项目纳入到今年广州*项目计划。
知识城板块有何棠下、汤村、凤尾村等旧改;
科学城板块有萝峰村、火村、格岗片区、大塱村;
老黄埔板块有沙步、横沙;
黄陂板块有黄陂社区长安片区。

值得注意的是这些旧改项目,均是已批在建、或已过会了的旧改项目。
此前,在大拆大建限令下,这些已批在建、或已过会了的旧改项目影响相对较小,当时就有消息传出,核验合格的话,可继续推进。
如今,这些部分项目纳入到今年广州*项目计划,这也意味着,这些项目建设基本上已稳了,或能率先破冰。
南沙则有8个旧改项目纳入到广州*项目当中,仅次于黄埔。
这些旧村主要分布在黄阁和南沙湾板块。

另外,还有不少备受关注的旧改项目,也在其中。
如越秀南洋电器厂旧改项目;天河冼村旧改项目;海珠沥滘村旧改项目;番禺里仁洞旧村改造项目;白云陈田和田心村旧改项目……
在旧改被按下暂停键的当下,这些旧改项目,有望能继续推进。

产业做大做强,天河海珠领跑
强者恒强,天河金融实力进一步增强。
目前多个金融大厦和金融*在建当中,包括汇金*、中国人寿大厦、广发银行总部大楼、 广州太平金融大厦、新华保险大厦、广东南粤银行金融大厦、广州金控总部大楼项目……
花都现代物流行业将是佼佼者,实力不可小觑。当下,广州多个物流项目均落在花都空港经济区。

海珠总部经济逐渐成型,琶洲或成*大赢家。2022年,广州总部经济*项目高达43项,其中海珠一区占据17项,不少落地在琶洲。
包括华邦国际*、广商*、广州国际航运大厦、树根互联全国总部……
后劲十足,黄埔、南沙依然*受宠
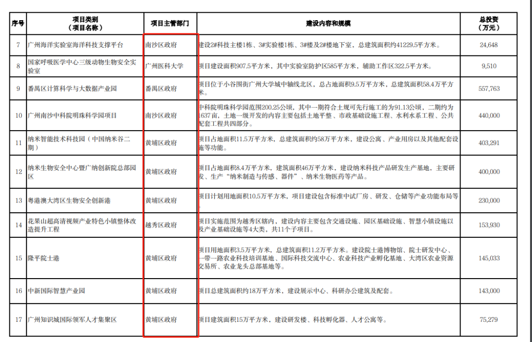
情报哥统计,2022年,市*建设正式项目共650个,产业建设项目332个。
其中,仅由黄埔区政府主管的项目就多达到78个,由南沙政府主管的项目达60+。
特别是一些涉及到科技产业发展的*项目和平台,不少落地在黄埔和南沙。
市*建设正式项目部分截图
如中国纳米谷二期、粤芯半导体项目二期、航空轮胎大科学*等广州*建设项目均落地在黄埔区;

航空轮胎大科学*
广州海洋实验室海洋科技支撑平台、南沙中科院明珠科学园、国际数据传输枢纽等*项目落地于南沙区。
其中,粤芯半导体项目二期新建90-55nm*模拟工艺生产线,新增月产能20000片12英寸晶圆芯片;广州海洋实验室海洋科技支撑平台将于今年内竣工……
黄埔、南沙依旧是整个广州*发力的区域,未来两区域的发展前景显而易见。
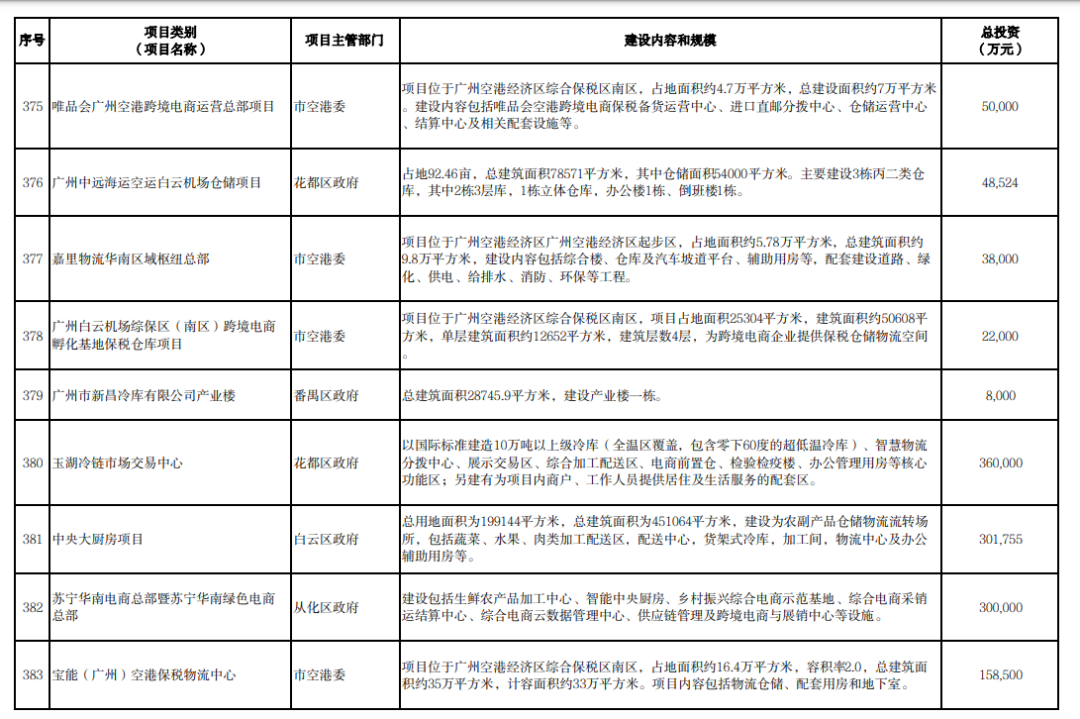
放眼2022,广州发展的脚步不停歇,仍将高速向前,交通、产业、民生等各个方面即将再迎蜕变。
