每到4月底,除了即将到来的“五一”小黄金周备受期待,家长们更心心念念的,还是广州各区的公办中小学招生地段划分方案。
假期前*后*,各区教育局已陆续官宣相关方案,不少热盘入学对口地段悉数亮相,都来看看有哪些看点吧~
天河:保利天汇学校定了
今年天河关注度*的,莫过于保利天汇配套九年一贯制学校,毕竟全区新开公办学校,就只有它一家了。
学校正式名称已曝光,广州市天河区智谷*实验学校,从名称看估计没有引进*合作办学,但对于一众业主来说,学校今年开学总算解决了孩子的家门口入学问题。
而学校的招生地段,主要面向保利天汇小区(保利天汇棠馨花园,约6.5万-7.5万/㎡),对小区业主子女入学相对比较有保障。
全区公办小学完整招生地段如下:





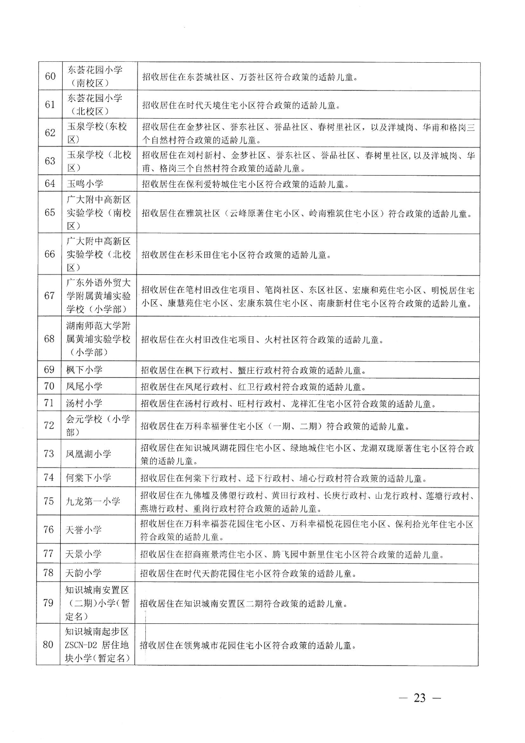
黄埔:多个红盘配建学校官宣
还记得4月初,黄埔区率先公布的12所公办学校拟定招生地段么?
这些学校中,绝大部分都是热门楼盘的全新配建学校,分布在知识城、科学城、老黄埔,覆盖黄埔北中南,但并未公布*。
今天,这些小区配建学校招生地段终于官宣,其中大塱村旧改配建学校确定了:广州开发区第二小学(北校区)。
总体来看,这些新办学校主要可以分为几大类:
一是楼盘配建学校只面向本小区招生,比如越秀星汇城TOD配建的广外附属知识城实验小学(南校区)、知识城悦辰壹号配建学校、星樾山畔TOD配建学校,融创翔龙广府壹号配建学校等。
这些小区目前均有一手住宅在售中,*低2字头就可入手一套小三房。
二是来自旧改的楼盘,配建的学校除了解决小区业主子女的入学,还同时面向旧改村民子弟招生。
广州开发区第二小学北校区,同时面向保利罗兰国际以及大塱村村民、大坑及石桥两个自然村。若有学位剩余则面向保利香雪山、宝能文化广场住宅小区、新福港鼎峰;
广铁一中铁铮学校面向黄埔新城和原沙步村招生地段;
横沙旧改安置区2C地块小学(暂定名),则是覆盖中鼎君和名城珺合府以及原横沙小学的地段
还有一种原是小区配建的民校,今年通过“民转公”的方式增加公办学位,转制后优先面向所在小区业主子女招生。
比如,原黄埔恒威实验小学转为公办后,招生地段为金碧世纪花园小区。

另外,位于科学城东部的广大附中高新区实验学校(中学部)也*终敲定了计划招生地段,为广大附中高新区实验学校(小学部)及其服务地段范围内符合政策的小学应届毕业生。
而*新的广大附中高新区实验学校(小学部)南、北两个校区的招生地段,覆盖了绿地杉禾田晶舍、龙湖*开云峰原著、越秀岭南雅筑3个小区,未包含相邻但属于不同街道的保利锦上。

全区公办小学完整招生地段如下:



越秀:育才实验面向全区配额
总体来看,越秀区今年的招生,“稳”是*大的关键字。
比如不少小学扩大招生,东风东路小学、培正小学、铁一小学、小北路小学等,分别较去年增加了1-4个班,招生*多的小北路小学达到了20个班。

同时,小升初政策也有部分变化,*明显的是育才实验学校,原为报名人数超出招生计划数时实行电脑摇号派位。
今年则改为招生计划总数按比例分配*全区各个小学学区。当报名人数超出计划招生数时,以学区为单位实学区行内部摇号。

执信中学方面,执信路校区实施统一电脑派位,并且该校区安排初一、初二学生就读,初三安排在水荫路校区就读。

另外,部分公办学校今年具备直升生招生资格,大致可以分为三类:
1、九年制学校,小学部直升初中部,包括华侨外国语学校、八一实验学校、知用学校、七中实验学校、真光学校;
2、集团化办学学校招收对口小学直升生,如培正中学对口培正小学,育才中学对口育才学校。
3、其它类别的,铁一中学可招收铁一小学直升生。
还有须要注意的是,被“八一·华附海航少年班”三侨生招生、育才实验学校、各直升对口中学、港澳子弟班等招生录取后,不能再参与后续的电脑派位。
海珠:南武、区实验开新校
早在4月初,海珠区教育局就官宣,今年9月将高起点、高标准新开办4所中小学校(或校区),增加优质公办学位6065个,并在原有学校扩容新增超5000个小学一年级、初一学位。
此次正式公布招生地段,确定了几所新开公办小学的招生调整方案。

滨江东路161号学校,暂定名为海珠区第四实验小学,招生地段包括:
1、原属滨江东路小学地段的半岛社区,即海珠半岛花园;
2、原属金碧*小学地段的金雅社区滨江东122-142双门牌,滨江东549大院,怡福路243、245号,文晖街1、3、6号;
纺织路1号学校,即中海名都配建的南武中学附属学校(暂定名),属于九年一贯制学校。招生地段包含原属大元帅府小学的中海社区、草芳社区。
石岗路10号学校,即时代大家配建学校,开办海珠外国语附属第二小学,招生地段包含原属金碧*小学的瑞宝街金碧南社区润锦路、新业路。
全区公办小学完整招生地段如下:

荔湾:省实花地湾*次招生
今年的荔湾招生地段可谓是一大热门,因为有新的学校要加入了。那就是——广东实验中学荔湾学校(花地湾校区)。
在今天荔湾公布的《2023年广州市荔湾区公办小学一年级招生工作方案》中,广东实验中学荔湾学校(花地湾校区)赫然在列,*次公开招生计划和招生地段。
按照规划,今年省实荔湾学校花地湾校区计划小学一年级开设6个班,主要针对茶滘街花苑社区部分地段进行招生(浣花路53号、55号、59号、61号、65号、69号、77号、83号、87号、87号之一、89号、89号之一,范围主要集中在花地大道中以东的万科金域曦府。
备受关注和争议的万科金域曦府对口学校终于定了,待花地湾项目新建配套小学投入使用后再作调整。

与此同时,乐怡居社区“人户一致”的适龄儿童也被纳入省实荔湾学校花地湾校区,还可以选择鸿图苑小学入读。
除了小学以外,省实荔湾学校花地湾校区还将开设初中一年级6个班,除了面向省实荔湾学校花地湾校区(小学部)招生以外,还将面向区内7-13组数十所小学招生(电脑摇号)。
白云:一众新盘喜提新学校
今年,白云区多个新盘将喜提新学校!
比如新市片区的保利阅云台,对口的学校是广州市白云中学分校区;石井片区的云湖花城、云湖天悦,对口的学校是白云广附求是实验学校,初中也是这个;而太和镇的保利锦绣公馆,对口的则是培英附属第二小学。
*于备受关注的白云省实永平校区,今年的招生地段未定;而金广附初中南北校区放在一起招生,计划招生16个班。
番禺:星汇文玺对口华工附小
今年,番禺公办小学招生地段总体比较稳定。
新增的学校中,就包含有华南理工大学广州国际校区附属小学,招生范围包含华工国际校区符合条件的在职老师适龄子女、星汇文玺符合“人户一致”条件的适龄儿童。
另外和去年相比,比较明显的变化是,原华师附中番禺小学铂世湾学校,更名为“华师附中番禺小学”。

南沙:万科“梅沙”回来了
今年南沙地段,比较明显的变化是新增了2所公办小学:南沙小学(珠江湾校区)、梅沙实验小学。
其中南沙小学(珠江湾校区)归口同一招生地段,不单独划分。

梅沙实验小学即万科海上明月配建学校,对口楼盘有万科海上明月、万科南方公元、万科白鹭郡、保利南沙天汇。

该校早期计划引入的民办梅沙双语小学,去年4月传出变成公办小学麒麟小学分校区(暂定名),再到目前定名梅沙实验小学,性质为公办并确定今年开学,业主们心心念念的学校终于尘埃落定。

增城:8校就近入学+资源共享
和往年一样,增城公办学校招生地段以镇街为单位发布,信息相对较分散。
就目前来看,关注度较高的主要有8所相对*的学校,小升初主要采取就近入学+资源共享的方式招生。
具体包括以下学校:
华南师范大学附属中学增城学校:计划招生350人,含资源共享80人;华南师范大学附属增江学校:计划招生350人,含资源共享30人;执信中学增城实验学校:计划招生440人,含资源共享40人;广州增城外国语实验中学:计划招生840人,含资源共享40人;增城中学初中部:计划招生290人,含资源共享40人;增城二中:计划招生850人,含资源共享40人;朱村中学:计划招生550人,含资源共享40人;
仙村中学(上海交大教育集团广州市增城区实验中学):计划招生650人,含资源共享40人;

