
*近,一场接一场的学位风波,让我们再度聚焦到房子的选择。
学位紧张,只能接受统筹;没办法在家门口上学;初中从直升变摇号…问题层出不穷,也让人深陷疑虑。
买房,这三个问题想清楚了吗?
其实,对于大部分家庭,尤其是注重教育的改善家庭来说,归根到底,购买房子面临的潜在问题主要有三:
*,随着2023-2024年入学高峰期的到来,学位紧张的情况无法根本性缓解。
以万科东荟城为例,其配建的东荟小学原规划为24班,历经扩建、更改部分功能室后,已有56个班,塞得满满当当。
即使如此,今年还是估计会有超100个学生,无法入读本校。

第二,想要在家门口上学,有时真就是个梦。
黄埔云埔片区的好几个楼盘,因为没配建学校,孩子每年只能不断被“调剂”。
比如,春树里小区历年来统筹分配的学校,就有玉泉学校小学部、玉泉小学北校区(刘村新村配套小学)、东荟花园小学北校区。
2.8公里、1.7公里、2公里,上学距离忽远忽近,孩子读书就像在开盲盒。

其三,解决了小学学位,中学学位也是个问题。
从目前接连爆发的学位问题来看,即便好不容易搞定幼儿园、小学两大魔王,后续可能要继续挑战初中。
中学往往课程难度更大,对老师要求更高,也代表了一个项目、乃*一个区域的教育水平标志。
但是,对于很多项目来说,要想同时引进优质小学+优质初中,难度不低。

在这样的背景下,如果广州能有这么一个楼盘,不仅学位充足,学校都在小区内,甚*还有九年一贯制的学校,可提供“一条龙”教育。那么,毫无疑问,它就是家长心目中的“ 靓盘 ”。
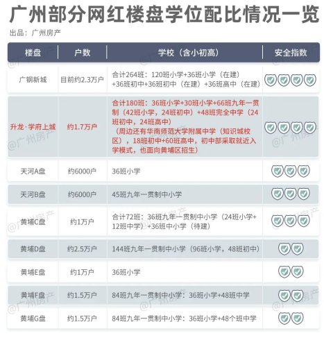
超10000个学位,全广州都难找到第二个
这样的楼盘,真的存在吗?
近日,亮点好房编辑在巡盘的时候,就在知识城发现了一个宝藏盘——升龙·学府上城。

你敢想象吗?
这个项目,竟然有超过1万个学位,涵盖小学、初中,还有一所66班九年一贯制中小学。在这里,你不仅可以解决幼儿园、小学、初中的就学需求,项目一路之隔更有被誉为“广州神学院”的华南师范大学附属中学知识城校区。(注:具体地段划分,以教育局当年公布为准)

这样的教育*,全广州都难找出第二个。
这是妥妥的学霸大盘,也是*能打动改善家庭的王炸。毕竟,改善家庭,多数有两个孩子,且对教育高度重视。

超1万个学位,是什么概念?
来对比近年广州的教育大城典范——广钢新城。
据广州教育局巡视员表示,按广钢此前17281户计算,片区应配置不少于2211个幼儿园学位、4424个小学学位、2211个初中学位、1659个高中学位。(来源:羊城晚报)
而升龙·学府上城,无论是幼儿园、小学、初中,配建的学位数量,都比这个标准还要高,也更充足。

而且,与项目一路之隔的华南师范大学附属中学知识城校区,还是与石牌本部资源一致的“正版”。
要知道,这可是广州*一哥,2021年特控率99.5%,985院校录取分数线的学生占比超75%,每4名学生*少有3人可被985院校录取,实力毋庸置疑。(来源:华南师范大学附属中学)
而其知识城新校区,则将打造国际化、现代化的**,初中18个班,采取就近入学模式,也将面向黄埔区招生;高中60个班,面向全市招生,部分面向全省招生。(来源:广州日报)
目前,该新校区已经动工,预计明年完成*开区建设,并开始招生。(注:具体地段划分,以当年教育局公布为准)
即便对比其他网红楼盘,它也有着压倒性的*。

更何况,升龙·学府上城所在的知识城,还将打造成全国*个教育小镇。
除了国际性学校——南洋华中新侨学校,国内、省市级知名学校——华师附中、省实、二中会元学校等,还有中国社科院大学、西安电子科大、广大、广外等研究院等。
规格之高,力度之大,引进学校之强,都是前所未见的。
知识城,不仅在吸引高精尖企业和人才,也在进一步“生产”人才,让“到黄埔去”变成“从黄埔来”。
改善优选,环境、交通、产品力都是王牌
当然,教育只是其一,升龙·学府上城还有诸多王牌。
其环境、交通,尤其是产品力,都能满足改善一族置业的需求。
与刚需不同,改善家庭买房,不再只是想要面积大一点、房间多一点、位置好一点、学校近一点,还会更多考量生活的品质,和居住的舒适度。
观山望湖,提升生活品质
升龙·学府上城地处的知识城,不仅拥有约300万方的九龙湖、约30万方的凤凰湖自然景观,还有帽峰山、福和山、油麻山三山环绕,湖光山色,绿意葱翠。
徜徉知识城,可以时刻体验绿道、中部绿廊、百里花廊等环湖生态文化景观,感受新加坡“花园城市”的精巧。
而升龙·学府上城地处的知识城自然环境,便是吸引他们过来的一大原因。

约100米地铁,醇熟配套 高质量步行生活圈
考量一个改善型住宅,除了舒适的外部环境,还需要有足够醇熟的配套。
升龙·学府上城,不仅有地铁的加持,更拥有自己的高质量步行生活圈。
项目直线约100米就是地铁14号线汤村站(数据来源:百度地图),步行可达,时间可控;地铁快线5站到天河,快速通达天河、黄埔等地,居住幸福感大大提升。

就在近日,知识城**城区快速通道(即人才大道)也开启招标,全程20.9公里。(来源:广州公共资源交易*)
即便按快速路*慢的60km/h计算,也只需耗时一集海贼王。
待2025年建成后,知识城便可高效连接智慧城、金融城、琶洲、生物岛等*板块,而升龙·学府上城,抵达天河等市区的时间也将缩短近一半。

同时,升龙·学府上城还是一个超百万平的巨无霸综合体。
约88万方商办集群,涵盖公寓、购物*、综合商业体等缤纷业态,步行可达,还计划引进一线品牌商业运营商,未来将成为知识城又一*商圈。
此外,在汤村地铁站、升龙·学府上城旁,还将规划建设“天空之城”数字航站楼,引进航空博物馆、免税店等,一站式吃喝玩乐购,尽在家门口。
直线约3公里,还有已开业的缤纷城、城南邻里*,以及开业在即的悠方购物*,品质生活皆在掌握。

仿玻璃幕墙,改善进阶大户型
当然,升龙·学府上城,同样有着足够优秀的产品力,也是改善族的偏爱。
LOW-E中空玻璃幕墙,广州、深圳不少*项目都采用了这种材质,不仅采光、观景更好,兼顾隔热、隔绝紫外线等功能,也是“高颜值”代表,颇具艺术性。
仿佛一个大型画框,一边流淌着城市的风华与自然的美貌,一边也在向城市展示着自己的风貌。

*于户型,更是改善进阶的*选择 。
亮点好房编辑获悉,升龙·学府上城目前在售建面约96㎡三房、建面约132、135、143㎡大四房。
同时,交标上更到黄埔少有的高配,赠送全屋*空调、天然大理石地面/台面等。
先来看一下*引以为傲的建面约143㎡四房,约10米长的超大景观阳台,霸气十足,手机也只能复原眼前的30%。





同时,四开间朝南,南北对流,其中有三间卧室、客厅,可望*园林,感受四季曼妙美景。
**重要的是,主卧极尽奢阔,带步入式衣帽间,双飘窗大主卫,尽显舒适和尊崇。

建面约135㎡四房,南北对流,且做到四开间朝南,清风穿堂而过,阳光满室;更有约7米环幕阳台,儿童房、卧室、主卧、阳台都能望园林。
多飘窗设计,实用率满分;主卧套房,带独立衣帽间,180°阔景飘窗,将美景放大。

而建面约132㎡四房,横厅单位,零过道浪费,还带私家入户花园,可以打造自己的兴趣小空间。
约7.1米环幕阳台,四开间朝南,三个房间都能望*园林。

建面约96㎡三房,虽然是上车户型,但舒适感丝毫不减,阳台、卧室、主卧俯瞰*园林,前无遮挡,视野开阔。

如此背景下,教育、交通、环境三大王牌在手的升龙·学府上城,可谓是*优之选,更别提项目还有超高性价比。
而且,在下半年,入市新项目吹风价5万+的知识城*区,项目上车均价仅需3万+/㎡,机会稍纵即逝,你还在犹豫什么呢?

如果还想更加了解广州,或者了解广州相关的楼盘项目,可以关注【亮点好房】小程序,我们会为您配置一对一的本地置业顾问,免费为您制定置业计划!

