增城篇。
增城一贯,是分镇街发的,信息比较零散。有几个要点,我帮大家梳理一下:
*:八校没有学位房,都是就近入学和资源共享
包括:华南师范大学附属中学增城学校、华南师范大学附属增江学校、执信中学增城实验学校、广州增城外国语实验中学、增城中学初中部、增城二中、朱村中学、仙村中学(上海交大教育集团广州市增城区实验中学)
八校2023年义务教育初中阶段资源共享招生计划
* | 资源共享(单位:人) |
华南师范大学附属中学增城学校 | 80 |
华南师范大学附属增江学校 | 30 |
执信中学增城实验学校 | 40 |
广州增城外国语实验中学 | 40 |
增城中学初中部 | 40 |
增城二中 | 40 |
朱村中学 | 40 |
仙村中学(上海交大教育集团广州市增城区实验中学) | 40 |
八校义务教育招生地段
* | 招生地段 |
华南师范大学附属中学增城学校 (初中部) | 华师附中增城学校初中学区四*:北*广汕路以南(增城大道单号1号*113号)、南*南环路(规划路,中部南环路以北、东侧仙塘一路猪氹巷与南北大道交界处、西侧绿湖南路以北与北三环高速交界)、东*增江河西岸(景观大道1号起*景观南路→沿江路、增江防汛公路→仙塘一路猪氹巷)、西*北三环与荔新公路交界处的东南面。招生地段包括:荔湖街罗岗村、罗岗安置区南区、罗岗安置区北区、石滩镇郑田村、石滩镇基岗村、石滩镇塘头村、石滩镇仙塘村、石滩镇横岭村、华侨城云尚、碧桂园豪园、碧桂园水岸花园、华侨城湖岸、合景臻湖誉园、保利壹号公馆、珠江博悦庭、长沙正荣、合景臻尚溋府、荔湖·珠江投资、保利壹号公馆东侧、荔湖科技小镇片区、绿湖国际、碧桂园星禧、嘉御豪庭、港龙皇朝龙湾壹号、碧桂园华南设计总部、市政集团总部、欧亚公馆、丽江国际、江畔豪庭、锦绣半山、光明村安置区、五一村安置区、太平村安置区、明星村安置区等四*范围内的荔湖街和石滩镇住宅小区和村居 |
华南师范大学附属增江学校 | 增江街塔山大道957号 |
执信中学增城实验学校 | 东*增城大道单号115号、双号44号,西*增城大道单号517号、双号360号,北*三联村蛇头岭,南*旧岗尾村。招生地段包括:逸翠庄园、蔷薇国际、金马香颂居、尚东紫御、华润置地润悦、保利大国璟、创基天峰、荣阳铝业旧改地块、景新花园、荔城花园、碧桂园岭秀苑、三联村等 |
广州增城外国语实验中学 | 石滩镇石滩学区片 |
增城中学 (初中部) | 大井头;挂绿东、西;挂绿街;挂绿路单号1-21号;挂绿路双号;光明路双号28—56号;光明西路双号2—20号;和平路单号、和西;继梅路;江陵里;莲花路单号1-3号、双号2号;莲园路单号25-63号、双号24-34号;莲园新村莲园路住宅区;前进路单号1—37号;泰富广场;文化路;西城路单号1-23号;西角巷西角里东、西巷、青云里;西园路;西园路东1-4巷;西园路西一、二、三巷;新桥路单号9号起;中山路北二、三巷;中山路单号37-115号;中山路双号46-104 |
增城二中 | 增江街辖区范围 |
朱村中学 | 朱村街辖区范围 |
仙村中学(上海交大教育集团广州市增城区实验中学) | 仙村镇辖区范围 |
备注:户籍地属于八校学区地段的学生不能参加户籍地对口学校的资源共享报名。
附2023学年增城区公办小学招生计划表
镇街 | * | 一年级招生 计划人数 |
荔城 | 广州市增城区荔城街*小学(滨江校区) | 540 |
荔城 | 广州市增城区荔城街*小学 | 180 |
荔城 | 广州市增城区荔城街第二小学 | 360 |
荔城 | 广州市增城区荔城街第三小学 | 90 |
荔城 | 广州市增城区大鹏小学 | 360 |
荔城 | 广州市增城区富鹏小学 | 270 |
荔城 | 广州市增城区挂绿小学 | 360 |
荔城 | 广州市增城区荔城街夏街小学 | 88 |
荔城 | 广州市增城区荔城街城丰小学 | 90 |
荔城 | 广州市增城区荔城街廖村小学 | 90 |
荔城 | 广州市增城区挂绿实验学校 | 180 |
荔城 | 广州市增城区荔城街第三中学 | 270 |
荔城 | 广州市增城区荔江小学 | 360 |
荔城 | 广州市增城区实验小学 | 540 |
荔城 | 广州市增城区增城中学附属小学 | 540 |
荔湖 | 广州市增城区荔湖小学 | 270 |
荔湖 | 广州市增城区清燕小学 | 360 |
荔湖 | 广州市增城区荔湖街*小学 | 90 |
荔湖 | 广州市执信中学增城实验学校 | 450 |
荔湖 | 中建星旅翰鸿雅苑代建小学(暂命名) | 315 |
增江 | 广州市增城区增江小学 | 450 |
增江 | 广州市增城区增江街*小学 | 225 |
增江 | 广州市增城区增江街*小学 | 225 |
增江 | 广州市增城区增江街第二小学 | 135 |
增江 | 广州市增城区东湖小学 | 450 |
增江 | 广州市增城区增江街四丰小学 | 45 |
增江 | 广州市增城区增江街*小学初溪分教点 | 45 |
增江 | 广州市增城区增江街*小学白湖分教点 | 45 |
增江 | 华南师范大学附属增江实验小学 | 90 |
增江 | 华南师范大学附属增江学校 | 90 |
增江 | 广州市增城区奥体学校 | 90 |
新塘 | 广州市增城区新塘镇甘泉小学 | 540 |
新塘 | 广州市增城区新塘镇第二小学 | 270 |
镇街 | * | 一年级招生 计划人数 |
新塘 | 广州市增城区新塘镇群星小学 | 180 |
新塘 | 广州市增城区新塘镇群星小学白江分教点 | 135 |
新塘 | 广州市增城区新塘镇群星小学新何分教点 | 135 |
新塘 | 广州市增城区新塘镇南安小学 | 225 |
新塘 | 广州市增城区新塘镇新墩小学 | 180 |
新塘 | 广州市增城区新塘镇西洲小学 | 180 |
新塘 | 广州市增城区新塘镇西洲小学东洲分教点 | 90 |
新塘 | 广州市增城区新塘镇唐溪小学 | 90 |
新塘 | 广州市增城区新塘镇白石小学 | 90 |
新塘 | 广州市增城区新塘镇瑶田小学 | 360 |
新塘 | 广州市增城区新塘镇大敦小学 | 270 |
新塘 | 广州市增城区新塘镇久裕小学 | 270 |
新塘 | 广州市增城区新塘镇沙埔小学 | 360 |
新塘 | 广州市增城区新塘镇天伦学校 | 225 |
新塘 | 广州市增城区合生育才学校 | 270 |
新塘 | 广州市增城区新塘镇第三小学 | 270 |
新塘 | 广州市增城区新塘镇鹤泉小学 | 540 |
新塘 | 广州市增城区水电二局学校 | 180 |
新塘 | 广州市增城区华南师范大学附属新塘学校 | 315 |
新塘 | 广州市增城区新泉小学(新塘片) | 360 |
新塘 | 华润置地公园上城项目代建小学(暂命名) | 270 |
新塘 | 万科金茂四季小区项目代建小学(暂命名) | 360 |
石滩 | 广州市增城区石滩镇*小学 | 270 |
石滩 | 广州市增城区石滩镇*小学 | 225 |
石滩 | 广州市增城区石滩镇郑田小学 | 45 |
石滩 | 广州市增城区石滩镇塘头小学 | 45 |
石滩 | 广州市增城区石滩镇岗贝小学 | 90 |
石滩 | 广州市增城区石滩镇元洲小学 | 90 |
石滩 | 广州市增城区石滩镇碧江小学 | 90 |
石滩 | 广州市增城区石滩镇碧江小学凰埔分教点 | 45 |
石滩 | 广州市增城区石滩镇岳埔小学 | 135 |
石滩 | 广州市增城区石滩镇石厦小学 | 180 |
石滩 | 广州市增城区石滩镇麻车小学 | 450 |
石滩 | 广州市增城区石滩镇石湖小学 | 90 |
石滩 | 广州市增城区石滩镇翠湖小学 | 360 |
石滩 | 广州市增城区石滩镇泉湖小学 | 90 |
石滩 | 广州市增城区石滩镇新城小学 | 270 |
石滩 | 广州市增城区石滩镇三江小学 | 360 |
镇街 | * | 一年级招生 计划人数 |
石滩 | 广州市增城区石滩镇星光小学 | 90 |
石滩 | 广州市增城区石滩镇桥头小学 | 90 |
石滩 | 广州市增城区石滩镇桥头小学岗尾分教点 | 45 |
石滩 | 广州市增城区石滩镇旧山吓小学 | 45 |
石滩 | 广州市增城区石滩镇沙头小学 | 90 |
石滩 | 广州市增城区石滩镇沙头小学田塘分教点 | 45 |
石滩 | 广州市增城区石滩镇沙头小学溪头分教点 | 45 |
石滩 | 广州市增城区石滩镇江龙学校 | 180 |
石滩、荔湖 | 华南师范大学附属中学增城学校 | 256 |
仙村 | 广州市增城区仙村镇*小学 | 630 |
仙村 | 广州市增城区仙村镇第二小学 | 180 |
仙村 | 广州市增城区仙村镇第二小学十字滘分教点 | 45 |
仙村 | 广州市增城区仙村镇沙头小学 | 90 |
仙村 | 广州市增城区仙村镇基岗小学 | 45 |
仙村 | 广州市增城区仙村镇岳湖小学 | 90 |
仙村 | 广州市增城区仙村镇蓝山小学 | 45 |
永宁 | 广州市增城区永宁街*小学 | 270 |
永宁 | 广州市增城区永宁街*小学 | 225 |
永宁 | 广州市增城区永宁街第二小学 | 405 |
永宁 | 广州市增城区永宁街长岗小学 | 180 |
永宁 | 广州市增城区永宁街长岗小学岗丰分教点 | 180 |
永宁 | 广州市增城区永宁街天誉小学 | 270 |
永宁 | 广州市增城区南香山小学 | 360 |
永宁 | 广州市增城区凤凰实验小学 | 540 |
永宁 | 广州市增城区广附实验小学 | 180 |
永宁 | 广州市增城区新泉小学(永宁片) | 90 |
永宁 | 新世界星辉代建小学(暂命名) | 135 |
永宁 | 誉山国际代建学校(暂命名) | 360 |
永宁 | 荔湖城代建学校(暂命名) | 180 |
宁西 | 广州市增城区宁西街镇泰学校 | 405 |
宁西 | 广州市增城区宁西街九如小学 | 180 |
宁西 | 广州市增城区宁西街九如小学章陂分教点 | 90 |
宁西 | 广州市增城区宁西街九如小学碧水分教点 | 45 |
宁西 | 广州市增城开发区第二小学 | 135 |
宁西 | 广州市增城开发区*小学 | 360 |
宁西 | 广州市增城开发区小学 | 315 |
朱村 | 广州市增城区朱村街南岗小学 | 90 |
朱村 | 广州市增城区朱村街横塱小学 | 135 |
镇街 | * | 一年级招生 计划人数 |
朱村 | 广州市增城区朱村街*小学 | 450 |
朱村 | 广州市增城区朱村街龙岗小学 | 135 |
朱村 | 广州市增城区朱村街山田小学 | 135 |
朱村 | 广州市增城区朱村街西福小学 | 270 |
朱村 | 广州市增城区朱村街第二小学 | 180 |
朱村 | 广州市增城区朱村街凤秀小学 | 270 |
朱村 | 广州市增城区暨南大学附属崇德小学 | 180 |
朱村 | 朱村大道西保利代建学校(暂命名) | 225 |
朱村 | 广州市增城区华南师范大学附属朱村实验小学 | 180 |
中新 | 广州市增城区中新镇*小学 | 225 |
中新 | 广州市增城区中新镇*小学大田分教点 | 90 |
中新 | 广州市增城区中新镇山美刘庆祺学校 | 90 |
中新 | 广州市增城区中新镇莲塘小学 | 135 |
中新 | 广州市增城区中新镇第二小学 | 90 |
中新 | 广州市增城区中新镇第二小学九和分教点 | 90 |
中新 | 广州市增城区中新镇第二小学乌石分教点 | 45 |
中新 | 广州市增城区中新镇福和小学 | 180 |
中新 | 广州市增城区中新镇福和希望小学 | 180 |
中新 | 广州市增城区中新镇福和希望小学大安分教点 | 45 |
中新 | 广州市增城区中新镇福和希望小学继枚分教点 | 45 |
中新 | 广州市增城区中新镇福和希望小学田美分教点 | 90 |
中新 | 广州市增城区中新镇育才小学 | 45 |
中新 | 广州市增城区中新镇福和*小学 | 225 |
中新 | 广州市增城区中新镇合益小学 | 45 |
中新 | 广州市增城区中新镇五联小学 | 135 |
中新 | 广州市增城区中新镇五联小学安良分教点 | 45 |
中新 | 广州市增城区中新镇第三小学 | 90 |
中新 | 广州市增城区中新镇*小学 | 270 |
中新 | 广州市增城区华南师范大学附属中新实验小学 | 135 |
正果 | 广州市增城区正果镇麻冚小学 | 45 |
正果 | 广州市增城区正果镇*小学龙潭埔分教点 | 45 |
正果 | 广州市增城区正果镇水围小学 | 90 |
正果 | 广州市增城区正果镇岳村小学 | 45 |
正果 | 广州市增城区正果镇光明小学 | 90 |
正果 | 广州市增城区正果镇*小学 | 270 |
正果 | 广州市增城区正果镇兰溪小学 | 45 |
正果 | 广州市增城区正果镇畲族小学 | 5 |
派潭 | 广州市增城区派潭镇*小学 | 405 |
镇街 | * | 一年级招生 计划人数 |
派潭 | 广州市增城区派潭镇黄洞分教点 | 45 |
派潭 | 广州市增城区派潭镇*小学 | 135 |
派潭 | 广州市增城区派潭镇第二小学 | 180 |
派潭 | 广州市增城区派潭镇高埔分教点 | 45 |
派潭 | 广州市增城区派潭镇育英小学 | 45 |
派潭 | 广州市增城区派潭镇高滩小学 | 180 |
派潭 | 广州市增城区派潭镇七境小学 | 135 |
小楼 | 广州市增城区小楼镇*小学 | 135 |
小楼 | 广州市增城区小楼镇庙潭小学 | 45 |
小楼 | 广州市增城区小楼镇长岭麦韵芳小学 | 45 |
小楼 | 广州市增城区小楼镇腊圃小学 | 180 |
小楼 | 广州市增城区小楼镇竹坑小学 | 45 |
小楼 | 广州市增城区小楼镇沙岗小学 | 45 |
小楼 | 广州市增城区致明学校 | 20 |
2023学年增城区公办初中招生计划表
镇街 | * | 七年级招生计划人数 |
荔城 | 广州市增城区华侨中学 | 500 |
荔城 | 广州市增城区荔城街第二中学 | 400 |
荔城 | 广州市增城区荔城街第三中学 | 600 |
荔城 | 广州市增城区荔城街荔景中学 | 500 |
荔城 | 广州市增城区挂绿实验学校 | 400 |
荔城 | 广州市增城区增城中学(初中部) | 290 |
增江 | 广州市增城区第二中学 | 850 |
增江 | 华南师范大学附属增江学校 | 350 |
增江 | 广州市增城区奥体学校 | 100 |
荔湖 | 广州市执信中学增城实验学校 | 440 |
荔湖 | 广州市增城区增城中学(校本部) | 300 |
新塘 | 广大附中增城实验中学 | 500 |
新塘 | 广州市增城区新塘镇第二中学 | 300 |
新塘 | 广州市增城区新塘镇第三中学 | 500 |
新塘 | 广州市增城区新塘镇菊泉中学 | 300 |
新塘 | 广州市增城区新塘镇大敦中学 | 200 |
新塘 | 广州市增城区新塘镇沙埔中学 | 350 |
新塘 | 广州市增城区水电二局学校 | 100 |
新塘 | 广州市增城区新塘镇天伦学校 | 200 |
新塘 | 广州市增城区华南师范大学附属新塘学校 | 200 |
新塘 | 广州市增城区合生育才学校 | 300 |
石滩 | 广州增城外国语实验中学 | 840 |
石滩 | 广州市增城区石滩镇港侨中学 | 300 |
石滩 | 广州市增城区石滩镇三江*中学 | 600 |
石滩、荔湖 | 华南师范大学附属中学增城学校 | 350 |
仙村 | 仙村中学(上海交大教育集团广州市增城区实验中学) | 650 |
永宁 | 广州市增城区永宁街永新中学 | 700 |
永宁 | 广州市增城区应元学校 | 320 |
永宁 | 广州市增城区永宁中学 | 500 |
永宁 | 荔湖城代建学校(暂命名) | 400 |
朱村 | 广州市增城区朱村中学 | 550 |
镇街 | * | 七年级招生计划人数 |
中新 | 广州市增城区中新镇福和中学 | 650 |
中新 | 广州市增城区中新中学 | 500 |
小楼 | 广州市增城区小楼中学 | 450 |
正果 | 广州市增城区正果中学 | 400 |
派潭 | 广州市增城区派潭镇第二中学 | 400 |
派潭 | 广州市增城区派潭镇第三中学 | 400 |
小楼 | 广州市增城区致明学校 | 23 |
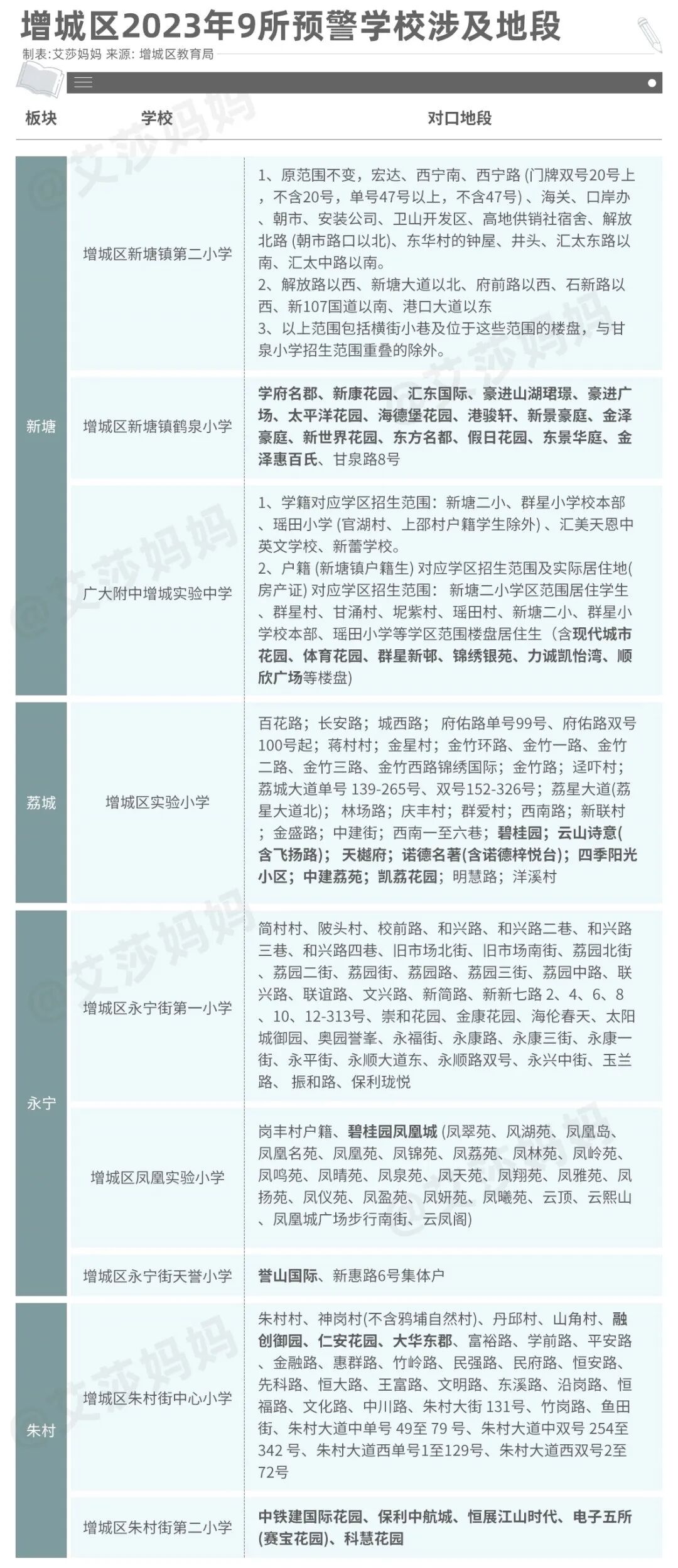
第二:增城有9所学校预警,大家务必注意

