4月26日,广州海珠区发布了一份重要文件——《海珠区“十四五”产业规划(2021-2025年)(征求公众意见稿)》。

*如下:
一、产业发展定位
“一区一谷一圈”仍是发展*,提出了推动海珠区建设成为数字经济建设样板区、总部经济汇聚新高地、传统产业转型升级先行区、科技创新和新兴产业策源地、产业创新发展示范区。

二、发展目标
提出到2035年,全区经济实力、科技实力、文化实力、综合竞争力进入广州*方阵。到2035年,海珠GDP目标值达3000亿,市级总部企业达70家,亿元企业40家,亿元楼宇24家等。

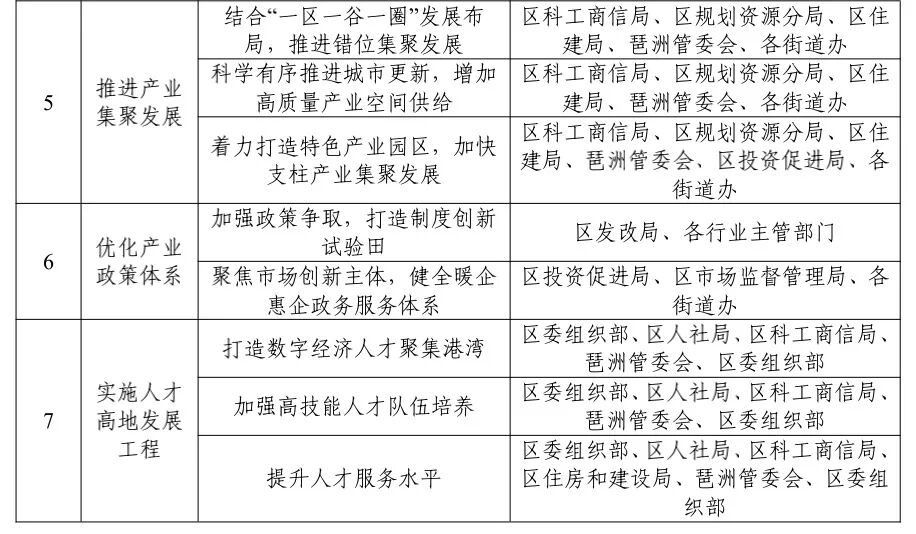
三、“1+6+N”现代产业体系
“1”——大力发展总部经济;
“6”——做大做强六大战略性支柱产业:新一代信息技术、现代商贸、*服务 、会展文旅、智能建筑、都市型工业;
“N”——加紧培育未来产业,包括类脑智能、区块链、纳米科技等。
四、产业布局
在“一区一谷一圈” 的总体空间布局下,又划分了包括琶洲人工智能与数字经济试验区、环中大科技创新区在内的*六个产业聚集发展重要节点。

从“近—中—远”梯度的发展格局来看,琶洲人工智能与数字经济试验区,以及广州塔数字文旅区产业聚集区,都属于近期要*推动建设的节点。

其中,海珠“门面担当”琶洲人工智能与数字经济试验区,是**的。从具体的规划来看,其定位为“总部+会展+数字经济+商业”集聚区。2021年,该区域新竣工有TCL、环球市场、国美信息、小米等4个项目,新封顶有广东电网、欢聚集团等2个项目。
下图中,代表现有产业载体的圆形,在琶洲西部密集出现,蓝色占了大部分,也就是新一代信息技术*为密集的地方。

备注:圆形代表现有产业载体
三角形代表未来城市更新释放产业空间后即将建设的产业载体
而三角符号,也同样值得关注,是待兑现的*产业利好。从分布来看,“一区”占了7个、“一谷”占了6个、“一圈”则只有1个。

海珠区涉及的城市更新项目:
●琶洲人工智能与数字经济试验区:琶洲村、新市头村、客村、红卫村、桂田村、赤沙村、北山村、仑头村、土华村等。
●中大国际创新生态谷、海珠新活力文商旅融合圈:涉及凤和村(康乐、鹭江)、五凤村(沙溪、泰宁、五村)、瑞宝村、石溪村、沥滘村、三滘村、东风村等。
五、产业发展举措及保障措施
通过完善规划实施机制、强化经济运行监测、引导社会力量参与、做好产业用地保障等措施,确保规划实施取得明显成效。


如果还想更加了解广州,或者了解广州相关的楼盘项目,可以关注【亮点好房】小程序,我们会为您配置一对一的本地置业顾问,免费为您制定置业计划!
