前两天
小编为大家奉上了
来穗人员积分制服务管理信息系统的
操作指引
漏看的街坊
可以戳下方图片回顾
▼
不少街坊在后台咨询
怎样才能入户黄埔呢
入户黄埔仅需满足2个条件
不仅如此
整个申报程序
全流程网办、全时间段开放!
今天
小编就给大家奉上攻略

条件一
所在单位的住所地址在广州市黄埔区、广州开发区内。
※含注册地在本区域内的省工商部门登记企业,不含市直机关事业单位、市属国有企业(市国资委直接或委托监管企业)和*驻穗用人单位(国家机关和事业单位)。
条件二
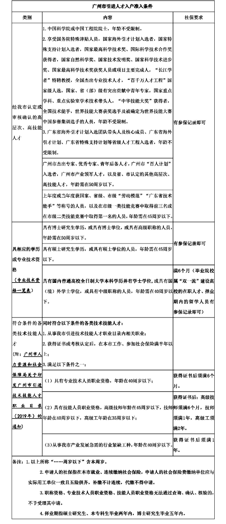
个人符合下列条件之一
▼


前两天
小编为大家奉上了
来穗人员积分制服务管理信息系统的
操作指引
漏看的街坊
可以戳下方图片回顾
▼
不少街坊在后台咨询
怎样才能入户黄埔呢
入户黄埔仅需满足2个条件
不仅如此
整个申报程序
全流程网办、全时间段开放!
今天
小编就给大家奉上攻略

条件一
所在单位的住所地址在广州市黄埔区、广州开发区内。
※含注册地在本区域内的省工商部门登记企业,不含市直机关事业单位、市属国有企业(市国资委直接或委托监管企业)和*驻穗用人单位(国家机关和事业单位)。
条件二
个人符合下列条件之一
▼

对买房有疑问?直接找房产咨询师,量身定制你的个人买房解决方案!
服务热线
400-832-7668
(周一至周日全天)
亮点好房
微信公众号:广州房产之家
Copyright © 2010-2021 亮点好房 All rights reserved.